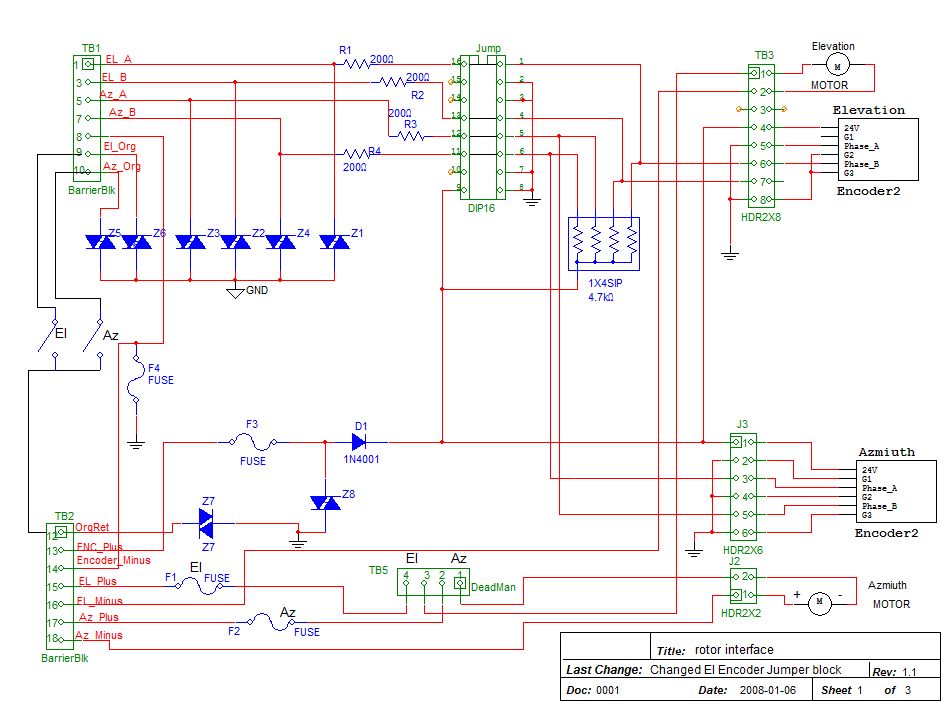
Hallo zusammen, ich habe ein Problem mit einer Schaltung. Die angehängte Datei zeigt einen Schaltplan eines Rotorkopfes. Darin befinden sich zwei DC-Motoren (24V) und zwei mal zwei Hall-Sensoren, welche ein Feedback zur Positionsbestimmung geben. Dazu ein IC für die Sensoren. Ausserdem ein paar Widerstände und Sicherungen. Was mir an dem Gerät Kopfzerbrechen bereitet, sind die Bauteile mit der Bezeichnung Z1 bis Z8. Ich weiß nämlich nicht genau, wofür diese Bauteile da sind und was die eigentlich machen sollen. Ich hab mir hergeleitet, dass die wohl bei Spannungsspitzen Strom ableiten sollen. Das ist aber nur reine Spekulation. Falls der Schaltplan abhanden kommen sollte, hier eine Erklärung des Schaltzeichens. Es zeigt zwei Dioden, die antiparallel verbunden sind. In der Mitte verbindet sie ein weiterer kleiner Strich. Das, was dem am nächsten kam, hab ich unter der Bezeichnung "Diac" gefunden. Habe aber die vage Vermutung, das der Ersteller des Schaltplans sie mit Suppressordioden verwechselt hat. Auf einem anderen Schaltplan zum gleichen Gerät findet man Schaltzeichen für Z1 bis Z8, die einer Funkstrecke ähneln. Zwei "Diode-Pfeile" in einem Kasten, die mit den Spitzen aufeinander zu zeigen, jedoch nicht verbunden sind. Um den Motor zu testen, habe ich an 17 und 18 eine Spannung von 24 V angelegt. Der Motor fuhr wie erwartet. Dann hab ich die Spannung umgekehrt. Der Motor fuhr wie erwaret zurück. Alles andere blieb unbeschaltet. Nach diesem Experiment wollte ich die Sensorik testen und die Logik und die Sensoren mit 24 V füttern. Dabei brach mir allerdings die Spannung ein. Kurzschluss. Zwischen Pin 8 und Pin 13 lässt sich nun ein Kurzschluss messen. Das war vorher nicht so. Da wurde sonst mit einer Steuereinheit, die Sensorik und Motoren bediente, die Betriebsspannung eingespeist. Bei den Bauteilen Z1 bis Z8 messe ich bei Z6, Z7 und Z8 Durchgang. Die restlichen sind hochohmig. Dabei sind alle Bauteile augenscheinlich baugleich und tragen die Bezeichnung "DC 90". Kann mir jemand sagen, wie ich das Ding kaputt gemacht habe? Und viel wichtiger: was sind das für Bauteile? Und wo kann ich sowas nachkaufen? Beste Grüße, Martin
Okay Leute, hat sich erledigt. Es war nur ein kleines Stückchen Draht, das auf der Platine lag. Sieht so aus, als wäre alles wieder in Ordnung.
Bitte melde dich an um einen Beitrag zu schreiben. Anmeldung ist kostenlos und dauert nur eine Minute.
Bestehender Account
Schon ein Account bei Google/GoogleMail? Keine Anmeldung erforderlich!
Mit Google-Account einloggen
Mit Google-Account einloggen
Noch kein Account? Hier anmelden.
