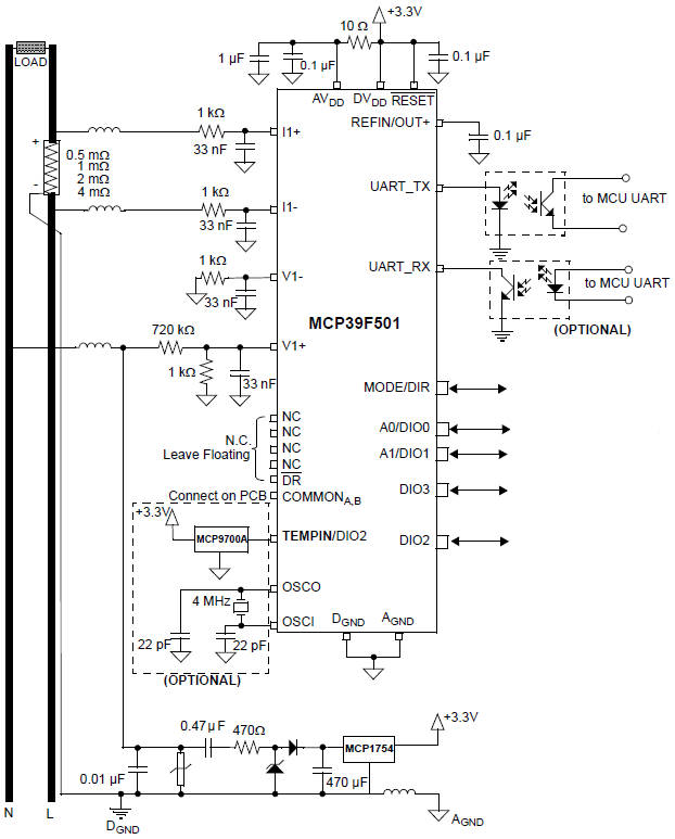
Hallo, ich habe aktuell ein Problem bei der Erstellung eines Boards zur Leistungsmessung. Als Mikrocontroller möchte ich den ATmega1284-PU verwenden, die UART-Schnittstelle steht soweit. Nun zu meiner Frage: Ergibt die Beschaltung von Microchip (siehe Anhang) in dieser Form überhaupt Sinn? Da wird meiner Meinung nach einiges an Potenzialen durcheinandergeworfen... Zudem ist mir unklar, wie (linke Seite oben) der Shunt-Widerstand und die 3 Spulen auszusehen haben. Gibt es hier jemanden, der eventuell schon etwas Erfahrung auf diesem Gebiet hat? Es wäre ärgerlich jetzt eine Platine zu erstellen, die dann nachher nicht funktioniert. Vielen Dank schonmal im Vorraus :-) Gruß, TK.
Schon mal das PDF des evaluation boards angeschaut? http://www.farnell.com/datasheets/1795210.pdf dort sind auch Beispiel-Bauteile und eine Leiterplatte als Vorlage.
Bitte melde dich an um einen Beitrag zu schreiben. Anmeldung ist kostenlos und dauert nur eine Minute.
Bestehender Account
Schon ein Account bei Google/GoogleMail? Keine Anmeldung erforderlich!
Mit Google-Account einloggen
Mit Google-Account einloggen
Noch kein Account? Hier anmelden.
