Moin, ich möchte mir für mein Effektboard ein Netzteil zusammenbauen. Folgende Anforderungen sollte es haben: Ausgang von 1A Kaltgerätesteckeranschluss An/aus Schalter Metallgehäuse Im Moment benutze ich drei Effekte, die insgesamt so ca. 400 mA brauchen Mein aktuelles liefert allerdings nur 300. Ich weiß, dass ich mir ein Netzteil kaufen könnte ,was ausreichend Power hat. Jedoch ist es mir wichtig, dass es sauber auf meinem Board verstaut ist und es einen Kaltgerätestecker Anschluss hat. Der Vorteil bei der gezeigten Schaltung wäre, dass ich noch ein Netzteil von m-audio mit 12V und 1A nutzen könnte, was sowieso nur dumm rumliegt. Und ich die Kondensatoren etc. alles umsonst bekomme. (Wie hoch wäre der Verlust beim herunterregeln) Selbst ein Metallgehäuse hätte ich noch da. Würde das 12V Netzteil also aufmachen und zusammen mit dem Rest der Schaltung einfach in eine Gehäuse packen. Aber: Ist diese Schaltung überhaupt sinnvoll ( 220V-->12V-->9V) oder sollte ich lieber gleich ein Netzteil bauen ,dass mir 220V auf 9V herunterregelt ? Wäre halt cool wenn ich das Zeug benutzen könnte, was ich sowieso hier rumfliegen habe. Ich habe auch schon das Harley Benton powerplant jr gesehen, allerdings braucht mein line6 g30 250 mA . Somit fällt das als billige alternative auch raus. Viele Grüße Chris
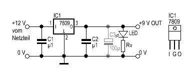
Bei 1 A hat der 7809 (der von Fairchild) eine Droput-Voltage von typ. 2 V. Wenn deine 12 V stabilisiert sind und unter Last nicht sinken, passt es.
Das ist in Ordnung, du kannst das so bauen, wenn du den 7809 auf ein kleines (Gehäuse)Blech von ca. 5 x 5 cm schraubst (das ist dann mit Masse verbunden). Das sind deine Verluste. Ob allerdings 3 Effektgeräte (die derzeit wohl mit 9V Blockbatterien arbeiten) es mögen, zusammen an einem Netzteil zu hängen, ist unklar. Es könnte Masse beim einen auf Minus9V, Masse beim anderen auf Spannungsteiler4.5V und Masse beim dritten auf Plus9V hängen mit Kurzschluss wenn sie zusammengestöpselt werden.
Drei Effektgeräte an einem Netzteil wird kein Problem sein. Darüber haben schon etliche Leute berichte geschrieben, die das einfach per Daisy Chain verbunden haben. So werde ich das dann auch machen oder 3 Buchsen in das Gehäuse einbauen. Mal schauen. Ich werde dann auf jeden Fall diese Schaltung mal bauen und gucken, wie stabil das alles läuft
Ist dein Netzteil ein Schaltnetzteil oder ein Trafonetzteil? Ein Schaltnetzteil kann man ganz einfach auf die benötigte Spannung umbauen, indem man einen (oder 2) Widerstände ändert.
Bitte melde dich an um einen Beitrag zu schreiben. Anmeldung ist kostenlos und dauert nur eine Minute.
Bestehender Account
Schon ein Account bei Google/GoogleMail? Keine Anmeldung erforderlich!
Mit Google-Account einloggen
Mit Google-Account einloggen
Noch kein Account? Hier anmelden.
