Hallo an alle Forumsmitglieder, ich habe eine Frage zur Beschaltung von dem ADC LTC2309 von Linear Technology und im speziellen zu den Pins Vref und Refcomp. Ich habe als Eingang 5 Werte die einen Strom aus reporten. Benötige ich Vref und Refcomp damit diese analogen Werte richtig konvertiert und verarbeitet werden? Wenn ja wie wäre das richtige Setup und wenn nein, ist die Beschaltung laut Datenblatt(http://cds.linear.com/docs/en/datasheet/2309fd.pdf) richtig das man Vref auf GND legt und damit auch Refcomp inaktiv schaltet. Würde mich über Ratschläge sehr freuen. Danke Max
Du musst in deinem Fall an beide Pins Kondensatoren gegen GND anschließen. Größen stehen im Datenblatt Figure 6a. Die Pins führen die Referenzspannungen nach außen. Du könntest an dies Pins auch deine eigene Referenz anklemmen. Grüße
Hallo Stefan, Ausgänge sind laut Datenblatt beschaltet. Die Frage ist nur ob ich überhaupt eine Referenzspannung benötige, da das analoge Signal aus einem Motortreiber kommt. d.h ich messe ja nicht erneut. Gruß Max
Hallo, ohne das mit dem Motortreiber verstanden zu haben: wenn du den AD-Umsetzer verwenden willst, brauchst du immer einer Referenzspannung. Du kannst dafür die interne nehmen und eben die Kondensatoren dran packen, damit diese auch erzeugt werden kann oder eine externe, evtl. genauere Referenz. Dann kannst du diese an den Pins anklemmen. Grüße
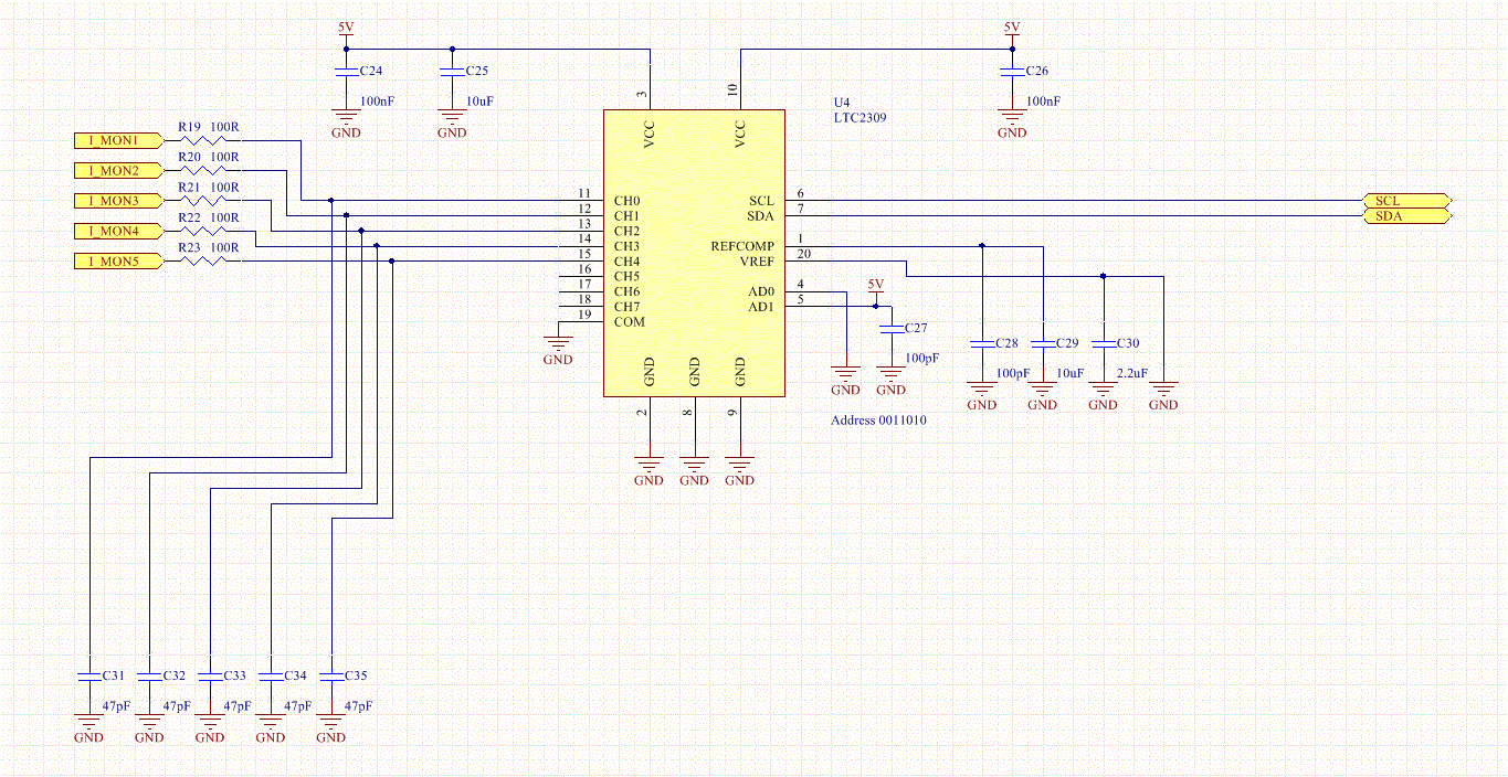
Hallo Stefan, der Treiber liefert an einem Monitorausgang den benötigten Strom des Motors. Diesen Monitorstrom möchte ich im ADC verarbeiten. Kannst du mir eine Hilfe bei der Beschaltung geben, wie ich Verf und Refcomp benutzen muss? Meine aktuelle Beschaltung siehst du im angehängten Bild. Vielen Dank und Gruß Max
Hallo Max, damit ich jetzt den Sinn der beiden Pins nicht nochmal erklären muss, befehle ich dir jetzt einfach mal die Pins wie im Datenblatt und in deinem Schaltplan ja schon gezeichnet mit Kondensatoren der angegebenen Größe zu versehen ;-) Sonst fällt mir eigentlich nur noch die große Grenzfrequenz von deinen Tiefpässen an den Eingängen auf. So schnell willst du doch mit Sicherheit nicht abtasten? Grüße
Hallo Stefan, habe die Werte in der Zeichnung laut Datenblatt abgeändert. Tut der ADC nun das was er soll oder fehlt noch irgendetwas Was schlägst du für Werte an den Eingängen vor? Habe diese Werte vom "Evalboard" von Linear Technology übernommen. Sorry das ich mich hier so hilflos anstelle aber ich versuche mich erst in dieses Thema einzuarbeiten. Gruß Max
Bitte melde dich an um einen Beitrag zu schreiben. Anmeldung ist kostenlos und dauert nur eine Minute.
Bestehender Account
Schon ein Account bei Google/GoogleMail? Keine Anmeldung erforderlich!
Mit Google-Account einloggen
Mit Google-Account einloggen
Noch kein Account? Hier anmelden.
