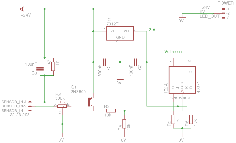
Hallo Forum, ich komme mit meinem Projekt momentan nicht weiter und würde mich über Hilfe sehr freuen. Ziel: Berührungssensor EDISEN MT2.5 soll eine Last von ~20W ein / ausschalten. Versorgungsspannung: 24V DC. Mein naiver Ansatz: -Sensor: -MT2.5 Standardschaltung aus dem Datenblatt -als Last ein Spannungsteiler mit zwei mal 10k -> in der Mitte sollten bei Betätigung 12 V anliegen -Datenblatt MT2.5: http://www.edisen.de/level9_cms/download_user/718_Datenblatt_MT2.5.pdf -Flipflop: -Verwendung eines 4027 JK-Flipflops -Erzeugung von Versorgungsspannung +12V mittels 7812 -S und R jeweils über 10k auf Masse -J und K auf +12V -Datenblatt 4027: http://www.ti.com/lit/ds/symlink/cd4027b-mil.pdf -Inspiration für 4027-Beschaltung: http://www.elexs.de/schalt5.jpg -Verbindung von Sensor und Flipflop: -Mitte des Spannungsteilers am Sensor mit CLK-Eingang vom 4027 verbinden Erwartetes Ergebnis: Der Sensor sollte bei Betätigung den Q-Ausgang am 4027 ein/ausschalten. Tatsächliches Ergebnis: Die beiden Schaltungsteile funktioniert getrennt für sich einwandfrei. Bei Sensorbetätigung liegen 12V in der Mitte des Spannungsteilers an und bei manuellem pulsen von +12V am CLK-Eingang des 4027 schaltet Q hin und her. Wenn ich nun aber die Verbindung von Sensor und Flipflop herstelle, verhält sich die Schaltung komisch: Beim Anlegen der Betriebsspannung liegen an Q +12V an -> Betätigen des Sensors -> Q springt auf 0V -> erneutes Betätigen des Sensors: nichts passiert, Q verharrt auf 0V. Ich weiß nicht mehr weiter, hat jemand von euch eine Idee? Meine Schaltung habe ich angehängt. Vielen Dank schonmal!
Wie hoch ist denn die Spannung zwischen R3 und R4 - bei betätigtem Sensor ? - bei unbetätigtem Sensor?
Bei unbetätigtem Sensor sind es 0V. Werde ich heute Abend nochmal genau nachmessen. Bei betätigtem Sensor ist es schwer zu messen, da mein Multimeter recht träge ist und der Sensor nur für einen Sekundenbruchteil durchschaltet. Wenn der Sensor im richtigen Moment ausöst, zeigt es kurz >10V an, also denke ich, dass die theoretischen 12V hinkommen müssten. Im Sensor selbst wird kaum Spannung abfallen und der Eingang des 4027 ist auch hochohmig, deshalb hab ich ihn beim Spannungsteiler vernachlässigt.
So, habe nochmal nachgemessen. Unbetätigt: 0,0V, betätigt: mindestens 10V. Ein bisschen Spannung fällt ja auch an Q1 ab, aber selbst 10V sollten doch ausreichend sein, um den 4027 zuverlässig hin- und herzuschalten?
>Die beiden Schaltungsteile funktioniert getrennt für sich einwandfrei.
Wie kannst Du das messen? Du kannst doch gar nicht messen, was der
Sensor wirklich raus gibt, oder?
Wahrscheinlich ist es ein Pegelproblem. Setz R4 mal auf einen Wert
größer als 20kOhm und schalte einen Widerstand von 4,7k oder 10kOhm
zwischen +12Volt und GND.
>Wie kannst Du das messen? Du kannst doch gar nicht messen, was der Sensor >wirklich raus gibt, oder? Das Stimmt, das Multimeter zeigt halt am Sensorausgang für einen Moment ca. 10V an. Wie genau das Signal aussieht, kann ich ohne Oszi aber nicht rausfinden. Ich habe die beiden Vorschläge mal ausprobiert. Die Änderung vom R4 hatte keine Auswirkungen. Ein 10k-Widerstand von +12V nach Masse sorgt dafür, dass nach Inbetriebnahme der Q1-Ausgang des 4027 immer LOW ist. Ohne Widerstand startet er meistens auf HIGH, machmal auf LOW. Allerdings habe ich was interessantes beobachtet: wenn ich den Sensor an seinem langen Kabel ein bisschen drehe und bewege, springt Q1 manchmal wieder zurück auf HIGH. Danach lässt es sich (wie gehabt) durch Betätigen des Sensors wieder auf LOW versetzen, wo es dann natürlich wieder bleibt, bis ich den Sensor wieder bewege. Mein Halbwissen sagt, dass Einstreuungen über das Sensorkabel und die Transistor-Stufe der Übeltäter sein könnten, klingt das plausibel? Würde ein kleiner Kondensator direkt von CLK zu GND helfen? Danke und Grüße
Bitte melde dich an um einen Beitrag zu schreiben. Anmeldung ist kostenlos und dauert nur eine Minute.
Bestehender Account
Schon ein Account bei Google/GoogleMail? Keine Anmeldung erforderlich!
Mit Google-Account einloggen
Mit Google-Account einloggen
Noch kein Account? Hier anmelden.
