Hallo, ich würde gerne ein dimmbares LED Panel bauen ca. 100cm X 30cm. In dem Panel sollen rote blaue grüne und weiße LED's verbaut werden. Zur Dimmung soll ein DMX gesteuerter 4 Kanal Dimmer verwendet werden z.B. (http://www.steinigke.de/shopneu2/?id=1aaf425104e9df0df5d8864abed 6de84). Meine frage ist, wie kann ich die LED's am besten und einfachsten verschalten um maximalen Wirkungsgrad zu erreichen? 230V gleichrichten und alle in Reihe? Geht das überhaupt? Oder doch besser Gruppen mit großen Vorwiderständen für 230V bauen? Die Anzahl der LED's ist egal. Sie sollten nur in gleicher Anzahl vorhanden sein. Der LED Typ soll eine Superflex, sein mit ca 4500mcd. Hat jemand von Euch vielleicht eine hilfreiche Idee?
Das mit in Reihe schalten geht schon. Allerdings ist dabei mit geringen Unterschieden in der Helligkeit der einzelnen LEDs zueinander zu rechnen, da durch alle dann der gleiche Strom fließt, aber Unterschiede in der Leuchtdichte der einzelnen LEDs zu erwarten sind. Auf keinen Fall solltest Du die Farben mischen. Und bei den hohen Spannungen schön vorsichtig sein und gut isolieren und vor allem richtig rechnen und immer wieder messen. Zu bedenken ist allerdings, daß sich mit der Umgebungstemperatur die Flußspannungen der LEDs ändern und somit bei der hohen Anzahl der Flußstom signifikant schwanken kann. Eine Konstantsromquelle wäre deshalb ratsam (ob´s die für so hohe Spannungen gibt?) Vielleicht macht auch eine Clusterbildung Sinn, bei der Du praktisch z.B. 20 LEDs in Reihe schaltest (als Stripe) und das dann z.B. 10x und diese Stripes wieder alle über einzelne Vorwiderstände parallel schaltest. Diese Cluster wiederum hängst Du hintereinander, bis Du auf Deine Endspannung kommst.
>Auf keinen Fall solltest Du die Farben mischen. Warum denn nicht ? Ich kann jeweils eine Rote,Gelbe,Grüne,Blaue,Weiße,und Violette mit 20mA nehmen und solange ich den Strom konstant halte ist alle in Butter. Der Rest mit der Drift trifft auf jede LED zuu egal ob mit Gleichem Modell oder Gemsicht bestückt. >Allerdings ist dabei mit geringen >Unterschieden in der Helligkeit der einzelnen LEDs zueinander zu >rechnen, da durch alle dann der gleiche Strom fließt, aber >Unterschiede in der Leuchtdichte der einzelnen LEDs zu erwarten sind. Bei Mischware bestimmt und bei B-Ware und schlechter fast immer. Wer es gleichmäßig bei Nennstrom haben will der greift zur Handelsklasse A ,da wird es Garantiert. Aber entsprechend ist dann auch der Preis.(Logisch oder ?) Schau mal welcher Händler den Typen angibt und wer nicht. '-)
>Ich kann jeweils eine Rote,Gelbe,Grüne,Blaue,Weiße,und Violette mit >20mA nehmen und solange ich den Strom konstant halte ist alle in >Butter. weil verschiedene Farben beim gleichen Strom verschieden stark leuchten
Ja das ist mir schon klar. Auch Rote LED's unterschiedlicher Typen leuchten unterschiedlich stark. Zudem hab ich das was du meinst weiter unten behandelt (Typen usw.) Es geht mehr ums Elektrische. '-)
Hochwertige ultrahelle (ausgemessene) LEDs zu fairen Preisen gibt es in Dessau bei led1.de. Nein, ich verdiene nichts daran, ich bin nur ein zufriedener Kunde. ...
Hmm, ich bezweifele, dass man das so einfach machen kann. LEDs sind keine einfachen Ohmschen Verbraucher, sondern Halbleiter. Und die haben keinen exakten Widerstand. Heißt, der Spannungsabfall wird an jeder LED anders sein mit dem Erfolg, dass irgendeine sehr schnell kaputt geht. Was das bei einer Reihenschaltung heißt, sollte klar sein, oder? Lieber einen Trafo nehmen und auf die richtige Spannung runtertransformieren. Und dann parallel schalten. Den Trafo kann man natürlich auch phasenanschnitt-dimmen. Gruß, Sebastian
Das sehe ich anders. An eine Glühlampe (die auch kein linearer ohmscher Widerstand ist, sondern ein Kaltleiter) legt man die Nennspannung an. Der Strom stellt sich durch den Widerstand ein. Eine LED betreibt man mit ihrem Nennstrom, der Spannungsabfall stellt sich durch die Exemplardaten der einzelnen LED ein. Somit dürfte Reihenschaltung kein Problem sein. Starke Helligkeitsunterschiede werden nur bei (aussortierten) Billig-LEDs auftreten. Bei Verwendung von Marken-LEDs gleicher Charge dürften kaum Helligkeitsunterschiede auffallen. Es müsste allerdings dafür gesorgt werden, dass die LEDs niemals in Sperrichtung betrieben werden und dass die einschlägigen VDE-Vorschriften eingehalten werden. Letzteres ist vom "Bastler" nicht immer realisierbar. Aber es geht ja nur um die "Sicherheit"... ...
Ja eben. Das mit der Sperrichtung ist auch kein Akt und stellt sich genauso dar wie bei "ordinären" dioden. Wenn ich LEDs an Wechselspannung betreibe dann muß ich dafür sorgen das die Sperrspannung nicht überschritten wird. Zb. mit Bypassdioden oder einer antiparallelen Schaltung (Leuchten dann aber abwechselnd) Alternativ auch eine Kombination aus Antiparallel und Schutzdiode. Bei mehreren LEDs ist am sinvollsten und sichersten einfach eine Gleichrichtung. Konkretes Beispiel: Ich möchte 8 Weiße LEDs an 230V Wechselspannung betreiben und sie sollen gleichmäsig Leuchten ! Angenommene Werte für die LEDs sind 3.6V und 20mA Die LEDs sind alle in Reihe Geschaltet so das ich 8*3.2V=25.6V bei 20mA brauche. Parallel zu der LED-Kette habe ich einen Elko mit entsprechenden Werten oder Folienkondensatoren wenn es Warm ist und langzeitig stabil sein soll (Letzteres ist zu empfehlen auch wenn etwas teurer.) Davor ein Brückengleichrichter. Jetzt muß ich nur noch den Vorwiderstand lösen. Da ich hier locker mal eben über 200V (eff) bei 20mA verbraten muß komme ich auf eine Verlustleistung an einem gewöhnlichen Widerstand von rund 4W Das ist zum einen eine nette Gehäuseheizung und zum anderen nicht Sinn der Sache denn ich verbrate im Vorwiderstand rund das 8-Fache was die LEDs verbrauchen und der Energiespargedanke hat sich nicht erfüllt. Also muß ich mir was anderes einfallen lassen. Da wir eine Wechselspannung mit Definierter Frequenz haben bietet sich ein Kondensator als Wechselstromwiderstand an. Mit C=1/(Xc*2*Pi*f) komme ich auf die nötige Kapazität und mit etwas Glück liege ich nahe an einem Normwert. Wenn nicht dann muß ich mit einem zusätzlichen Reihenwiderstand oder einer Reihen/Parallelschaltung mehrere Kondensatoren ausgleichen. Eventuell auch einfach einige LEDs mehr wenn es geht. Der Kondensator kommt vor den Gleichrichter in Reihe mit selbigem. Parallel zum Kondensator noch ein ca. 1M Widerstand um einene Definierten Einschaltzustand (Entladen)zu haben ist aber nicht unbedingt nötig. Weiter sollte man der Schaltung eine Mittelträge 100mA Sicherung gönnen falls mal was passiert. Zusätzlich schalte ich gerne noch einen 0.5-1K (0.5W) Widerstand in Reihe um den Einschaltstrom zu begrenzen. Wenn man dann überall noch zusätzlich einige Prozent sicherheit hinzugibt und die Schaltung sauber aufbaut dann lebt sie für gewöhnlich sehr lange. Ich persönlich Rechne bei den LED's immer mit 16mA und einer Netzspannung von 250V Den Helligkeitsunterschied nimmt man nicht war und die Reserve gibt auch bei häufigen Spitzen noch genug Reserve. Wer mag und noch platz hat der kann ja noch eine Entstördrossel einfügen. Aus der Praxis in bezug auf Langlebigkeit kann ich einen Fußschalter vorweisen mit dem ich immer meinen Handlötkolben oder eine Zustatzbeleuchtung am Arbeitsplatz geschaltet habe. Da man gerade einem Lötkolben nicht ansieht ob er an ist oder nicht und der Schalter keine Statusleuchte hat hab ich ihm Anfang der 70er einfach eine 3mm LED in Rot verpasst. Die Schaltung ist die Übliche. Phase,Widerstand,Kondensator mit Entladewiderstand,LED mit Antiparalleler Schutzdiode,Widerstand für Einschaltsrom und schon sind wir am N-Leiter. Funktioniert immernoch tadellos und hat reichlich Betriebsstunden auf dem Buckel.
@Ratber Die LED am Lötkolben ist sicher eine gute Sache (auch deshalb mag ich meine Weller-Lötstation so gerne), hättest Du auch einfacher haben können: Nehmen wir an, es ist ein 20W-Typ, d.h. es fließen 87mA. Du schaltest die LED in Reihe mit der Heizung und parallel zur LED einen R, der die restlichen 77mA übernimmt, also 12 - 33 Ohm, je nach Spannung der LED. Da brauchst Du nicht mal eine antiparallele Diode. @all: Hinweis: den Strombegrenzungswiderstand in der Vor-C [analog zu Vorwiderstand] Variante braucht man unbedingt (Bereich 0,5-2kOhm), sonst kann der Einschaltstromstoß bei entladenem C und 325V (Vmax) enorm groß sein!! Andere Frage: Warum steht auf vielen einfachen Lötkolben "Nur für Wechselstrom"?
>Die LED am Lötkolben ist sicher eine gute Sache (auch deshalb mag ich >meine Weller-Lötstation so gerne), hättest Du auch einfacher haben >können: Das ganze ist bei mir ,wie schon gesagt,ein Fuß/%(0schalter als Verlängerung. Da hab ich es lieber "Universell gemacht" denn wenn ich mal auf die Idee komme (bin ich ja in über 30 Jahren schon oft) mal was anderes dran anzuschließen dann Knallt das immer so komisch und die halbe LED im Nasenflügel ist auch nicht so angenehm :D '-) >@all: >Hinweis: den Strombegrenzungswiderstand in der Vor-C [analog zu >Vorwiderstand] Variante braucht man unbedingt (Bereich 0,5-2kOhm), >sonst kann der Einschaltstromstoß bei entladenem C und 325V (Vmax) >enorm groß sein!! Ja,es hatte schon einen Grund warum ich folgendes schrieb: ********* Die Schaltung ist die Übliche. Phase,Widerstand,Kondensator mit Entladewiderstand,LED mit Antiparalleler Schutzdiode,Widerstand für Einschaltsrom und schon sind wir am N-Leiter. ********** >Andere Frage: >Warum steht auf vielen einfachen Lötkolben "Nur für Wechselstrom"? Nunja ! Ich Antworte mal ganz gehässig: Probiers mal aus '-) :D :D
ich habe des jeztt nicht hier durchgelesen, aber zu dem titel fällt mir eine Lustige geschichte von einer auszubildenden ein die den Unterschied zwischen Reiehn und parallelschaltung nicht draufhatte ;-) Anstatt zig leds in reiche zu schalten und an 230V dranzuhängen hat die sehr sehr sehr viele leds(sollte an den Weihnachtsbaum) parallel geschaltetet und an 230V gehängt. Irgendwie hats nicht geklappt ;-)
g ich hab auch schon Led´s explodieren lassen... kann doch mal passieren...
Klar nur macht die Suche danach keinen großen spaß denn die scharfen Kappen läst man nur einmal liegen. Bei einigen Dutzend LED's auf einen Schlag ist die Suche bestimmt lustig gg
wegen Lichterkette, ich hab hier nen Bausatz entdeckt, der kann vieleicht weiterhelfen .. sind zwar keine 230 V ... http://www.hinkel-elektronik.de/cgi-bin/1.cgi?obj=www&_cgi=disp_art&nr=61288
Würde auch so ein Panel 100x30 cm benötigen ? evtl.biit infos evtl.kosten!
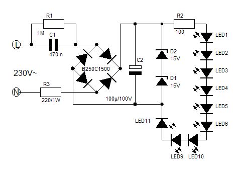
Hallo noch mal zum Anfang des Forums auf meiner Webseite http://www.bader-frankfurt.de finden sie verschiedene Versionen für 230V LED s. Anbei die Schaltung für meine Lösung des Problems. Simble aber funktioniert. Der einzigste und sinnvollste Beitrag ist der von Ratber, denn dann hat man Sicherheit und 100% Erfolg mit der Schaltung. Mfg. Skilleder
Sorry wenn ich mich einmische, aber es geht sehrwohl unterschiedliche LEDs (sprich verschiedene Farben) in Reihe zu schalten. Es muss dabei einzig beachtet werden, das die angelegte Spannung nicht höher als die Summe der LEDs ist. Hierzu müssen die Spannungen der LEDs (die ja pro Farbe anders sind) addiert werden. Beispiel: Eine rote (3,1 Volt) eine blaue (3,4 Volt) und eine weisse (3,2 Volt) LED in Reihe. Addiere die Spannungen (3,1+3,4+3,2 = 9,7 Volt) Nun einfach bei z.B. 12 Volt Versorgungsspannung noch einen 115 Ohm Wiederstand in Reihe und du hast es. Entscheidend ist lediglich die Begrenzung des Stroms auf die "üblichen" 20 mA. Berechnet wird dies einfach wie bei einer einzelnen LED: Versorgungsspannung minus LED Spannung geteilt durch Strom Bei mehreren LEDs in Reihe ist die LED-Spannung einfach die Summe aller Spannungen der einzelnen LEDs.
@Mike58: Sorry dass ich Dir antworte, aber das wurde bereits vor drei Jahren geklärt. Wer es damals nicht verstanden hat, der begreift es heute auch nicht. Es gibt also keinen Grund, diesen uralten Thread ohne neue Erkenntnisse wieder auszugraben. KH
Bitte melde dich an um einen Beitrag zu schreiben. Anmeldung ist kostenlos und dauert nur eine Minute.
Bestehender Account
Schon ein Account bei Google/GoogleMail? Keine Anmeldung erforderlich!
Mit Google-Account einloggen
Mit Google-Account einloggen
Noch kein Account? Hier anmelden.
