Hallo!
Ich würde gerne eine kleine µC-Schaltung im KFZ an der Klemme15/Zündung
betreiben; d.h. ohne Zündung wird die Schaltung auch nicht
versorgt. Stromverbauch der Schaltung dürfte sicherlich unter 100-150mA
liegen.
Bis hierhin also noch nichts weltbewegendes... aber nun meine Frage
bzw. mein Problem:
Wie gehe ich Schaltungstechnisch am besten vor, wenn sich die Schaltung
nach wegfall der Zündung noch eine Zeitlang aus der Klemme30/Dauerplus
versorgen soll? (D.h. der µC soll in der Lage sein, sich selbst
"am Leben" zu halten und auch abzuschalten).
Meine erste Idee sah so aus:
Schottky
Kl.30 -----|>|-----.
| MOSFET
I|
I|-----< vom µC
I|
|
Kl.15 -----|>|-----.------> zum Schaltungsnetzteil
Kl.31 --------------------> zum Schaltungsnetzteil
Auf was sollte ich besonders achten, damit ich weder die Bordelektronik,
noch meine µC-Schaltung ins Nirvana befördere?
Würde mich über Schatungs-Vorschläge, wie ich die Funktion am
geschicktesten realisiere freuen.
/FW
Hobby oder kommerziell? Woher hast Du die Klemmenbezeichnungen?
Ist Stand der Technik in ca. 50% aller Bordnetzsteuergeräte. Oft wird KL30 dann aber für die Versorgung benutzt, KL15 dann nur noch, um eben diesen Halbleiterschalter einzuschalten. Ver-odert mit Diode. Eine von KL15, einem vom uC. Oft ist der "Schalter" aber der Enable-Eingang des 5V Reglers.
Ich habe Frank W. geantwortet. Du hast Frank W. auf seine Frage gefragt. Und hast dann auf meine Antwort geantwortet. Deshalb antworte ich auch auf Deine Antwort.
@zoll: Und dann nehmen wir uns alle an den Händen :-)
tuev schrieb: > Hobby oder kommerziell? > Woher hast Du die Klemmenbezeichnungen? Hängt von meiner Antwort Deine Bereitschaft ab, etwas konstruktives beizutragen oder ist es reine Neugier? ;-) Zur Beatwortung: 1. Reines Hobby-Projekt 2. Die kannte ich noch von meiner früheren Arbeit (keine H/W - nur S/W).
zoll schrieb: > Ist Stand der Technik in ca. 50% aller Bordnetzsteuergeräte. > Oft wird KL30 dann aber für die Versorgung benutzt, KL15 dann nur noch, > um eben diesen Halbleiterschalter einzuschalten. Ver-odert mit Diode. > Eine von KL15, einem vom uC. > > Oft ist der "Schalter" aber der Enable-Eingang des 5V Reglers. Klingt gut... bzw. werde ich dann auch so machen/versuchen. Hast Du evtl. einen Plan, wo ich mir passende Bauteile abspicken kann? (FET? Dioden?) Aber schonmal danke; Dein Kommentar war schon jetzt sehr hilfreich für mich.
Hubert Mueller schrieb: > Ein Zeitrelais.... Nicht ganz; der µC soll einfach noch bestimmte Aufgaben nach Zündung-Aus erledigen. Ist aber nicht abhängig von der Zeit.
>Hast Du evtl. einen Plan, wo ich mir passende Bauteile abspicken kann? >(FET? Dioden?) Ja. Müsste aber wissen: Was machst Du denn mit deinen 12V ? Nur runter auf 5V/3.3V oder hast Du auch 12V Schaltungsteile? Welche?
zoll schrieb: >>Hast Du evtl. einen Plan, wo ich mir passende Bauteile abspicken > kann? >>(FET? Dioden?) > Ja. Müsste aber wissen: > Was machst Du denn mit deinen 12V ? Nur runter auf 5V/3.3V oder hast Du > auch 12V Schaltungsteile? Welche? Die 12Volt sollen (nach entsprechender Filterung/Absicherung auf einen DC/DC-Wandler (z.B. Traco TSR 1-2433). 12Volt Teile habe ich (fast) keine: Ich möchte aus der Dauerplus ein Zündungssignal simulieren; max. Last 100mA. (D.h. das zu steuernde Gerät bekommt nicht das Original-Zündungssignal, sondern nur das von mir indirekt erzeugte).
Frank W. schrieb: > Hängt von meiner Antwort Deine Bereitschaft ab, etwas > konstruktives beizutragen oder ist es reine Neugier? ;-) @ Frank W.: Du versogst Dein Gerät immer mit KL30 und schaltest das Gerät mittels KL15 ein. (Schon von zoll beschrieben.) Achte auf den Ruhestrom an KL30 und KL15 im ausgeschalteten Zustand. Was noch fehlt, ist natürlich die KL15-Erkennung am µC. Sonst weiß der µC ja gar nicht, dass KL15 weggefallen ist und er das System herunterfahren soll. Letzte Aktion des µCs ist dann das Loslassen der Hold-Leitung.
tuev schrieb: > Achte auf den Ruhestrom an KL30 und KL15 im ausgeschalteten Zustand. > Durch meinen ersten Ansatz (Kl. 30 bei Bedarf schalten) wollte ich erreichen das der Ruhestrom 0 ist. Aber scheint wohl kein guter Ansatz sein?!
Der maximale zulässige Ruhestrom in einem KFZ Steuergerät liegt bei fast allen Herstellern bei 100µA. Und faste jedes Steuergerät hat die dann auch. Die Batterie hat einen Selbstentladestrom im Milliampere Bereich. Aber im KFZ sind halt auch mehr als 2 Steuergeräte verbaut. Hier eine mögliche Beschaltung: KL30: Direkt am Eingang 2 100nF/50V Kerkos in Serie nach Masse. Im Pluspfad dann eine Verpolschutzdiode GF1G. Dann einen 220uF/50V Kondensator. Danach hast Du Ruhe von praktisch allen ISO Impulsen. Der LoadDump kann je nach KFZ bis 40V und 100ms betragen. Den hast Du auch nach dem Elko noch. Dein Traco hat 36V. Würde ich für ein Bastelprojekt nicht so eng sehen, denn die 40V sind ein erwarteter Maximalwert. Jetzt könntest Du 2 Wege gehen, um einen Spannungswandler mit Enable-Eingang zu realisieren. Entweder Du nimmst den Traco und beschaltest ihn wie im Datenblatt mit Eingangsfilter, schaltest aber zwischen den 220uF Elko und den Traco einen P-Kanal Fet. Source zum Elko. Drain zum Traco. Zwischen Gate und Source eine 12V Z-Diode. Parallel 100kOhm. Einen 10k vom Gate zum Kollektor eines Schalttransistors (BC817). Dessen Emitter auf Masse. Basis-Emitter einen 10k Widerstand. Ebenso vor die Basis einen 10k. oder Du baust eine StepDown Wandler mit Enable Eingang wie den LM22675 oder ähnlich: http://www.ti.com/product/lm22675-q1. Dann brauchst Du keinen P-Kanal-Fet. Was Du auch nimmst, beide Lösungen haben einen Eingang, wenn man den auf ca. >2V schaltet, geht beides an. Jetzt KL15 Eingang: Ich würde wieder die zwei 100nF Kondensatoren am Eingang nehmen. Von KL15 nach Masse einen 10k Widerstand. Dann mit einer Diode (BAS21) auf den Basiswiderstand des BC817. Zur Selbsthaltung vom µC Pin über eine BAS21 ebenfalls auf den Basiswiderstand. Frage ist: Willst Du KL15 auch einlesen? Wahrscheinlich. Entweder digital oder analog. Bei beidem musst Du beachten, dass auch hier kurzzeitig sehr hohe Impulse auftreten können.
zoll schrieb: > Jetzt könntest Du 2 Wege gehen, um einen Spannungswandler mit > Enable-Eingang zu realisieren. Erstmal gaaanz vielen Dank für Deine ausführliche Beschreibung! :-) Ich würde - um es mir einfach zu machen - den Weg 1 beschreiten... (Ist ja kein Massenprodukt - da darf es ein teurer Traco sein!) > Entweder Du nimmst den Traco und beschaltest ihn wie im Datenblatt mit > Eingangsfilter, schaltest aber zwischen den 220uF Elko und den Traco > einen P-Kanal Fet. Source zum Elko. Drain zum Traco. Zwischen Gate und > Source eine 12V Z-Diode. Parallel 100kOhm. Einen 10k vom Gate zum > Kollektor eines Schalttransistors (BC817). Dessen Emitter auf Masse. > Basis-Emitter einen 10k Widerstand. Ebenso vor die Basis einen 10k. Im Datenblatt des Traco sind 2 Eingangsfilter-Varianten angegeben. Welchen muß ich da nehmen? Den nach "EN 55022" oder den einfacheren? Hast Du einen passenden FET Typ parat oder ist das unkritisch? Der Einsatz der Z-Diode ist mir noch nicht ganz klar: In welche Richtung muß ich die Zener-Diode betreiben? > Frage ist: Willst Du KL15 auch einlesen? Wahrscheinlich. Entweder > digital oder analog. Bei beidem musst Du beachten, dass auch hier > kurzzeitig sehr hohe Impulse auftreten können. Ich hätte diese Schaltung genommen (aus den DSE-FAQ): +-|>|- +5V | Eingang --10k--+----+--1k--| CMOS-Eingang | | 10nF +-|<|- GND | GND Sorry für meine vielen Fragen... bin sonst eher im Bereich Software unterwegs! :-o
>Im Datenblatt des Traco sind 2 Eingangsfilter-Varianten angegeben. >Welchen muß ich da nehmen? Den nach "EN 55022" oder den einfacheren? Wenn Du die einfache Version machst, dann sind die Störungen höher, die Deine Elektronik aussendet. Es könnt also sein, dass Dein Autoradio mehr gestört wird. Ich würd die bessere Variante wählen, oder die einfache und einfach schauen, ob's Probleme macht. Wenn ja, kannst Du ja immer noch nachlegen. Die Z-Diode ist dazu da, die Gatespannung zu begrenzen. Sie darf nie größer als 20V werden. Auch nicht kurzzeitig. Deshalb Anode an Gate. >Hast Du einen passenden FET Typ parat oder ist das unkritisch? Ist unkritisch. Nimm einen >=55V Fet. Kommt aber auf Deinen Strom an. Bei max. 1A: Nimm einen von hier mit max. 55V und max 250mOhm http://www.mikrocontroller.net/articles/MOSFET-%C3%9Cbersicht#P-Kanal_MOSFET >Ich hätte diese Schaltung genommen (aus den DSE-FAQ): Ja. Die ist brauchbar.
Es gibt Linearregler und auch Schaltregler mit Enable-Eingang, die brauchen ausgeschaltet so gut wie keinen Strom. Diesen Enable-Eingang kannst du so beschalten, dass deine Schaltung trotz abgeschalteter Zündung sich quasi selber am Leben hält, solange sie will. Deinen neuen Zündungsplus kannst du mit einem BC327 direkt an Dauerplus schalten. KFZ-taugliche Schutzschaltungen gibts hier: http://www.dse-faq.elektronik-kompendium.de/dse-faq.htm#F.23
zoll schrieb: > gestört wird. Ich würd die bessere Variante wählen, oder die einfache > und einfach schauen, ob's Probleme macht. Wenn ja, kannst Du ja immer > noch nachlegen. Ich nehme gleich die bessere. >>Hast Du einen passenden FET Typ parat oder ist das unkritisch? > Ist unkritisch. Nimm einen >=55V Fet. > Kommt aber auf Deinen Strom an. Bei max. 1A: > Nimm einen von hier mit max. 55V und max 250mOhm > http://www.mikrocontroller.net/articles/MOSFET-%C3%9Cbersicht#P-Kanal_MOSFET Ich würde den hier nehmen: IRFD9024 (UDS: 60Volt, UGS: 2,0V und 280mOhm). Da ich max. 100-150mA ziehen will, sollte der Widerstand noch o.k. sein. Und die Bauform und Verfügbarkeit (Reichelt) waren ausschlaggebend. Muß ich sonst noch etwas beachten? In den FAQ sind meistens noch Transil-Dioden (P6KE22A o.ä.) verbaut. Oder Varistoren habe ich auch schon gesehen in der Eingangbeschaltung. Notwendig oder Overkill?
Sascha schrieb: > Deinen neuen > Zündungsplus kannst du mit einem BC327 direkt an Dauerplus schalten. > > KFZ-taugliche Schutzschaltungen gibts hier: > http://www.dse-faq.elektronik-kompendium.de/dse-faq.htm#F.23 Nur aus Neugier eine dumme Frage: Warum nehme ich hier einen "normalen" Transistor und keinen FET? Tut mir Leid falls diese Frage völlig doof ist... #-D
>Notwendig oder Overkill?
Overkill und Angst.
Das macht mal jemand rein und keiner nimmt's mehr raus.
Die GF1G sperrt 400V. Alle negativen Impulse bis -350V bleiben also
draußen.
Und das sind alle.
Dann hast Du eine Eingangskapazität von 220uF. Alle kurzen positiven
Impulse werden von dem eh plattgebügelt.
Bleibt nur noch der Jumpstart (27V, 1min bei 25Grad) und der Loaddump
(bis 40V, 100ms). Damit muss der Regler klar kommen.
Ich hab schon Software und Hardware für Steuergeräte von bestimmt 10
Automobilzuliefern gesehen. Bei einigen sehr wenigen war mal ein
Varistor in der Eingangsbeschaltung. Transil an anderen Stellen, aber
ich wüsste nicht, dass sie mal in ner Eingangsbeschaltung war.
Was aber gerne verwendet wird sind Spannungsregler, die für den
Automotive Anwendungen entwickelt wurden. Infineon hat da sehr gute.
Oder Micrel.
Hat aber Reichelt nicht im Sortiment. Oder halt viele Schaltregler von
TI.
zoll schrieb: > Ich hab schon Software und Hardware für Steuergeräte von bestimmt 10 > Automobilzuliefern gesehen. Bei einigen sehr wenigen war mal ein > Varistor in der Eingangsbeschaltung. Transil an anderen Stellen, aber > ich wüsste nicht, dass sie mal in ner Eingangsbeschaltung war. Also in der Software habe ich auch noch keine entdeckt! :-D Okay... kleiner Spaß zum Abend! Aber im Ernst: http://www.dse-faq.elektronik-kompendium.de/dse-faq.htm#F.23 Hier habe ich die Eingangbeschaltungen mit Varistor und Transil gesichtet... als Laie in dem Bereich war uch da nur etwas verwirrt. > Was aber gerne verwendet wird sind Spannungsregler, die für den > Automotive Anwendungen entwickelt wurden. Infineon hat da sehr gute. > Oder Micrel. > Hat aber Reichelt nicht im Sortiment. Oder halt viele Schaltregler von > TI. Für meine kleine Schaltung dürfte der Traco ausreichen. Ist ja - wie gesagt - kein Massenprodukt, wo um cent-Beträge gefeilscht wird und der Einkauf Druck macht. :-\ Nun muß ich nur mal einen Prototyp aufbauen und mich danach wieder in EAGLE einarbeiten. Mein letzter Kontakt damit liegt schon >10Jahre zurück. Das wird sicher ein Spaß (Ironie).
zoll schrieb: >>Notwendig oder Overkill? > Overkill und Angst. > Das macht mal jemand rein und keiner nimmt's mehr raus. Sehr pauschale Antwort. Ich sehe das ein wenig differenzierter. > Die GF1G sperrt 400V. Alle negativen Impulse bis -350V bleiben also > draußen. > Und das sind alle. > Dann hast Du eine Eingangskapazität von 220uF. Alle kurzen positiven > Impulse werden von dem eh plattgebügelt. THT wird im Automotivebereich so gut es geht vermieden und auch SMD-Elkos sind aus vielen Gründen ungerne gesehen. Daher gibt es in diesem Schaltungsteil selten einen Elko. Die Kombination aus 36V-bidirektionaler Suppressordiode und einem Verpolschutz, der mindestens 40V aushält, ist gängig. Der geklemmte Load Dump liegt immer unter 40V, je nach OEM bei ~35V. Der Verpolschutz hat in 40V-Ausführung auch weniger Verluste, als einer mit >40V. > Bleibt nur noch der Jumpstart (27V, 1min bei 25Grad) und der Loaddump > (bis 40V, 100ms). Damit muss der Regler klar kommen. Die absoluten Werte schwanken je nach OEM. Beispiel: 26V, 1min, 23 Grad bei VW für Jump Start, 27V, 300ms, 23 Grad für Load Dump (lag in älteren Normen noch bei ~35V). > Ich hab schon Software und Hardware für Steuergeräte von bestimmt 10 > Automobilzuliefern gesehen. Der eine schaut, der andere entwickelt :-) > Bei einigen sehr wenigen war mal ein > Varistor in der Eingangsbeschaltung. Transil an anderen Stellen, aber > ich wüsste nicht, dass sie mal in ner Eingangsbeschaltung war. Da ist meine Erfahrung anders, s.o. > Was aber gerne verwendet wird sind Spannungsregler, die für den > Automotive Anwendungen entwickelt wurden. Das ist definitiv falsch. Ich kenne keinen OEM, der Nicht-AEC-Q-Bauteile in seinen Geräten erlaubt. Alle Bauteile haben AEC-Q und sind nicht nur "für automotive gedacht". Den Status gab es früher mal und findet man noch in älteren Datenblättern. Das ist lange obsolet. > Infineon hat da sehr gute. > Oder Micrel. > Hat aber Reichelt nicht im Sortiment. Oder halt viele Schaltregler von > TI. Richtig. TI, ST, Intersil (...) sind bezüglich Schaltregler gängige Quellen. zoll schrieb: > Der maximale zulässige Ruhestrom in einem KFZ Steuergerät liegt bei fast > allen Herstellern bei 100µA. Und faste jedes Steuergerät hat die dann > auch. Komisch. Auch hier habe ich andere Erfahrungen. Unsere Geräte liegen größtenteils unter 50µA, die aktuellsten sogar um die 10µA oder tiefer (2-3µA). Es geht auch das Gerücht um, dass die Grenze von 100µA gesenkt werden soll (wahrscheinlich auf 50µA). Sascha schrieb: > KFZ-taugliche Schutzschaltungen gibts hier: > http://www.dse-faq.elektronik-kompendium.de/dse-faq.htm#F.23 Ja, sorry an MaWin, aber das ist so wischi-waschi => blos nicht. Der eine entwickelt und muss für hunderttausende Geräte im Feld gerade stehen bei wenigen ppm Ausfallrate, der andere schaut nur zu :-)
tuev schrieb: > Der eine schaut, der andere entwickelt :-) Ist wohl ähnlich wie bei uns (in der Software): Der eine spezifiziert und der andere entwickelt. ;-) BTW: Ich gehöre zu den anderen! :-) > Der eine entwickelt und muss für hunderttausende Geräte im Feld > gerade stehen bei wenigen ppm Ausfallrate, der andere schaut nur zu :-) Wenn ich es richtig sehe, arbeitest Du wohl bei einem OEM oder Zulieferer. Insofern könnte ich Deine Frage, ob es ein Privates oder Geschäftliches Projekt ist, verstehen. IPs!? Aber eins verstehe ich nicht: Willst Du hier nur kritisieren und Lösungsvorschläge zerreden oder mir konkret weiterhelfen? Bitte jetzt nicht falsch verstehen: Ich freue mich mehrere Meinungen zu meinem Problem zu hören - um dann, wenn möglich, daraus zu lernen! Aber eben genau das ist das Problem: Davon lernen kann ich nicht(s), wenn jmd. nur kritisiert und uns mitteilt welche rechhaltigen Erfahrungen er hat, aber davon nichts Preis gibt. Dies verunsichert mich lediglich! :-( Wie bereits gesagt: Es ist ein rein privates Projekt und da es "die eine beste Lösung" sowieso nicht gibt, bin ich nur daran interessiert nicht einen völlig falschen Weg zu gehen. Also nix für ungut: Ich würd' mich freuen, wenn dies zu einer guten Diskussion führt und vielleicht kommt ja auch ein Netzteil heraus (YAAPS - yet another automotive power supply) das auch andere "Bastler" verwenden können und das den Vorschlägen aus den schon öfters kritisierten FAQ überlegen ist! Und die Vorschläge von "zoll" kann ich zumindest gut nachvollziehen und bin Ihm dafür auch sehr dankbar!!!!
Frank W. schrieb: > Aber eins verstehe ich nicht: Willst Du hier nur kritisieren und > Lösungsvorschläge zerreden oder mir konkret weiterhelfen? Willst Du nicht erst mal aus allen hier schon genannten Tipps einen Schaltplan zeichnen über den wir dann diskutieren können?
tuev schrieb: > Willst Du nicht erst mal aus allen hier schon genannten Tipps > einen Schaltplan zeichnen über den wir dann diskutieren können? Ok. Hier ist mein 1. Entwurf aus den Vorschlägen...
Könntest Du bitte noch die Designatoren einblenden.
So... ich habe noch die bisher vergessene Beschaltung für meine Kl.15g hinzugefügt.
Ok... habe noch einen Fehler bei der Wahl der geschalteten Zündungsklemme (Kl.15g) entdeckt: Ich habe einen NPN anstatt PNP Transistor verwendet! #-o
Das Filter (C4, C5 und L1) schon mal vor den Verpolschutz D1. C4 und C5 als Kerkos. C3 kann entfallen. Willst Du die Schaltung in SMD oder THT aufbauen?
tuev schrieb: > Das Filter (C4, C5 und L1) schon mal vor den Verpolschutz D1. > C4 und C5 als Kerkos. > > C3 kann entfallen. Ok. Pflege ich später ein; bin grad an anderem Rechner. Brauche ich die "große" Kapazität (220µF) überhaupt nicht? > Willst Du die Schaltung in SMD oder THT aufbauen? Am liebsten in SMD. aber der Traco ist bedrahtet... Andere Frage noch: Ich habe bei Infineon ein Power Switch entdeckt: BSP452 Wäre der sinvoll für die geschaltete Kl.15?
Frank W. schrieb: > Wie gehe ich Schaltungstechnisch am besten vor, wenn sich die Schaltung > nach wegfall der Zündung noch eine Zeitlang aus der Klemme30/Dauerplus > versorgen soll? (D.h. der µC soll in der Lage sein, sich selbst > "am Leben" zu halten und auch abzuschalten). Nimm anstatt Kl.30 die Kl.87 vom MSG und nutze den Steuergerätenachlauf. Das sollte dein Problem lösen :-)
Pumuckl schrieb: > Nimm anstatt Kl.30 die Kl.87 vom MSG und nutze den Steuergerätenachlauf. > Das sollte dein Problem lösen :-) Ist leider keine Option: Die Zeitdauer ist variabel und ich habe kein MSG in meinem Auto. ;-) Und seit dem letzten Fahrzeugwechsel habe ich auch keine Klemme mehr mit 30min o. 60min NAchlauf! (CAS3 -> CAS4)
Frank W. schrieb: > Andere Frage noch: Ich habe bei Infineon ein Power Switch > entdeckt: BSP452 > > Wäre der sinvoll für die geschaltete Kl.15? Ja, die sind ja extra für den Automobilbereich gebaut, und da gibts eine ganze Palette, auch von anderen Herstellern.
Frank W. schrieb: > Ist leider keine Option: Die Zeitdauer ist variabel und ich habe kein > MSG > in meinem Auto. ;-) Naja, mit ein paar Tricks kann man auch das Steuergerät am Einschlafen hindern ;-) Das geht natürlich nur eine begrenzte Zeit, danach schlagen u.U. div. KnockOut-Timer zu. 30 - 60 min sind natürlich viel zu viel dafür... Frank W. schrieb: > Ist leider keine Option: Die Zeitdauer ist variabel und ich habe kein > MSG > in meinem Auto. ;-) Ein Eigenbau-BEV ;-)
tuev schrieb: > Es geht auch das Gerücht um, dass die Grenze von 100µA gesenkt werden > soll > (wahrscheinlich auf 50µA). Schon längst geschehen. 100µA nur noch mit Abweicherlaubnis...
Pumuckl schrieb: > Frank W. schrieb: > was ist ein BEV? > > http://www.cmu.edu/cit/veg/electrified%20vehicles/ Neee... hab'nen ganz gewöhnlichen Diesel. :) Bei meinem vorherigen Fahrzeug gab es noch eine klemme, die mind. 30 min länger an blieb bzw.da ich ein Telefon verbaut hatte waren sogar 60 min. Versorgung gesichert. Aber die klemme gibt es in der neuen Generation nicht mehr; sind nur noch wenige Sekunden - ausser ich signalisiere über den CAN Bus das ich noch Saft brauche... ist mir für ein Hobby Projekt dann doch zu aufwendig.
Mhhh... Frank W. schrieb: > und ich habe kein > MSG > in meinem Auto. ;-) Frank W. schrieb: > Neee... hab'nen ganz gewöhnlichen Diesel. :) Frank W. schrieb: > usser ich signalisiere über den CAN Bus das ich > noch Saft brauche... Wenn es nicht gerade sowas wie ein TDI auf mechanischer ESP-Umbau ist, ist mein Latein gerade am Ende um was für ein Fahrzeug es sich denn handeln könnte... ;-)
hinz schrieb: > Frank W. schrieb: >> Andere Frage noch: Ich habe bei Infineon ein Power Switch >> entdeckt: BSP452 >> >> Wäre der sinvoll für die geschaltete Kl.15? > > Ja, die sind ja extra für den Automobilbereich gebaut, und da gibts eine > ganze Palette, auch von anderen Herstellern. Hast Du zufällig ein paar Typen-Bezeichnungen parat? Würde ich mir gerne mal anschauen! :-) Ansonsten werde ich wohl bis morgen mal diesen Typ anstatt des IRFD9024 und des BC807 reindesignen.
Pumuckl schrieb: > Wenn es nicht gerade sowas wie ein TDI auf mechanischer ESP-Umbau ist, > ist mein Latein gerade am Ende um was für ein Fahrzeug es sich denn > handeln könnte... ;-) <offtopic> Es ist ein stinknormaler BMW. Und das Modul, das die Klemme 15 künstlich "erzeugt" heisst dort CAS (Car Access System). In der bei mir verbauten Version (CAS4) gibt es noch eine weitere Klemme15, die ein paar Sekunden länger gehalten wird. Bei der alten Version (CAS3) waren es eben 30min o. 60min - je nach Ausstattung des Fahrzeugs. Eines der Probleme: Die Stromleitungen werden vom CAS überwacht. Wenn ich also z.B. zuviel Ruhestrom ziehe oder mich sonst irgendwie "daneben benehme" gibt's gleich einen Fehlerspeichereintrag. </offtopic>
Frank W. schrieb: > Es ist ein stinknormaler BMW. Und das Modul, das die Klemme 15 künstlich > "erzeugt" heisst dort CAS (Car Access System). Dann verstehe ich nicht, wieso dein Auto kein MSG haben soll... Google sagt mir bei CAS4, dass dies nicht das allerälteste System ist.
Pumuckl schrieb: > Frank W. schrieb: >> Es ist ein stinknormaler BMW. Und das Modul, das die Klemme 15 künstlich >> "erzeugt" heisst dort CAS (Car Access System). > > Dann verstehe ich nicht, wieso dein Auto kein MSG haben soll... Google > sagt mir bei CAS4, dass dies nicht das allerälteste System ist. Ich dachte MSG wäre ein spezielles Modul. Meinst Du damit: Motor Steuer Gerät? falls ja: ich möchte sozusagen minimal-invasiv arbeiten. Fahrzeug umkodieren oder sonstwie manipulieren ist also tabu. :)
Frank W. schrieb: > falls ja: ich möchte sozusagen minimal-invasiv arbeiten. > Fahrzeug umkodieren oder sonstwie manipulieren ist also > tabu. :) Da brauch nichts umcodiert zu werden. Es kommt drauf an, wie lange deine Anwendung nach Kl.15 aus noch mit Bordnetzspannung versorgt werden muss. MSG natürlich Motorsteuergerät (ECU). Das Motorsteuergerät hat typischerweise ein Hauptrelais (Kl.87), mit dem es sich selbst und alle Aktuatoren (teilweise auch Sensoren) versorgt. Sobald das MSG aufwacht (Kl.15, tw. auch Kl.50, CAN WakeUp, Türkontakt) zieht es dieses Relais an und es bleibt auch die ganze Zeit angezogen. Wenn das Fahrzeug abgestellt wird, findet der sogenannte Nachlauf ("PostDrive") im MSG statt. Im Postdrive werden noch diverse Adaptions- und Diagnose-Funktionen ausgeführt und diverse Sachen ins Flash/EEPROM weggeschrieben. Während des Postdrives bleibt has Hauptrelais die ganze Zeit angezogen und erst im letzten Schritt kurz vorm "Schlafen legen" wirft das MSG die KL.87 ab. So ein PostDrive dauert nur wenige Minuten, bei einem Diesel tendentiell länger als bei einem Ottomotor. Einfach mal das Hauptrelais finden und mitmessen. Wenn Dir die Zeit reicht, die das Relais nach dem Abstellen noch angezogen bleibt, so kannst Du dir den Aufwand an anderer Stelle sparen...
Pumuckl schrieb: > Frank W. schrieb: >> falls ja: ich möchte sozusagen minimal-invasiv arbeiten. >> Fahrzeug umkodieren oder sonstwie manipulieren ist also >> tabu. :) > > Da brauch nichts umcodiert zu werden. Manche Timeouts wären kodierbar... aber ist wie bereits gesagt: No-Go! > Es kommt drauf an, wie lange deine Anwendung nach Kl.15 aus noch mit > Bordnetzspannung versorgt werden muss. Variabel von 1min. bis 1 Tag. > Wenn Dir die Zeit > reicht, die das Relais nach dem Abstellen noch angezogen bleibt, so > kannst Du dir den Aufwand an anderer Stelle sparen... Ich muß sowieso einen gewissen Aufwand betreiben, um eine saubere Versorgungsspannung meiner µC-Schaltung zu gewährleisten und die restliche BordElektronik nicht zu sehr zu stören. Insofern stört mich der moderatre Mehraufwand für den Hold etc. nicht im geringsten. Immerhin bin ich dann auch unabhängig von irgendwelchen 'zufällig' ausreichend lange bestromten Leitungen, die ich erst noch im KFZ suchen müsste. Dauerplus, Zündung und Masse finde ich zur Not auch im alten Auto meiner Frau und mit der Schaltung kann ich - falls ich mal wieder eine wirre Idee habe - auch andere Funktionalitäten einigermassen sauber lösen ohne mich auf die Suche nach (für meinen Fall) ausreichend lang bestromten Leitungen zu machen.
Frank W. schrieb: > hinz schrieb: >> Frank W. schrieb: >>> Andere Frage noch: Ich habe bei Infineon ein Power Switch >>> entdeckt: BSP452 >>> >>> Wäre der sinvoll für die geschaltete Kl.15? >> >> Ja, die sind ja extra für den Automobilbereich gebaut, und da gibts eine >> ganze Palette, auch von anderen Herstellern. > > Hast Du zufällig ein paar Typen-Bezeichnungen parat? Würde ich mir > gerne mal anschauen! :-) Google 'smart high side switch'
was für ein BMW ist es denn? (Baureihe? Baujahr?) Grüße
Frank W. schrieb: > tuev schrieb: > >> Achte auf den Ruhestrom an KL30 und KL15 im ausgeschalteten Zustand. >> > > Durch meinen ersten Ansatz (Kl. 30 bei Bedarf schalten) wollte ich > erreichen das der Ruhestrom 0 ist. > > Aber scheint wohl kein guter Ansatz sein?! Doch, natürlich. Wenn du eh einen µC nimmst, dann realisiere doch die Selbsthaltung über Klemme 30, einfach mit einem Relais. Dann bekommt der µC solange seine Versorgung übers Relais, bis er das Relais nach getaner Arbeit selbst abschaltet. Wenn du es ganz besonders geschickt machen willst, dann schaltet das Relais erst ein, wenn die Flanke von Klemme 15 fällt.
tuev schrieb: > Das Filter (C4, C5 und L1) schon mal vor den Verpolschutz D1. > C4 und C5 als Kerkos. > > C3 kann entfallen. > > Willst Du die Schaltung in SMD oder THT aufbauen? Hallo tuev! Ich habe nun den Filter vor den Verpolschutz geschoben. Könnte man nicht C1, C2 u. C3 zusammen fassen oder hat dies so einen tieferen Grund? Ansonsten habe ich noch die Vorwiderstände für die beiden Transistoren T1 u. T2 verändert, damit diese ich bei den Pegeln eines 3,3Volt µC noch durchschalten. Als letztes habe ich noch einen anderen FET genommen: BSP171P. Der Verträgt etwas mehr Strom (ich will ja ggf. noch eine Last schalten) und er ist SMD anstatt THT. Geht die Schaltung aus Deiner Sicht so i.O.?
Frank W. schrieb: > Könnte man nicht C1, C2 u. C3 zusammen fassen oder hat > dies so einen tieferen Grund? C1 und C2 sind elektrisch gesehen kleine Keramikkondensatoren (Kerkos). Diese haben auch geringe Abmessungen und daher nur eine sehr kleine parasitäre Induktivität (ESL). Daher filtern sie hohe Frequenzen sehr gut. Es gab in der Vergangenheit Probleme mit mechanisch beschädigten Kerkos, die einen weichen Kurzschluss bildeten und dann abbrannten. Daher baut man zwei Stück in Serie, ein jeder mit der geforderten Spannungsfestigkeit. Nach Möglichkeit werden diese 90° zueinander angeordnet, damit mindestens einer von beiden geringen mechanischen Belastungen ausgesetzt ist. Zudem sollten sie einen gewissen Abstand zu Stecker und Befestigungslöchern auf der Leiterplatte haben, weil dort größere Kräfte auf die Platine und damit auf die Kerkos wirken. C3 ist von der Kapazität größer und somit auch von den Abmessungen. Außerdem ist es meist ein gewickelter Elko. Er hat somit eine relative hohe Induktivität und filtert höhere Frequenzen nicht sehr gut, dafür geringe aufgrund der Kapazität umso besser. Weil Elkos praktisch nie mit einem Kurzschluss defekt gehen, kann man hier auf die Serienschaltung verzichten. Wenn man für C3 stattdessen auch einen Kerko verwendet, dann muss man auch hier zwei in Serie schalten. Dafür kann man C1 und C2 weglassen, weil diese Kerkos auch die hohen Frequenzen gut filtern.
Alexander Schmidt schrieb: > Frank W. schrieb: >> Könnte man nicht C1, C2 u. C3 zusammen fassen oder hat >> dies so einen tieferen Grund? > Wenn man für C3 stattdessen auch einen Kerko verwendet, dann muss man > auch hier zwei in Serie schalten. Dafür kann man C1 und C2 weglassen, > weil diese Kerkos auch die hohen Frequenzen gut filtern. Verstehe ich das richtig: Ich könnte im Eingangbereich einfach 2x 10µF/25V Kerko plazieren anstatt des einen 4,7µF/50V und die beiden 100nF Kerkos weglassen?
Frank W. schrieb: > Ansonsten habe ich noch die Vorwiderstände für die beiden > Transistoren T1 u. T2 verändert, damit diese ich bei > den Pegeln eines 3,3Volt µC noch durchschalten. Ob T1 und T2 ausreichend durchschalten, kannst du mit dieser Vorgehensweise selbst berechnen: Basiswiderstand Die Beschaltung von T2 (PNP) ist allerdings falsch. Damit T2 abschaltet, braucht er eine Spannung von 13,8V an der Basis. Daher noch einen NPN vorschalten. (Selbe Schaltung wie für FET1.) > Als letztes habe ich noch einen anderen FET genommen: BSP171P. Passt. Frank W. schrieb: > Ich könnte im Eingangbereich einfach 2x 10µF/25V Kerko plazieren anstatt > des einen 4,7µF/50V und die beiden 100nF Kerkos weglassen? Ja. Allerdings müssen es 2x 10µF/50V Kerkos sein.
Alexander Schmidt schrieb: > Die Beschaltung von T2 (PNP) ist allerdings falsch. > Damit T2 abschaltet, braucht er eine Spannung von 13,8V an der Basis. > Daher noch einen NPN vorschalten. (Selbe Schaltung wie für FET1.) ODer gegen den von mir (wegen Strombegrenzung) favorisierten BSP452 tauschen!? :-) >> Ich könnte im Eingangbereich einfach 2x 10µF/25V Kerko plazieren anstatt >> des einen 4,7µF/50V und die beiden 100nF Kerkos weglassen? > > Ja. Allerdings müssen es 2x 10µF/50V Kerkos sein. Mal schauen wo ich 10µF Kerkos mit 50V herbekomme; Reichelt hat nur bis 25V im Angebot. Nachtrag: RS hat welche! :-)
Sollte ich den Eingang von Kl.15 dann genauso dimensionieren? (2x 10µF/50V Kerko) oder bleiben dort die 100nF? Und: Spricht etwas dagegen, T1,R3 u. R4 durch einen digital Transistor (BCR135) zu ersetzen?
Frank W. schrieb: >> Damit T2 abschaltet, braucht er eine Spannung von 13,8V an der Basis. >> Daher noch einen NPN vorschalten. (Selbe Schaltung wie für FET1.) > ODer gegen den von mir (wegen Strombegrenzung) favorisierten > BSP452 tauschen!? :-) Ein Smart-Power-ICH ist grundsätzlich eine gute Idee. Wie oben schon jemand schrieb, ist der genau für so eine Anwendung im Automobilbereich gebaut. ABER: Der von dir ausgesuchte BSP452 ist nicht für 3,3V-Ansteuerung geeignet, es gibt aber bestimmt passende. Erklärung: Das ist ein Smart-Power N-MOSFET. Ein N-MOSFET ist ähnlich einem NPN-Bipolar-Transistor. Um diesen abzuschalten reichen (hier in dieser Schaltung) 13,8V, aber zum Einschalten braucht man 13,8V+10V = 24V. Um diese 24V zu erzeugen ist eine Ladungspumpe gleich integriert. >> Ja. Allerdings müssen es 2x 10µF/50V Kerkos sein. > Mal schauen wo ich 10µF Kerkos mit 50V herbekomme; Wenn es dir auf ein paar Cent nicht ankommt, kannst du auch 4x 22µF/25V nehmen. Frank W. schrieb: > Spricht etwas dagegen, T1,R3 u. R4 durch einen > digital Transistor (BCR135) zu ersetzen? Grundsätzlich spricht nichts dagegen. Aber in Bezug auf Bauteilbeschaffung dürfte die diskrete Lösung besser sein.
Alexander Schmidt schrieb: > Frank W. schrieb: > gebaut. ABER: Der von dir ausgesuchte BSP452 ist nicht für > 3,3V-Ansteuerung geeignet, es gibt aber bestimmt passende. Ich wollte den Eingang über einen Transistor ansteuern... was wäre denn eigentlich zu bevorzugen? NPN o. FET? > Wenn es dir auf ein paar Cent nicht ankommt, kannst du auch 4x 22µF/25V > nehmen. Da RS die Typen hat, würde ich das mit 2 Kerkos lösen. > Grundsätzlich spricht nichts dagegen. Aber in Bezug auf > Bauteilbeschaffung dürfte die diskrete Lösung besser sein. Reichelt hat die BCRs auch...
Frank W. schrieb: >> gebaut. ABER: Der von dir ausgesuchte BSP452 ist nicht für >> 3,3V-Ansteuerung geeignet, es gibt aber bestimmt passende. > Ich wollte den Eingang über einen Transistor ansteuern... Dann geht es natürlich.
Alexander Schmidt schrieb: > Frank W. schrieb: >>> gebaut. ABER: Der von dir ausgesuchte BSP452 ist nicht für >>> 3,3V-Ansteuerung geeignet, es gibt aber bestimmt passende. >> Ich wollte den Eingang über einen Transistor ansteuern... > Dann geht es natürlich. So - nun habe ich es mal mit zwei Digital-Transistoren (BCR135) realisiert.
Den BSP452 kannst Du direkt mit dem uC ansteuern. Du könntest sogar T1 und FET1 durch einen BSP452 ersetzen.
zoll schrieb: > Den BSP452 kannst Du direkt mit dem uC ansteuern. > Du könntest sogar T1 und FET1 durch einen BSP452 ersetzen. sicher? ich habe nur einen 3,3 Volt controller.und die Diode im Hold-Zweig klaut mir ein weiteres Volt. Und laut Datenblatt brauche ich bis zu 3,5 Volt zum einschalten.
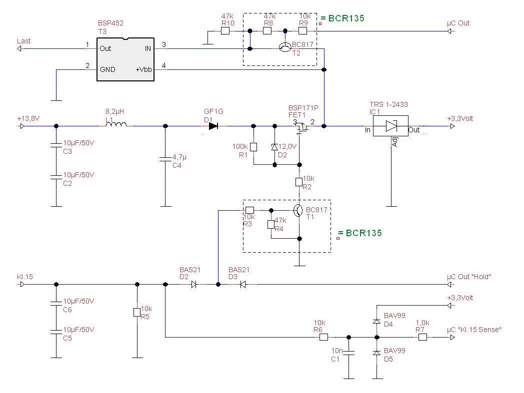
Frank W. schrieb: > Draft_V6.png Für C6 und C7 reicht auch 100nF. Die Schaltung rund um T2 ist falsch. Richtig ist: Kollektor T2 über 10kΩ nach +Vbb Kollektor T2 nach IN vom BSP452 Emitter T2 nach GND
Wat ne Fabrik. µC -- Relais -- Kl30/Kl15 und feddich.
Alexander Schmidt schrieb: > Frank W. schrieb: >> Draft_V6.png > Für C6 und C7 reicht auch 100nF. > > Die Schaltung rund um T2 ist falsch. Richtig ist: > Kollektor T2 über 10kΩ nach +Vbb > Kollektor T2 nach IN vom BSP452 > Emitter T2 nach GND Okay. Verstehe bzw. habe ich übersehen. Was ich allerdings nicht ganz verstehe: Schaltet der BSP452 nun ein wenn High-Pegel an IN anliegt oder ist er eingeschaltet bei Low-Pegel?
F. Fo schrieb: > Wat ne Fabrik. > µC -- Relais -- Kl30/Kl15 und feddich. Gerne! Sobald ich ein Relais gefunden habe, weches 1. den Strom begrenzt 2. nahezu leistungslos schaltet 3. völlig lautlos ist 4. nur ein SOT223 Gehäuse hat, bin ich dabei. Bis dahin werde ich das ohne Elektro-Mechanische Bauteile lösen. Feddich! ;-)
Frank W. schrieb: > 1. den Strom begrenzt > 2. nahezu leistungslos schaltet > 3. völlig lautlos ist > 4. nur ein SOT223 Gehäuse Eigentlich müsstest du ja ein vernünftiger Kerl sein, mit dem Vornamen. ;-) In deinem Einganspost hast du da nichts von geschrieben. So ein Relais, kannst du ja auch "dezentral" irgendwo hinbauen, wenn an vorgesehener Stelle kein Platz ist. Aber selbst mit nem Transistor (Oberbegriff) kannst du das doch ähnlich machen. Wenn die Zündung aus ist, dann brauchst du da auch keine Vorsorge gegen zu hohe Spannungen treffen. Ich würde so vorgehen: Wenn die Zündung ausgeschaltet wird, dann erkennt der µC die fallende Flanke und schaltet den Transistor ein. In der Versorgung für den µC brauchst du dann sicher noch einen etwas größeren Kondensator, aber das müsste doch so klappen.
Alexander Schmidt schrieb: > Frank W. schrieb: >> Draft_V6.png > Für C6 und C7 reicht auch 100nF. > > Die Schaltung rund um T2 ist falsch. Richtig ist: > Kollektor T2 über 10kΩ nach +Vbb > Kollektor T2 nach IN vom BSP452 > Emitter T2 nach GND Ungefähr so? :-)
F. Fo schrieb: > Sach ma bescheid wenn dat abgeraucht is. Warum sollte es das tun? Hast Du einen Fehler entdeckt?
Frank W. schrieb: >> Für C6 und C7 reicht auch 100nF. Ich meinte C6 und C5. > Ungefähr so? :-) So ist es korrekt. Frank W. schrieb: > Schaltet der BSP452 nun ein wenn High-Pegel an IN anliegt So ist es. Leider wird durch T2 die Logik invertiert, d.h. µC-high bedeutet Low am BSP452 und damit ein Abschalten des Ausgangs. Das lässt sich aber kaum vermeiden, außer durch noch einen Transistor. Da ist es besser dies in Software zu machen. Ein besonderes Augenmerk musst du auf das Einschalten legen. Solange der µC noch nichts ausgibt, liegt an der "Last" schon die Betriebsspannung an. Außerdem fließt ein kleiner Strom, wenn der Ausgang abgeschaltet ist: 13,8V / 10kΩ = 1,4 mA
Gucke dir mal deine D2 an. http://www.mikrocontroller.net/articles/Kfz_Spannungsspitzenkiller_/_Transientenschutz
F. Fo schrieb: > Gucke dir mal deine D2 an. > http://www.mikrocontroller.net/articles/Kfz_Spannungsspitzenkiller_/_Transientenschutz Ich habe mich da an die Beschreibung von "zoll" gehalten: > Zwischen Gate und > Source eine 12V Z-Diode. Parallel 100kOhm. > Die Z-Diode ist dazu da, die Gatespannung zu begrenzen. Sie darf nie > größer als 20V werden. Auch nicht kurzzeitig. Deshalb Anode an Gate. Was ist daran falsch und was würdest Du vorschlagen?
Frank W. schrieb: > was würdest Du vorschlagen? Habe ich doch schon. Mach die Schaltung spannungsfest, sowie in dem Link und nimm ein Relais. Das ist im KFZ immer noch durchaus gängig. Gucke mal unter "Maximum Ratings", da steht 20 Volt. Eine normale Z-Diode mit 12 Volt wird dir so sicher abbrennen. Wenn du 12 Volt oder was auch immer brauchst, dann nimm einen Regler. Bei einem Fahrzeug können mal locker 100 Volt oder sogar mehr kurzzeitig auftreten. Die Lima bringt schon von Hause aus über 14 Volt. Nimm die Eingangsbeschaltung aus dem Link, dann einen Regler für den µC und wenn du nen Fet nehmen willst, dann nimm einen LL-Fet und versorge den über deinen µC. Ich persönlich nehme in Fahrzeugen lieber ein Relais. Durchgeschossener Fet macht dir mit Sicherheit die Batterie leer (oder noch mehr kaputt), aber ein Relais bleibt selten kleben.
F. Fo schrieb: > Frank W. schrieb: >> was würdest Du vorschlagen? > > Habe ich doch schon. > Nimm die Eingangsbeschaltung aus dem Link, dann einen Regler für den µC > und wenn du nen Fet nehmen willst, dann nimm einen LL-Fet und versorge > den über deinen µC. Nun bin ich ratlos. 3 Antworten und mind. genau so viele Meinungen. :-\ Einer sagt: Die Kerkos im Eingang reichen; der andere sagt TVS-Diode muß sein... was ist nun richtig? Wer hat recht? Bei dem FET in der Hold-Schaltung möchte ich aber bleiben. Bei keinem der Projekte von OEM Zulieferern (für die ich gearbeitet habe) wurde ein Relais eingesetzt; daher muß es wohl auch so gehen!? Leider meldet sich "zoll" nicht mehr, um das zu kommentieren.
Mein lieber Namensfetter, ich bin keiner von den Profis hier und lerne selbst noch, aber ich lese viel und arbeite seit 26 Jahren an Flurföderzeugen. Wenn ich schon oft was gesehen habe, dann verbrannte Fets. In den Fahrzeugen sind immer Schütze als Sicherheitsschütz eingebaut und wenn ein Fet durch brät, dann fliegt das Schütz raus. Bei dir zieht das im besten Fall nur die Batterie leer. Die Diode regelt doch permanent. Wenn sie vom Strom her passt ist ja alles gut, das geht ja nicht aus dem Schaltplan hervor. Für mich hast du da ne fürchterlich große Fabrik aufgebaut, aber im Zweifel habe ich keine Ahnung und hab nur einen dummen Kommentar hinterlassen. Zu den Cracks gehöre ich nämlich nicht. Da musst du mal MaWin fragen oder auch einige andere hier. Ob der BCR135 das ab kann, wenn nach dem Anlassen auf einmal kurzzeitig 100 Volt über Klemme 15 ankommen? Ich weiß das nicht. Aber ich bin auch immer für den Test am "lebenden Objekt". :-)
F. Fo schrieb: > Zu den Cracks gehöre ich nämlich nicht. Da musst du mal MaWin fragen > oder auch einige andere hier. Deshalb habe ich den Faden gestartet. Leider ist aus den meisten Antworten nicht ersichtlich, ob die Antwort eher für eine pragmatische Lösung, eine möglichst perfekte Lösung oder von einem Praktiker kommt.
Foldi schrieb: >Gucke dir mal deine D2 an. Und? Was sollte ihm daran auffallen, außer daß die Z-Diode an der richtigen Stelle ist und ihren Zweck erfüllt? Foldi schrieb: >Mein lieber Namensfetter, Woher weißt Du, daß das ein Fetter ist? >ich bin keiner von den Profis hier und lerne >selbst noch, aber ich lese viel und arbeite seit 26 Jahren an >Flurföderzeugen. Gib keine Ratschläge, wenn Du nicht sicher bist. >Für mich hast du da ne fürchterlich große Fabrik aufgebaut, aber im >Zweifel habe ich keine Ahnung und hab nur einen dummen Kommentar >hinterlassen. >Zu den Cracks gehöre ich nämlich nicht. Wahre Worte.
Exhuminator schrieb: > Woher weißt Du, daß das ein Fetter ist? Ups! Dann schiebe ich das "V" mal hier ein. :-) Exhuminator schrieb: > Gib keine Ratschläge, wenn Du nicht sicher bist. Hier geben genug Leute Ratschläge die sogar völlig falsch sind; meistens die ohne Namen. Kiste Bier, dass das nach kurzer Zeit abraucht?
Die Schaltung wie in Draft_V6.png ist korrekt und ich kann keine Fehler erkennen. Es gibt einen Schönheitsfehler bei der Benennung der Bauteile, D2 taucht doppelt auf. Elektrisch ist das natürlich ohne Bedeutung. F. Fo schrieb: > ... nimm ein Relais. Das ist im KFZ immer noch durchaus gängig. Naja, Relais werden inzwischen häufig durch Smart-Power-ICs ersetzt. > Gucke mal unter "Maximum Ratings", da steht 20 Volt. Eine normale > Z-Diode mit 12 Volt wird dir so sicher abbrennen. Wenn du 12 Volt oder > was auch immer brauchst, dann nimm einen Regler. > Bei einem Fahrzeug können mal locker 100 Volt oder sogar mehr kurzzeitig > auftreten. > Die Lima bringt schon von Hause aus über 14 Volt. Das ist komplett falsch. Die Z-Diode begrenzt nur die Gatespannung des MOSFET, der Strom durch die Diode wird durch einen 10kΩ-Widerstand begrenzt. > Durchgeschossener Fet macht dir mit Sicherheit die Batterie leer > (oder noch mehr kaputt), aber ein Relais bleibt selten kleben. Im Fehlerfall wird der MOSFET leitend oder das Relais bleibt kleben. Beides eher selten, passiert aber. Das Ergebnis ist bei beiden dasselbe. Die Statistik möchte ich mal sehen, die für das Relais spricht. Bei einer Fehldimensionierung geht der MOSFET sehr schnell kaputt; u.U. beim ersten Schalten. Auf lange Sicht verschleißt das Relais aber. Daher sehe ich den Mosfet - bei korrekter Dimensionierung und Beschaltung - im Vorteil. F. Fo schrieb: > Ob der BCR135 das ab kann, wenn nach dem Anlassen auf einmal kurzzeitig > 100 Volt über Klemme 15 ankommen? Ich weiß das nicht. Das könnte tatsächlich ein Problem werden. Es wird eine Leistung von 1 Watt frei. (100 V)^2 / 10 kΩ = 1W Für 2 Millisekunden hält er das aus. Das entspricht genau dem Prüfpuls, ist also knapp. Ob das zu einem Problem wird, kann ich nicht sagen, vermute aber nein. Sicherheitshalber kann man 22kΩ vor die Basis schalten. F. Fo schrieb: > Hier geben genug Leute Ratschläge die sogar völlig falsch sind; meistens > die ohne Namen. Du gibst ja auch keinen realen Namen an. Der TO übrigens auch nicht. > Kiste Bier, dass das nach kurzer Zeit abraucht? Ich bin zwar nicht angesprochen, würde aber mitmachen. Meine Adresse findet sich sehr leicht. Und deine?
Also ich kann nur bestätigen, dass keine Relais für die Hold/Nachlauf Schaltung im professionellen Umfeld verwendet werden.
Alexander Schmidt schrieb: >> Kiste Bier, dass das nach kurzer Zeit abraucht? > Ich bin zwar nicht angesprochen, würde aber mitmachen. Meine Adresse > findet sich sehr leicht. Und deine? Schreib ne Nachricht und die Wette gilt. Voraussetzung der TO baut es genau mit diesen Bauteilen auf. Aber eine Kiste Bier und nur für den ersten der dagegen wettet. Wenn es unter ständigem Einsatz ein halbes Jahr hält, dann gibts ne Kiste Bier nach eigener Wahl. Natürlich nicht irgendwas exotisches aus irgendeiner Ecke der Welt. Obergrenze 25Euro. Wie gesagt, ich bin nicht der Crack hier, aber ich arbeite seit 26 Jahren an Fahrzeugen mit diversen Steuerungen.
F. Fo schrieb: > Alexander Schmidt schrieb: > Schreib ne Nachricht und die Wette gilt. > Voraussetzung der TO baut es genau mit diesen Bauteilen auf. Nun... noch ist der Plan ja nicht ganz fertig; d.h. kleine Änderungen kann es noch geben. Der Plan das Ding aufzubauen steht auf jeden Fall und ich stelle die Ergebnisse gerne ein - auch wenn es abfackelt! :-\ Zeitrahmen möchte ich aber keinen abgeben, da ich als nächstes den bisherigen Plan erstmal in EAGLE übertragen muß und dann entflechten.
F. W. schrieb: > Nun... noch ist der Plan ja nicht ganz fertig; d.h. kleine > Änderungen kann es noch geben. Der Plan das Ding aufzubauen > steht auf jeden Fall und ich stelle die Ergebnisse gerne ein - > auch wenn es abfackelt! :-\ Gerade die Erfahrungen nach dem Abschluss des Projekts machen so einen Diskussionsfaden interessant und wertvoll. Es wäre also super wenn du das Ergebnis hier einstellst, nicht nur wegen der Wette. > Zeitrahmen möchte ich aber keinen abgeben, Die Zeit läuft erst los, wenn das Teil eingebaut ist.
Alexander Schmidt schrieb: > F. W. schrieb: >> Nun... noch ist der Plan ja nicht ganz fertig; d.h. kleine >> Änderungen kann es noch geben. Der Plan das Ding aufzubauen >> steht auf jeden Fall und ich stelle die Ergebnisse gerne ein - >> auch wenn es abfackelt! :-\ > Gerade die Erfahrungen nach dem Abschluss des Projekts machen so einen > Diskussionsfaden interessant und wertvoll. Es wäre also super wenn du > das Ergebnis hier einstellst, nicht nur wegen der Wette. > >> Zeitrahmen möchte ich aber keinen abgeben, > Die Zeit läuft erst los, wenn das Teil eingebaut ist. der Plan ist es sowohl in den Audi meiner Frau, als auch meinem BMW einzubauen. Also zwei versuchsobjekte :)
Alexander Schmidt schrieb: > Für 2 Millisekunden hält er das aus. Das entspricht genau dem Prüfpuls, > ist also knapp. Ob das zu einem Problem wird, kann ich nicht sagen, > vermute aber nein. Sicherheitshalber kann man 22kΩ vor die Basis > schalten. So.. ich habe nun wieder ein wenig weitergemacht und folgende Änderungen vorgenommen: 1. Die Ansteuerung des BSP452 ist nun in der richtigen Polarität; d.h. Log '1' vom µC schaltet die Last ein. Beim Aufstart ist diese daher erstmal abgeschaltet - auch wenn der µC noch nicht initialisiert wurde. 2. Die 22k an der Basis des BCR135 konnte ich nicht vorsehen, da dann die Schaltschwelle bei max. 2,5Volt lag laut Datenblatt. Log '1' vom µC liegt ca. 0,7V-0,8V unter Vcc, d.h. High-Pegel ist im Worst-Case nur 2,5Volt. Die BAS21 produziert mir nochmal einen Spannungabfall von max. 1,0V. Also liegen im Worst-Case nur 1,5 Volt am BCR135 an. Laut Datenblatt braucht der min. 0,5V bis Max. 1,4V zu durchschalten. Die Forderung erfülle ich im Worst-Case also noch. Bei einem Basis-Widerstand von 22k wäre die Schaltschwelle im Worst-Case bei 2,4V gelegen... zu hoch. Ich habe daher einen Spannungteile in den Klemme 15 Zwei gelegt (R12). Einwände?
F. W. schrieb: > 1. Die Ansteuerung des BSP452 ist nun in der richtigen Polarität; d.h. > Log '1' vom µC schaltet die Last ein. Beim Aufstart ist diese daher > erstmal abgeschaltet - auch wenn der µC noch nicht initialisiert wurde. Die Beschaltung falsch. T3 wird niemals abschalten. Mach stattdessen nochmal genau dieselbe Schaltung wie rund um T2. > 2. Die 22k an der Basis des BCR135 konnte ich nicht vorsehen, da dann > die Schaltschwelle bei max. 2,5Volt lag laut Datenblatt. Log '1' vom µC > liegt ca. 0,7V-0,8V unter Vcc, d.h. High-Pegel ist im Worst-Case nur > 2,5Volt. [...] > Ich habe daher einen Spannungteile in den Klemme 15 Zwei gelegt (R12). Wenn du es so machst, kannst du C5, C6 und R6 weglassen.
Alexander Schmidt schrieb: > F. W. schrieb: >> 1. Die Ansteuerung des BSP452 ist nun in der richtigen Polarität; d.h. >> Log '1' vom µC schaltet die Last ein. Beim Aufstart ist diese daher >> erstmal abgeschaltet - auch wenn der µC noch nicht initialisiert wurde. > Die Beschaltung falsch. T3 wird niemals abschalten. Mach stattdessen > nochmal genau dieselbe Schaltung wie rund um T2. > >> 2. Die 22k an der Basis des BCR135 konnte ich nicht vorsehen, da dann >> die Schaltschwelle bei max. 2,5Volt lag laut Datenblatt. Log '1' vom µC >> liegt ca. 0,7V-0,8V unter Vcc, d.h. High-Pegel ist im Worst-Case nur >> 2,5Volt. [...] >> Ich habe daher einen Spannungteile in den Klemme 15 Zwei gelegt (R12). > > Wenn du es so machst, kannst du C5, C6 und R6 weglassen. Ok... den Kurzschluß um T3 habe ich entdeckt und R6 ist entfernt. Aber warum sollte C5+C6 weg? ps: In V8 war noch ein Widerstand falsch.
So sah mein ursprünglicher Vorschlag aus. Vorab aber, bei dem Schaltplan handelt es sich nur um das Prinzip und er erhebt auch keinen Anspruch auf Vollständigkeit. Im abgefallenen Zustand wird der µC über Klemme 15 versorgt. Wenn nun die Flanke fällt, dann übernimmt kurzzeitig der Kondensator (Größe ist jetzt nicht errechnet, nur rein zur Anschauung, dass er schon etwas größer sein sollte) und nach beendeter Arbeit schaltet er einfach den Transistor (oder Fet oder Relais direkt angesteuert) weg, den er natürlich bei mit fallender Flanke von Kl.15 eingeschaltet hatte. Wenn du ein entsprechendes Relais verwendest, dann sind das gerade mal zwei Bauteile die der ohnehin schon vorhandene µC (denn der soll ja irgendwas nach dem Ausschalten der Zündung machen) steuern muss und nur zwei zusätzliche Pins. Einfach ist manchmal einfacher.
F. Fo schrieb: > Wenn du ein entsprechendes Relais verwendest, dann sind das gerade mal > zwei Bauteile die der ohnehin schon vorhandene µC (denn der soll ja > irgendwas nach dem Ausschalten der Zündung machen) steuern muss und nur > zwei zusätzliche Pins. > > Einfach ist manchmal einfacher. Einfacher ist aber nicht immer besser! ;-) Also nochmal ganz deutlich: Eine Lösung mit Relais wird es bei mir nicht geben. Punkt. Einer der Gründe: > Also ich kann nur bestätigen, dass keine Relais für die Hold/Nachlauf > Schaltung im professionellen Umfeld verwendet werden. Also nix für ungut: Aber eine Lösung, bei der die Spannungsquelle per Relais umgeschaltet wird und hierdurch eine Unterbrechung (die ich erst mit fettem Elko filtern muß) entsteht, halte ich persönlich für gelinde gesagt fragwürdig... Oder hast Du einfach Angst die Wette zu verlieren?
F. W. schrieb: > Oder hast Du einfach Angst die Wette zu verlieren? Ne, auf keinen Fall. Das ist mir der Spaß wert. Aber bis du das eingebaut hast, hast du das sicher noch zwanzig mal umkonfiguriert und am Ende doch ein Relais genommen. ;-) Ich will dich auch gar nicht überreden und wahrscheinlich verliere ich die Wette (denn ich selbst hatte was übersehen, aber das verrate ich nicht). Es ging mir jetzt gerade darum, meine Idee nur noch mal in eine Zeichnung zu transportieren.
Ich beziehe mich in diesem Post auf die Bezeichnungen von Draft_V9.png. Achtung, diese haben sich geändert. F. W. schrieb: >> Wenn du es so machst, kannst du C5, C6 und R6 weglassen. > Ok... den Kurzschluß um T3 habe ich entdeckt und R6 ist entfernt. > Aber warum sollte C5+C6 weg? Weil sie durch R6 unnötig geworden sind. Spannungsspitzen werden durch die RC-Kombination R6 C1 gefiltert. Daher muss man davor nicht mehr filtern. Weil C1 nicht direkt an der Autobatterie hängt, sondern über einen sehr großen Widerstand, muss er auch nicht verdoppelt werden, weil kein Brand im Fehlerfall zu befürchten ist. Ansonsten kannst du R9 weglassen. R10 und R11 auf 47 kΩ erhöhen. Übrigens ist das sehr ungewöhnlich: >> Log '1' vom µC liegt ca. 0,7V-0,8V unter Vcc, d.h. High-Pegel ist >> im Worst-Case nur 2,5Volt. Falls der High-Pegel des µC sicher über 3 Volt liegen würde, könnte man sich den ganzen Teil mit T2 und T3 sparen. Was für ein µC ist es denn? F. Fo schrieb: > Haltespannung.GIF Dein ATtiny kann mit 14 Volt aus der Autobatterie versorgt werden? Und woher weiß der ATtiny, welche Spannung Klemme 15 führt?
Alexander Schmidt schrieb: > Übrigens ist das sehr ungewöhnlich: >>> Log '1' vom µC liegt ca. 0,7V-0,8V unter Vcc, d.h. High-Pegel ist >>> im Worst-Case nur 2,5Volt. > Falls der High-Pegel des µC sicher über 3 Volt liegen würde, könnte man > sich den ganzen Teil mit T2 und T3 sparen. Tut er leider nicht. > Was für ein µC ist es denn? ATMega 1284p Laut Datenblatt (S. 330) ist Voh = min 2.3V bei Vcc=3.0V also ca. 0,7V drunter. Bei Vcc 5.0V wäre Voh bei min. 4.2V Da ich aber wegen anderer Peripherie exakt 3.3V brauche, gehe ich mal vom Worst-Case aus: 0,8V unter Vcc -> 2.5Volt output high voltage. In den nächste Tagen werde ich urlaubbedingt nur ab und zu reinschauen... aber Ende nächster Woche geht es spätestens weiter!
Pumuckl schrieb: > Schon längst geschehen. 100µA nur noch mit Abweicherlaubnis... Auf welche Norm beziehst du dich?
Alexander Schmidt schrieb: > Dein ATtiny kann mit 14 Volt aus der Autobatterie versorgt werden? > Und woher weiß der ATtiny, welche Spannung Klemme 15 führt? Ich schrieb extra dabei, dass es sich um eine Prinzipschaltung handelt und keinen Anspruch auf Vollständigkeit erhebt. Auch die Überwachung von Kl.15 ist nicht richtig, das weiß ich. Bin mir sicher, dass du Alexander, trotzdem verstanden hast was ich sagen wollte. Werde mich aber hüten in Zukunft eine "2 Minuten Schaltung" hier einzustellen.
Bitte melde dich an um einen Beitrag zu schreiben. Anmeldung ist kostenlos und dauert nur eine Minute.
Bestehender Account
Schon ein Account bei Google/GoogleMail? Keine Anmeldung erforderlich!
Mit Google-Account einloggen
Mit Google-Account einloggen
Noch kein Account? Hier anmelden.










