Hallo, Für meinen Röhrenverstärker verwende ich einen 65VA 230V Trenntransformator. Für die Anodenspannung benötige ich 250V. Der Strom liegt mit Reserve bei etwa 100mA. Im Internet bin ich auf folgende Schaltung gestoßen (Arme Leute Netzteil): http://www.andreadrian.de/roehrenverstaerker/ Wie kann die Schaltung funktionieren, wenn der Tip122 nur eine Vce von 100V hat? Ich habe mich nach einem anderen Transistor umgesehen und den Tip162 gefunden. Laut SOA kann ich bei einer Vce von 325V aber nur etwa 0,03A ziehen. Verstehe ich das richtig, dass wenn ich den Transistor durch einen IRF840 ersetze, Vgs auf einen Wert <20V begrenzen muss? Edit: C4 gehört natürlich hinter R1... Es ist schon spät. ;-)
Luca E. schrieb: > Wie kann die Schaltung funktionieren, wenn der Tip122 nur eine Vce von > 100V hat? Da die Spannung an C1 nie mehr als 100V grösser ist als die 250V die rauskommen sollten. Allerdings gehen solche knapp auf Kante genähten Designs kaputt, wenn nur mal ein kurzzeitiger Kurzschluss am Ausgang auftritt, beispielsweise ein selbstheilender Schluss des Stützkondensators C3 Prinzipiell sollte man die Anodenspannung bei Röhrenverstärkern erst einschalten, wenn die Kathoden schon gut glühen.
MaWin schrieb: > Prinzipiell sollte man die Anodenspannung bei Röhrenverstärkern erst > einschalten, wenn die Kathoden schon gut glühen. ...schmales Brett Manfred? Machs doch dem armen Kerl nicht komplizierter als es sein muß, Millionen Röhrenradios und -Glotzen haben sich nicht an Dein "sollte man" gehalten. Gruß, Holm
MaWin schrieb: > Allerdings gehen solche knapp auf Kante genähten Designs kaputt, wenn > nur mal ein kurzzeitiger Kurzschluss am Ausgang auftritt, beispielsweise > ein selbstheilender Schluss des Stützkondensators C3 Im Kurzschlussfalle geht das Netzteil sowieso kaputt. Egal, ob der Transistor die komplette Oberspannung aushält oder nicht, und ob sie die dann entstehende Verlustleistung abführen kann, oder nicht. Man hat zwar versucht mit der 16V Zenerdiode eine Art Strombegrenzung zu realisieren, doch der Kurzschlussstrom stellt sich mehr oder weniger zufällig ein. Abhängig von der Abschnürspannung des Transistors, der Steilheit des Transistors und der tatsächlichen Spannung der 16V Zenerdiode. Diese Art von Strombegrenzung ist einfach Murks. Ralph Berres
Ralph Berres schrieb: > Diese Art von Strombegrenzung ist einfach Murks. Ja wäre es, wenn es denn eine wäre. Es ist eine Begrenzung der Ugs: Luca E. schrieb: > Verstehe ich das richtig, dass wenn ich den Transistor durch einen > IRF840 ersetze, Vgs auf einen Wert <20V begrenzen muss? Eine Strombegrenzung würde ich auch vorsehen.
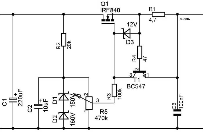
Hier ist ein Netzteil mit Strombegernzung zu finden: http://www.jogis-roehrenbude.de/Roehren-Geschichtliches/Roe-Pruefer/Stefans-Einfach-Pruefer/0-300v.jpg Das habe ich auch gebaut und habe keine Sorgen damit. MfG Paul
Paul Baumann schrieb: > Hier ist ein Netzteil mit Strombegernzung zu finden: > http://www.jogis-roehrenbude.de/Roehren-Geschichtliches/Roe-Pruefer/Stefans-Einfach-Pruefer/0-300v.jpg > > Das habe ich auch gebaut und habe keine Sorgen damit. > > MfG Paul Und wie sieht es mit der Schwingneigung aus, die im Text beschrieben wird? Zitat:"Es ist nähmlich tatsächlich so dass, wenn man keine keine Widerstände (47 Ω) dicht an den Fassungen anbringt (an Anode und g2) die Schaltung wie wild schwingt.. das hat den IRF840 sammt Wärmeleistpaste auslaufenlassen..." Ich finde die Schaltung naemlich auch ganz interessant, nachdem ich von Dir drauf gestossen wurde. 73
Paul Baumann schrieb: > Hier ist ein Netzteil mit Strombegernzung zu finden: > http://www.jogis-roehrenbude.de/Roehren-Geschichtliches/Roe-Pruefer/Stefans-Einfach-Pruefer/0-300v.jpg Das sieht schon weit besser aus. Man muss hat jetzt nur schauen, das im Kurzschlussfalle der Transistor auch in der Lage ist sowohl die Wärme zuverläsig abzuführen, als auch die dann an ihr anliegende Spannung zwischen Drain und Source zu verkraften. Die 10% Netzüberspannung bitte mit einkalkulieren. Ralph Berres
Sven fragte: >Und wie sieht es mit der Schwingneigung aus, die im Text beschrieben >wird? Hier schwingt Nichts. Ralph schrieb: >Man muss hat jetzt nur schauen, das im >Kurzschlussfalle der Transistor auch in der Lage ist sowohl die Wärme >zuverläsig abzuführen, als auch die dann an ihr anliegende Spannung >zwischen Drain und Source zu verkraften. Ich merke gewöhnlich ziemlich bald, ob ich auf einen Kurzschluß "arbeite" und lasse diesen Zustand nicht über Stunden andauern.... >Die 10% Netzüberspannung bitte mit einkalkulieren. Na, aber nichts lieber als das... MfG Paul
Für diesen Zweck sollte es eine altmodische Anodensicherung tun, der Transistor muss die Verlustleistung dann nur so lange abkönnen bis diese durchschmort. LG
Paul Baumann schrieb: > Ich merke gewöhnlich ziemlich bald, ob ich auf einen Kurzschluß > "arbeite" > und lasse diesen Zustand nicht über Stunden andauern.... Gut das du immer neben deinen Netzteil sitzt und aufpasst, das nichts passiert. Aber es könnte ja mal ( nur rein hypothetisch ) vorkommen, das ein Netzteil unbeaufsichtigt betrieben wird, und man es eben nicht gleich merkt, wenn ein Kurzschluss besteht. ( Sei es , das man mal gerade pinkeln geht ). Übrigens wenn die Spannungsfestigkeit des Transistors überschritten wird, dafür braucht es nur zehntel Sekunden, um den Transistor zu zerstören. Gott sei Dank kennen Powerfets keinen zweiten Durchbruch. Sonst würdest du im Kurzschlussfalle auch da deine Überaschungen erleben. Ralph Berres
karl schrieb: > Für diesen Zweck sollte es eine altmodische Anodensicherung tun, der > Transistor muss die Verlustleistung dann nur so lange abkönnen bis diese > durchschmort Wäre eine Maßnahme wenigstens den Wärmetod vorzubeugen. Ralph Berres
Was spricht denn gegen den Klassiker, eine Drossel 10H und 2 Elkos 100µF. Röhrenverstärker sind ja eh nicht auf Miniaturisierung ausgelegt.
@Ralph >Gut das du immer neben deinen Netzteil sitzt und aufpasst, das nichts >passiert. Ja, das ist ein Experimentiernetzteil, gewöhnlich fahre ich nicht 2 Wochen in den Urlaub, wenn ich eine Schaltung dran hängen habe. >Übrigens wenn die Spannungsfestigkeit des Transistors überschritten >wird, dafür braucht es nur zehntel Sekunden, um den Transistor zu >zerstören. Da kann ich nur Loriot zitieren: "Ach?!" >Gott sei Dank kennen Powerfets keinen zweiten Durchbruch. Sonst würdest >du im Kurzschlussfalle auch da deine Überaschungen erleben. Diese Schaltung habe ich seit Jahren in Betrieb und deshalb wurde sie von mir auch empfohlen -nicht aus einer Laune heraus. >Man hat zwar versucht mit der 16V Zenerdiode eine Art Strombegrenzung zu >realisieren, doch der Kurzschlussstrom stellt sich mehr oder weniger >zufällig ein. Du bist nicht in der Lage, die Funktion der Schaltung zu erkennen, willst aber Parolen ausgeben. Das wird nichts werden... Ich will es mal so freundlich, wie eben möglich ausdrücken: Deine dämlichen Anspielungen und Vermutungen kannst Du Dir in eine Körperöffnung Deiner Wahl schieben. Ab dafür Paul
Hallo, Danke für die Antworten. Ich habe die Schaltung entsprechend abgeändert. Vor den Gleichrichter packe ich dann noch eine mittelträge 0,25A Sicherung. An dem Mosfet fallen ca. 7,5W ab. Wenn ich einen Kühlkörper mit 4,6K/W benutze, wird dieser etwa 70° warm. Da Ich das Gehäuse aus Platinenmaterial bauen werde, könnte Ich ja auch die Bodenplatte als KK benutzen. Allerdings nur mit einem isolierten TO-220 Gehäuse. Auf die Schnelle habe ich den 2SK2645 gefunden. https://cdn-reichelt.de/documents/datenblatt/A100/2SK2645%23FU.pdf
Luca E. schrieb: > Ich habe die Schaltung entsprechend abgeändert. Geändert ja, richtig ist die aber nicht. Bei einem Ausgangskurzschluss müsste Q2 den C1 schlagartig entladen, um Q1 abzuregeln bzw. eine zu hohe Gate-Source-Spannung zu verhindern. Das wird so nicht funktionieren. Die Schaltung braucht noch einen Widerstand zwischen Kathode D1 und Gate Q1.
Ein CRC-Filter mit 220µ + 750R + 220µ käme auf 30mVpp Restwelligkeit und wäre kurzschlussfest bis die Sicherung der Trafosekundärwicklung durchbrennt. Macht man daraus noch CRCRC mit je 220µ und 370R, ist man bei 1mV. Die 7.5W müssen sowieso verheizt werden, ein Mosfet ist nicht effizienter.
Ralph Berres schrieb: > Im Kurzschlussfalle geht das Netzteil sowieso kaputt. Egal, ob der > Transistor die komplette Oberspannung aushält oder nicht, und ob sie die > dann entstehende Verlustleistung abführen kann, oder nicht. Daher bastelt man besser eine Foldback-Strombegrenzung.
ArnoR schrieb: > Die Schaltung braucht noch einen Widerstand zwischen > Kathode D1 und Gate Q1. Den Widerstand habe ich hinzugefügt, doch egal wie groß oder klein ich ihn mache, die Ausgangsspannung steigt, zumindest in der Simulation, immer auf ca. 320V. Eine Frage steht noch offen: Luca E. schrieb: > Da Ich das Gehäuse aus Platinenmaterial bauen werde, könnte Ich ja auch > die Bodenplatte als KK benutzen. Allerdings nur mit einem isolierten > TO-220 Gehäuse. > Auf die Schnelle habe ich den 2SK2645 gefunden. > https://cdn-reichelt.de/documents/datenblatt/A100/2SK2645%23FU.pdf
Was willst du denn mit R3 ? Es bildet sich ein Spannungsteiler aus 325V und 260V im Verhältnis 1:3.3, also ca. bei 275V quasi unstabilisiert.
Luca E. schrieb: > Den Widerstand habe ich hinzugefügt... Aber falsch. Richtig wäre es so wie in dieser Schaltung R3: http://www.jogis-roehrenbude.de/Roehren-Geschichtliches/Roe-Pruefer/Stefans-Einfach-Pruefer/0-300v.jpg
ArnoR schrieb: > Aber falsch. Richtig wäre es so wie in dieser Schaltung R3: Ah, jetzt funktioniert es. Was kann man noch unternehmen, wenn die Schaltung schwingen sollte?
Luca frog:
>Was kann man noch unternehmen, wenn die Schaltung schwingen sollte?
Bau es doch erst mal auf, es muß doch nicht immer das Schlimmste
angenommen
werden.
MfG Paul
Luca E. schrieb: > Was kann man noch unternehmen, wenn die Schaltung schwingen sollte? Das ist keine Regelschaltung mit Gegenkopplung, sondern nur ein einfacher Sourcefolger (Drainschaltung), also sehr viel unkritischer als "normale" Netzteilschaltungen mit OPV o.ä.. Dennoch kann der Sourcefolger unter bestimmten Bedingungen instabil sein. Du hast dann im Wesentlichen 2 Moglichkeiten das zu beeinflussen: 1. Die Ausgangskapazität C2 vergrößern, oder 2. R3 vergrößern. Allerdings ist R3 mMn jetzt viel zu groß, ich würde 10k nehmen.
Luca E. schrieb: > Für meinen Röhrenverstärker verwende ich einen 65VA 230V > Trenntransformator. > Für die Anodenspannung benötige ich 250V. Der Strom liegt mit Reserve > bei etwa 100mA. > Im Internet bin ich auf folgende Schaltung gestoßen (Arme Leute > Netzteil): Das ist kein "arme Leute" NT, sondern für welche, die Geld übrig haben und nie fertig werden. Aus einem Trenntrafo kommen unter Vollast auch nie 250V heraus. Bei dieser Größe wird es auch nur Eintakt-A werden, wo keine Stromänderungen zu erwarten sind. Peter Dannegger schrieb: > Was spricht denn gegen den Klassiker, eine Drossel 10H und 2 Elkos > 100µF. > Röhrenverstärker sind ja eh nicht auf Miniaturisierung ausgelegt. Ganz richtig. Das ist schon sehr üppig für die 60W! Im Großsuper mit 2X EL84 im Gegentakt reichten 2X47µ ohne Drossel. Und immer diese Bedenknisse gegen Blitzschlag, Atomschlag, Wassereinbruch, harter Kurzschluß ... In einem Röhrengerät gibt es keinen Kurzschluß!
Hallo nochmal, Ich habe den Röhrenverstärker nun aufgebaut. Das Netzteil hatte beim ersten Test geschwungen, ein weiterer Kondensator zwischen Source des FETs und GND konnte das Schwingen beheben. Eine Sache ist mir allerdings aufgefallen: Sobald das Netzteil vom Strom genommen wird, fängt die Ausgangsspannung an zu schwingen. Die Spannung sinkt von 250V auf 200V, bleibt dort ca. eine halbe Sekunde, danach sinkt sie auf 150V, bleibt dort wieder eine halbe Sekunde, usw. Woran liegt das? Schöner wäre es, wenn die Spannung linear absinkt. Die verwendeten Röhren sind: EL95 und 6N3P. Bei einem Kanal beträgt der Anodenstrom der EL95 29mA. Der Schirmgitterstrom beträgt 6mA. Bei dem anderen Kanal beträgt der Aodenstrom 27mA, der Schirmgitterstrom nur 1mA, und das trotz annähernd gleicher Widerstandswerte sowohl für Anode als auch Schirmgitter. Ist der Anodenstrom von 29mA bedenklich? Der maximale Anodenstrom liegt laut Datenblatt bei 24mA. Danke.
Luca E. schrieb: > Sobald das Netzteil vom Strom genommen wird, fängt die Ausgangsspannung > an zu schwingen. Bild vom Aufbau und der EL95-Schaltung wäre hilfreich zur Analyse. Löte mal einen Schwingschutzwiderstand, 1K oder so, unmittelbar an das Gate. ESD-Vorschriften beim Einbau des FET beachtet? Vielleicht schwingt auch Dein Verstärker selbst hochfrequent. Was sagt das Oszilloskop? Michael_ schrieb: > In einem Röhrengerät gibt es keinen Kurzschluß! Beitrag "EL84 als Glimmröhre" Wenn eine Röhre durchzündet ... LG old.
Der stufenweise Abfall kann auch durch die versorgte Schaltung kommen. Eventuell wandern da Gitter-Kathode-Spannungen beim Zusammenbrechen der selbigen etwas lustig oder da schwingt was in der Röhrenschaltung. Da sich beim zusammenbrechen der Anodenspannung allerlei Arbeitspunkte verschieben, kann da alles mögliche ulkige passieren (und weil selbige wesentlich höher ist als bei normalen Transistorgeschichten, kann das durchaus mehrere "Etappen" haben). Ansonsten könnten es Zeitkonstanten der RC-Glieder im Netzteil sein, die das verursachen. Um das zu erkennen, müsste ich mir die Schaltung genauer ansehen, als ich das bis jetzt getan habe.
Holm Tiffe schrieb: >> Prinzipiell sollte man die Anodenspannung bei Röhrenverstärkern erst >> einschalten, wenn die Kathoden schon gut glühen. Deshalb habe ich in meinem ersten Röhrenverstärker eine Gleichrichterröhre verwendet, die erst nach einiger Zeit die Anodenspannung leitet. Die andere Variante ist eine Relais-Schaltung, die die Ua erst nach einiger Zeit zuschaltet. Bei anderen Projekten ist die Ua schon da, wenn der Heizwendel der Röhre noch nicht glüht - in der Praxis macht das der Röhre anscheinend auch nix aus.
D a r i u s M. schrieb: > Bild vom Aufbau und der EL95-Schaltung wäre hilfreich zur Analyse. Schaltung ist diese: http://www.jogis-roehrenbude.de/Verstaerker/Verstaerker.htm, allerdings mit anderer Netzteilschaltung. Der Kathodenwiderstand ist wie im Text angegeben 330R. Die Klangregelung ist aus einem "Radio RIM Bastelbuch" entnommen. Dort verwende ich nur die linke Triode. Die Triode nach der Klangregelung ist die aus dem EL95 Schaltplan. D a r i u s M. schrieb: > ESD-Vorschriften beim Einbau des FET beachtet? Ja. D a r i u s M. schrieb: > Vielleicht schwingt auch Dein Verstärker selbst hochfrequent. > > Was sagt das Oszilloskop? Die Versorgungsspannung ist absolut sauber. Die beiden Kanäle sind mit einem RC-Glied (100R, 22µF) von einander entkoppelt. Dem Ausgang ist ein 50Hz Brumm überlagert. Dieser kommt wahrscheinlich von der Heizung (DC, allerdings nicht "glatt" genug). Ein Kanal hat eine geringere Amplitude als der andere. Das kommt wahrscheinlich von dem niedrigeren Anodenstrom. D a r i u s M. schrieb: > Löte mal einen Schwingschutzwiderstand, 1K oder so, unmittelbar an > das Gate. Werde ich probieren.
Luca E. schrieb: > > Schaltung ist diese: > http://www.jogis-roehrenbude.de/Verstaerker/Verstaerker.htm, allerdings > mit anderer Netzteilschaltung. Der Kathodenwiderstand ist wie im Text > angegeben 330R. Warum so niederohmig? Ist doch als Triode geschaltet. !!! > Die Klangregelung ist aus einem "Radio RIM Bastelbuch" entnommen. Dort > verwende ich nur die linke Triode. Die Triode nach der Klangregelung ist > die aus dem EL95 Schaltplan. Anodenstromverkopplung? > > D a r i u s M. schrieb: >> Vielleicht schwingt auch Dein Verstärker selbst hochfrequent. >> >> Was sagt das Oszilloskop? > > Die Versorgungsspannung ist absolut sauber. Die beiden Kanäle sind mit > einem RC-Glied (100R, 22µF) von einander entkoppelt. Dem Ausgang ist ein > 50Hz Brumm überlagert. Dieser kommt wahrscheinlich von der Heizung (DC, > allerdings nicht "glatt" genug). > Ein Kanal hat eine geringere Amplitude als der andere. Das kommt > wahrscheinlich von dem niedrigeren Anodenstrom. Dein GND gefällt mir nicht. Alles an eine Öse löten. Vom Gleichrichter zum Ladeko dann vom Ladeko zum GND. Schließe mal das Gitter an GND und schau wie dann die Ströme und Spannungen aussehen. > > D a r i u s M. schrieb: >> Löte mal einen Schwingschutzwiderstand, 1K oder so, unmittelbar an >> das Gate. > > Werde ich probieren. Dem Gitter der EL95 kannst Du auch einen verpassen. zwischen g2 und a würde ich 470R empfehlen. Ach ja, Gegenkopplung weg und eine ECC82 als Treiber. LG old
Ich habe jetzt mal einen 3k3 Widerstand direkt an das Gate des FETs gelötet. Die Gegenkopplung habe ich entfernt. Das Brummen kommt von der Heizung. Heize ich die Röhren mit dem Labornetzteil, ist das Brummen fast weg. Der Restbrumm könnte eine Masseschleife an der Kopfhörerausgangsbuchse sein. Diese ist nicht isoliert montiert und hat Kontakt zur Massefläche und gleichzeitig über ein Kabel zum Sternpunkt. Anbei mal ein Oszibild von der Anodenspannung (nach der Modifikation). Gezeigt ist das Einschalten und die Oszillation beim Ausschalten. > Warum so niederohmig? Ist doch als Triode geschaltet. !!! Welcher Wert wäre besser? > Ach ja, Gegenkopplung weg und eine ECC82 als Treiber. Ich habe nur 1 ECC82 da. Zum testen müsste ich den Sockel komplett umlöten. > Schließe mal das Gitter an GND und schau wie dann die Ströme > und Spannungen aussehen. Der Anodenstrom bleibt gleich. > Dem Gitter der EL95 kannst Du auch einen verpassen. > zwischen g2 und a würde ich 470R empfehlen. Werde ich Morgen mal machen.
hai_n schrieb: > Holm Tiffe schrieb: >>> Prinzipiell sollte man die Anodenspannung bei Röhrenverstärkern erst >>> einschalten, wenn die Kathoden schon gut glühen. Nein, genau das schrieb Holm Tiffe nicht. Zu dumm zum zitieren? Gruß, HOlm
Luca E. schrieb: > Schaltung ist diese: > http://www.jogis-roehrenbude.de/Verstaerker/Verstaerker.htm, allerdings > mit anderer Netzteilschaltung. Der Kathodenwiderstand ist wie im Text > angegeben 330R. Ist ja logisch, das du einen höheren Anodenstrom hast. Laut Datenblatt ist 315Ohm angegeben. D a r i u s M. schrieb: > Michael_ schrieb: >> In einem Röhrengerät gibt es keinen Kurzschluß! > > Beitrag "EL84 als Glimmröhre" > Wenn eine Röhre durchzündet ... Ja, in China ist gerade ein Sack Reis umgefallen. Selbst deine Glimmzündung ist nie ein Kurzschluß! Luca E. schrieb: > Das Brummen kommt von der Heizung. Heize ich die Röhren mit dem > Labornetzteil, ist das Brummen fast weg. Neiiiin! Das sind indirekt geheizte Röhren. Irgendwo hast du Einstreungen am Gitter oder Brummschleifen.
D a r i u s M. schrieb: > Warum so niederohmig? Ist doch als Triode geschaltet. !!! Warum eigentlich? Das hab ich erst jetzt gesehen. Luca E. schrieb: > Bei einem Kanal beträgt der Anodenstrom der EL95 29mA. Der > Schirmgitterstrom beträgt 6mA. > Bei dem anderen Kanal beträgt der Aodenstrom 27mA, der Schirmgitterstrom > nur 1mA, und das trotz annähernd gleicher Widerstandswerte sowohl für > Anode als auch Schirmgitter. > Ist der Anodenstrom von 29mA bedenklich? Der maximale Anodenstrom liegt > laut Datenblatt bei 24mA. Was hast du für einen Ausgangstransformator? 10KOhm? Ansonsten sind die Unterschiede nicht bedenklich.
Luca E. schrieb: > Anbei mal ein Oszibild von der Anodenspannung (nach der Modifikation). > Gezeigt ist das Einschalten und die Oszillation beim Ausschalten. Luca E. schrieb: >> Schließe mal das Gitter an GND Dann auch? _____________________________________________________________________ So ein Anodenspannungsschalter (am GL!) hat den Vorteil, dass man für kleine Schaltungsänderungen und Experimente oder zum Anklemmen der Messspitze nicht immer wieder neu heizen muss. _____________________________________________________________________ Luca E. schrieb: > Das Brummen kommt von der Heizung. Leitungen verdrillen und mit Abstand zu den signalführenden Teilen legen. Heizspannung mit zwei 100R Widerständen Symmetrieren und an ein definiertes Potential (GND) legen. _____________________________________________________________________ Luca E. schrieb: > Schaltung ist diese: > http://www.jogis-roehrenbude.de/Verstaerker/Verstaerker.htm, Ich habe mal den Text bei Jogi gelesen. Die Leistungsangabe, die Impedanz des AÜ und die Gegenkopplung sowie der 100R am g2 sprechen für eine Pentodenschaltung. Zeichenfehler?! LG old.
michael_ schrieb: > Was hast du für einen Ausgangstransformator? 10KOhm? 11k Ohm. D a r i u s M. schrieb: > Luca E. schrieb: >> Anbei mal ein Oszibild von der Anodenspannung (nach der Modifikation). >> Gezeigt ist das Einschalten und die Oszillation beim Ausschalten. > > Luca E. schrieb: >>> Schließe mal das Gitter an GND > > Dann auch? Ich habe jetzt nochmal genauer nachgemessen. Vorher hatte ich beide Kanäle einzeln getestet. Nun habe ich mal die Gitter beider Kanäle auf GND gelegt mit folgendem Ergebnis (siehe Bild). Sobald ich eines der 4 Triodengitter von der Masse trenne, beginnt das ganze wieder zu Schwingen. Luca E. schrieb: >> Dem Gitter der EL95 kannst Du auch einen verpassen. >> zwischen g2 und a würde ich 470R empfehlen. Habe ich jetzt noch nicht gemacht, da mir dazu aktuell die Zeit fehlt. Die Schwingung scheint aber von den Vorstufenröhren aus zu gehen. Das auf GND legen der Gitter der EL95 hat keinen Einfluss auf die Oszillation. Edit: Bild vergessen...
Luca E. schrieb: > Sobald ich eines der 4 > Triodengitter 4 Triodengitter? Ich dachte Du hast 2xEL95. Ich vermute Du hast eine Anodenstromverkopplung. Wieviel stufig ist denn ein Verstärkerzug inclusive Klangregister? LG old.
D a r i u s M. schrieb: > 4 Triodengitter? Ja, 2 Trioden pro Kanal. D a r i u s M. schrieb: > Wieviel stufig ist denn ein Verstärkerzug inclusive Klangregister? 3 Stufig. Eine Triode vor der Klangregelung, eine dahinter und die EL95. D a r i u s M. schrieb: > Ich vermute Du hast eine Anodenstromverkopplung. Was kann man dagegen tun? Google spuckt leider nur diesen Link aus: http://rl12t15.blogspot.de/2007/11/ecc83-als-treiber-fr-die-300b.html
Luca E. schrieb: > 3 Stufig. Heiß! Luca E. schrieb: > Was kann man dagegen tun? Da müsste ich den Schaltplan komplett sehen, inclusive Siebkette. LG old
R10 an C17 R20 = 1Meg C18 = 22nF Nebenbei: R26 ist viel zu niederohmig für den Triodenbetrieb, hat aber nichts mit dem Problem Anodenstromverkopplung zu tun. C9 brauchtst Du gar nicht und für das Poti würde ich Dir 50K empfehlen. LG old.
Ich danke für den interessanten Thread, und werde versuchen mit LTSpice den Katodenwiderstand für die EL95T auszuprüfen ... LG old.
D a r i u s M. schrieb: > C9 brauchtst Du gar nicht und für das Poti würde ich Dir 50K > empfehlen. Dann zerrst Du aber am Gitter der Röhre herum, wenn das Potentiometer verstellt wird und setzt den 1M Ohm-Widerstand am Gitter außer Kraft. Bist Du sicher? mfG Paul
Paul Baumann schrieb: > Bist Du sicher? Ja. Der 1Meg. verhindert dann das Potikratzen. Beachte: Die Katode hat positives Potential durch den Spannungsabfall an R9. Die Gitterspannung ist dadurch negativ gegenüber der Katodenspannung und man steuert stromlos. C9 wäre notwendig, wenn Du eine andere Spannung als 0V dem Gitter über den Gitterableitwiderstand R8 zuführen wolltest. LG old.
D a r i u s M. schrieb: > C9 wäre notwendig, wenn Du eine andere Spannung als 0V > dem Gitter über den Gitterableitwiderstand R8 zuführen > wolltest. Das würde ich schon wollen... Schon allein deshalb, weil ein Verstärker ohne Eingangssignal ziemlich nutzlos wäre. ;-) Aber: Laß mal -ich habe auch schon andere Beiträge von Dir gelesen und weiß mittlerweile, daß Du immer Recht hast. In der Not nimmst Du es Dir. Insofern habe ich keine Lust weiter darüber zu sprechen, weil ich weiß, was kommen wird... Nichts desto Rotz, äh Trotz MfG Paul
Hallo, folgendes habe ich nun verändert: Die g2-Widerstände auf 440R erhöht, den EL95 einen Widerstand vors Gitter gepackt, die Heizleitungen verdrillt und mit 2x 100R auf Masse gelegt, C18 durch 22nF ersetzt (im Aufbau hier war garkein Kondensator, den hatte ich wohl vergessen...), R20 gegen einen 1Meg Widerstand ersetzt, R10 an C17 gepackt und C9 entfernt. Die Oszillation beim Ausschalten ist nun weg. Das Brummen jedoch noch nicht. So wie es aussieht streuen die Trafos in die Ausgangsübertrager ein (Abstand Trafo zu AÜ (nur) 2cm). Die schlechte Kabelführung im Gehäuse kann aber auch ein Grund dafür sein. Immer wenn ich versuche die Kabel ordentlich zu verlegen gelingt es mir nie so wirklich...
Luca E. schrieb: > Die Oszillation beim Ausschalten ist nun weg. Jeep Dann hast Du das Problem mit der Anodenstromverkopplung gelöst. :-) > Das Brummen jedoch noch nicht. Auch bei gezogener EL95? Bei der Triodenschaltung kannst den Übertrager auch weit weg am Lautsprecher unterbringen. Luca E. schrieb: > (im Aufbau hier war garkein Kondensator, > den hatte ich wohl vergessen...) Du hast Recht, kannst Du "vergessen". Ist mir gar nicht aufgefallen. C18 ist so sinnlos wie C9. C10 = 100nF C18 und R20 entfallen. LG old.
D a r i u s M. schrieb: > Bei der Triodenschaltung kannst den > Übertrager auch weit weg am Lautsprecher > unterbringen. Wenn, dann die Trafos. Wird "nur" ein Kopfhörerverstärker. ;-) D a r i u s M. schrieb: > Auch bei gezogener EL95? Ja, auch bei gezogener EL95.
Drehe die Übertrager um 90 Grad gegenüber dem Netztrafo. (Oder umgekehrt, je nachdem, was einfacher geht) MfG Paul
Paul Baumann schrieb: > Drehe die Übertrager um 90 Grad gegenüber dem Netztrafo. > (Oder umgekehrt, je nachdem, was einfacher geht) Anbei mal ein Bild von der Oberseite. Der Anodentrafo ist noch nicht montiert. So gesehen ist er ja schon um 90° gedreht.
Luca E. schrieb: > Ja, auch bei gezogener EL95. Dann ist es eine Einstreuung über das Magnetfeld vom Trafo. Kann auch helfen den Trafo stehend zu montieren. Auf minimalen Brumm drehen bei abgeschalteter Anodenspannung. Und den Übertrager am Lautsprecher anzubringen kommt nicht in Frage? LG old.
D a r i u s M. schrieb: > Kann auch helfen den Trafo stehend zu montieren. > Auf minimalen Brumm drehen bei abgeschalteter Anodenspannung. Probiere ich morgen mal. D a r i u s M. schrieb: > Und den Übertrager am Lautsprecher anzubringen kommt nicht in Frage? Luca E. schrieb: > [...] Wird "nur" ein Kopfhörerverstärker. ;-) D a r i u s M. schrieb: > Dann ist es eine Einstreuung über das Magnetfeld vom Trafo. Was mich allerdings verwundert: Das Brummen ist auf beiden Kanälen gleich stark. Dann müsste doch der Brumm auf dem rechten Kanal stärker sein, weil der Trafo näher an dem AÜ ist als an dem anderen.
D a r i u s M. schrieb: > werde versuchen mit LTSpice den Katodenwiderstand für > die EL95T auszuprüfen ... Habe kein Modell für die EL95 in der Koren_Tubes.cir gefunden. Aber eine halbe EL84 entspricht ja weitgehend der EL95. Da komme ich auf 680 Ohm für den Katodenwiderstand bei 11K Last. 15mA Ruhestrom. Luca E. schrieb: > Wird "nur" ein Kopfhörerverstärker. ;-) Kopfhörer an einem Übertrager ist schon eine Herausforderung. Luca E. schrieb: > Was mich allerdings verwundert: Wahrscheinlich musst Du einen halben Meter weg vom Trafo um mit diesen Übertragern Ruhe im Kopfhörer zu haben. Und dann gibt es vielleicht noch andere Streufelder ... Ich tendiere da eher zu etwas eisenlosem in Verbindung mit einem hochohmigen Kopfhörer ... Wenn Du das im Griff hast, solltest Du das Poti am Eingang nur als Pegelvoreinsteller verwenden und sekundärseitig oder vor dem Gitter der Endröhre den L-Steller anbringen. LG old
D a r i u s M. schrieb: > Wahrscheinlich musst Du einen halben Meter weg vom Trafo um mit > diesen Übertragern Ruhe im Kopfhörer zu haben. Ja, deshalb werde ich das Netzteil samt Trafos jetzt in ein altes ATX-Netzteilgehäuse bauen. Die Verkabelung im Gehäuse werde ich auch nochmal überarbeiten.
Hallo nochmal, D a r i u s M. schrieb: > Da komme ich auf 680 Ohm für den Katodenwiderstand bei 11K Last. > 15mA Ruhestrom. Habe ich eingebaut. D a r i u s M. schrieb: > solltest Du das Poti am Eingang nur als Pegelvoreinsteller > verwenden und sekundärseitig oder vor dem Gitter der Endröhre > den L-Steller anbringen. Habe das Poti jetzt an das Gitter der EL95 gepackt. Luca E. schrieb: > Ja, deshalb werde ich das Netzteil samt Trafos jetzt in ein altes > ATX-Netzteilgehäuse bauen. Der Verstärker ist jetzt absolut ruhig. Kein Brummen, kein Rauschen, absolute Stille.
Luca E. schrieb: > Der Verstärker ist jetzt absolut ruhig. Kein Brummen, kein Rauschen, > absolute Stille. Das freut mich. :-) Frage: Warum hast Du nicht die ECC82 als Endröhre verwendet? LG old.
D a r i u s M. schrieb: > Frage: Warum hast Du nicht die ECC82 als Endröhre verwendet? Weil ich nicht wusste, dass sich die ECC82 auch dafür eignet. ;-)
D a r i u s M. schrieb: > Kopfhörer an einem Übertrager ist schon eine Herausforderung. Warum eigentlich? Hab auch soetwas im Kopf für den Tag, an dem ich mal Zeit habe ;)
Bitte melde dich an um einen Beitrag zu schreiben. Anmeldung ist kostenlos und dauert nur eine Minute.
Bestehender Account
Schon ein Account bei Google/GoogleMail? Keine Anmeldung erforderlich!
Mit Google-Account einloggen
Mit Google-Account einloggen
Noch kein Account? Hier anmelden.













