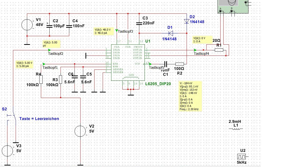
Hallo zusammen, ich hätte da mal ne Frage. Ich will mittels des L6205 eine Voicecoil ansteuern(10,6R/2,9mH). Jetzt wollte ich die Schaltung zuerst mit Multisim aufbauen und testen. Leider konnte ich den L6205 im Multisim nicht zum laufen bringen. Könnt ihr mal meine Schaltung prüfen und mir Rückmeldung geben? ich will die Versorgungsspannung eigentlich auf 24V DC setzten. habe mich beim Aufbau aber ziemlich genau ans Datenblatt gehalten. Später will ich dann noch den Strom regeln und damit die Kraft der Voicecoil. Vielen dank für eure Unterstützung.
Hallo, leider kann ich dir nicht wirklich helfen, da ich den l6205 nicht in der Datenbank besitze. Meine Frage an dich wäre nun, könnte ich von dir den Baustein bekommen, denn ich benötige diesen Baustein für ein Ausbildungsprojekt. Vielen dank für deine Hilfe greez Oli
Bitte melde dich an um einen Beitrag zu schreiben. Anmeldung ist kostenlos und dauert nur eine Minute.
Bestehender Account
Schon ein Account bei Google/GoogleMail? Keine Anmeldung erforderlich!
Mit Google-Account einloggen
Mit Google-Account einloggen
Noch kein Account? Hier anmelden.
