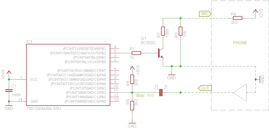
Moin! Ich möchte Daten von einem AVR an ein Smartphone senden, und zwar über einen vierpoligen Klinkenstecker. Die Übertragung erfolgt über den Mikrofoneingang via Frequenzumtastung zwischen 500 Hz und 1 kHz. Im angehängten Schaltplan befindet sich rechts oben der Sender: Ein Widerstand belastet den Mikrofoneingang dauerhaft, sodass sich ein DC-Arbeitspunkt bei ca. 1,7 V einstellt. Der Transistor schaltet dann einen zusätzlichen Widerstand parallel, was mit den angegebenen Bauteilwerten einem Hub von ca. -100 mV entspricht. Die Werte habe ich experimentell und am Beispiel eines billigen, beigelieferten Headsets ermittelt. Und jetzt zu meiner Frage bzw. dem Problem: Die Übertragungsqualität ist nicht optimal, und je nach verwendetem Handy-Fabrikat kann diese auch sehr stark schwanken. Ich denke, ich habe irgendwo noch eine Kleinigkeit übersehen, z.B. ein fehlender Kondensator oder falsche Spannungen etc.. Nun hoffe auf eure Vorschläge und Anmerkungen, denn ich möchte wissen, wie man es "richtig" macht, also mit einem Handy bzw. einer Soundkarte am besten mittels FSK kommuniziert und das ganze dann mit einem µC verheiratet. Hierbei geht es um die Qualität der von den Handys aufgezeichneten Wellenformen, nicht direkt um die elektrischen Signale an der Schaltung - dort sehe ich eine saubere Rechtecktastung. Angehängt ist daher exemplarisch die geplottete .wav-Datei eines aufgezeichneten 10-Bit Worts 0b0010101011. Man erkennt schon, dass bei der höheren Frequenz die Spannung einbricht. (Ist zwar irgendwie praktisch beim Debugging zum Ablesen der Bits, aber doch nicht ganz das Wahre. :)) Das ist noch die schönste Aufzeichnung, bei einem anderen Smartphone wird das Signal sehr stark verrauscht. Was die Empfängerseite betrifft (Handy sendet): Auch die Ausgangstreiber scheinen zwischen Geräten stark zu schwanken. Daher wäre auch noch interessant zu wissen, wie man mit dieser Variation am besten umgeht. Ich rede hier von 100 mVpp (Huawei) am einen Gerät (max. Volume) und satten 4 Vpp am anderen (Motorola)... Danke schon einmal für eure Hilfe. Viele Grüße, Pawl!
Solche Schaltungen kennst du bereits ? Ok die Frequenzen sind hoeher als bei dir. Ansonsten wegen Variation, 100mV sind der Normalfall, aber wenn es satte 4V sind, dann wird es durch die Schutzdioden begrenzt, was dann eventuell auf den ADC Einfluss hat.
Hi, vielen Dank für deine Antwort! Ich soll das Signal also kapazitiv einkoppeln (den Transistor weglassen), richtig? Dann müsste ich den Spannungsteiler ganz unten rechts noch an meinen gewünschten Arbeitspunkt anpassen. Sind die von mir experimentell ermittelten 1,8V da sinnvoll? Ich verstehe noch nicht ganz, was der 2k-Widerstand am FSK-OUT soll.. Was den Empfänger oben angeht, wozu genau dienen die 47pF? Vielen Dank schonmal und Gruß, Pawl!
Hallo Pawl, ich bin seit längerem auf der Suche nach einer stabilen Lösung: Übertragung von Daten (AVR -> Smartphone) Ein Problem ist auch die alternative Belegung des Mic an der Audiobuchse. Gibt es bei Dir Erfolge? Für die Datenübertragung zum AVR gibt es ein Projekt (da geht es um die Umsetztung von Audio nach AVR ISP, also die Programmierung von AVR Controllern per Tablet oder Smartphone) bei dem die Sache schon recht stabil läuft. Vll kannst Du da etwas für deine Anwendung finden. Im Laufe der letzten Monate sind dazu viele Schaltungen für Pegelanpassungen entstanden. Hier die Links: http://elektronik-labor.de/AVR/Sparrow/Cheepit.html http://tiny.systems/categorie/cheepit/ Gruß Thomas
Bitte melde dich an um einen Beitrag zu schreiben. Anmeldung ist kostenlos und dauert nur eine Minute.
Bestehender Account
Schon ein Account bei Google/GoogleMail? Keine Anmeldung erforderlich!
Mit Google-Account einloggen
Mit Google-Account einloggen
Noch kein Account? Hier anmelden.


