Hallo Leute, ich möchte mit einem Mega128 ein EVG dimmen. Das EVG liefert 10V mit 0,6mA. Diese werden normalerweise über einen Poti wieder in das EVG eingespeißt. Dadurch wird es dann gedimmt. Was ich suche ist eine Stromsenke, die sich über den PWM Ausgang regeln lässt. Oder was über 1Wire. Da habe ich bei Dallas den DS2890 gefunden. Bei dem DS2890 habe ich bedenken, das ich den überhaubt programmiert bekomme. Das Programm sollte in Bascom oder in C mölgich sein. In C habe ich bsher mir nur eine Temp. Abfrage über den DS18S20 angeschaut. Hat jemand eine Idee? Danke und Gruss Dirk
Was ist denn ein EVG? Welchen Strombereich soll die Stromsenke abdecken? Wie genau muss das sein?
Sorry, EVG Elektronisches Vorschalt Gerät zum betreiben von Leuchtstoffröhren. Wie schon geschrieben, 0-10V regeln und das EVG gibt 0,6mA Genauigkeit???
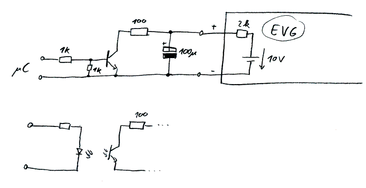
Hallo, ich vermute mal, dass es sich um ein EVG von OSRAM handelt. Solche haben wir auch installiert - allerdings mit normalem Poti. Zu den EVGs gibt es ein PDF von Osram, in dem diese ausführlich beschrieben werden. Die Beschreibung der Steuerleitung ist allerdings sehr kurz geraten (für mich jedenfalls). Ich bin mir jedoch zu 99% sicher, dass es intern so aufgebaut ist wie im Anhang - also Spannungsquelle plus Widerstand und die Spannung auf der Steuerleitung ist proportional zur Dimm-Stufe im Bereich (1V..10V). Wenn das so stimmt, dann sollte es auch mit der PWM-Variante im Bild so funktionieren - Soft-Start inklusive. Gruß, Andreas
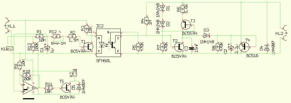
Schaut gut aus (ich habe aber gar keine Ahnung) Kannst Du mir noch sagen was für ein Transistor das ist? Ich werde mal die Schaltung aufbauen und mal 10V anlegen. Ich habe noch ne Schaltung. Die funktioniert aber nicht immer da der Optokopl. zu hohe Tolleranzen hat.
Irgendein "general purpose" NPN wirds schon tun. BC547 oder BC337. Ein FET geht auch, z.B. BS170 - dann kann der Basiswiderstand zum uC-Port entfallen. Was genau macht Deine angegebene Schaltung "dimm_schaltv2gr.gif".Wo wird was angeschlossen?
Die ist für ne CC1 von Conrad. Der PWM Ausgang dort liefert 0-5V Beschreibung http://www.sterbai.de/site_article_36.html Die hat aber schon immer Probleme gemacht. Man musste x verschiedene Optok. probieren, bis man einen gefunden hatte der von den Toleranzen gepasst hat. Bei nem Atmel kenne ich mich noch nicht so gut aus. Ich habe auch noch keine richtige Ahnung in wieweit sich die PWM Ausgänge anderst verhalten als bei der CC1
Hi, ein RC Tiefpass + Rail to Rail OP funktioniert genauso gut. Der OP dient nur als Verstaerker (VU = 2). Gruß, Dirk
Hallo, kannst Du darüber noch ein wenig mehr sagen?
Korrektur: Bei der Schaltung, die ich oben im Anhang angegeben habe, sind die Widerstände zu klein geraten. Um in die Größenordnung von 0,6 mA zu kommen ist der Widerstand der Quelle wohl um die 20k und nicht 2k. An die anderen Widerstände auch hinten noch eine "0" dran und dann stimmts wieder. Die sich daraus ergebende Steuerspannung ist übrigends nicht - wie bei PWM normalerweise üblich - proportional zum Tastverhältnis. Den genauen Zusammenhang muß man sich vorher nochmal ausrechnen. Im Prinzip läßt sich aber jede Spannung einstellen und mittels Tabelle im uC kann man dann der benötigten Steuerspannung das zugehörige Tastverhältnis beliebig zuordnen. Mit RC-Tiefpaß und OP geht es natürlich auch. Den Optokoppler würde ich aber auf jeden Fall "digital" betreiben und auf der anderen Seite das PWM-Signal mitteln. Dann spielen die von Dir angesprochenen Toleranzen auch keine Rolle mehr.
Zitat: "Die sich daraus ergebende Steuerspannung..." Sorry, auch wenn ich jetzt was falsches sage, aber ich brauche keine Spannung (die liefert das EVG) sondern eine Stromsenke! Bzw. meinst Du mit Steuerspannung das, was links vor dem Transistor liegt? Danke
Das EVG stellt eine Spannungsquelle von ca. 10V mit einem Innenwiderstand von ca. 20k zur Verfügung, damit ohne Zusatzbauelemente und nur mit einem Poti eine Steuerspannung erzeugt werden kann. Trotzdem wird die Dimm-Stufe (bzw. Lichtleistung) über die Spannung vorgegeben. 10V bzw. Leerlauf == "volle Helligkeit", 1V == "kleinste Helligkeit". Das steht jedenfalls so in dem PDF-Dokument von Osram. Zitat aus "QUICKTRONIC_DIM.pdf / Quicktronic Dimmbar, Technische Fibel, Semptember 2000": "Eigenschaften der 1...10V-Schnittstelle: 1. Die Ansteuerung erfolgt über ein störungssicheres Gleichspannungssignal von 10V (maximale Helligkeit; Steuerleitung offen) bis 1V (minimale Helligkeit; Steuerleitung kurzgeschlossen) 2. Die Steuerleistung wird vom EVG erzeugt (max. Strom: 0,6 mA pro EVG) 3. Die Spannung auf der Steuerleitung ist potentialgetrennt von der Netzleitung, jedoch keine Schutzkleinspannung (SELV). 4. EVG an verschiedenen Phasen können über dasselbe Steuergerät gedimmt werden." Und dann ist noch die Steuerkennlinie (Steuerstrom, Steuerspannung) angegeben (siehe Anhang). Du kannst also sowohl mit einer Stromsenke als auch mit einer Spannung steuern.
Zitat: "Du kannst also sowohl mit einer Stromsenke als auch mit einer Spannung steuern" Was das Ganze natürlich viel einfacher macht! Oder? Vielen Dank. Dirk
Sorry, noch mal ich! Was benötige ich noch, wenn ich zwischen dem EVG und der Schaltung ein Optokoppler hänge? Ich würde gern sicher gehen, das wenn das EVG mal kaputt geht, das die Steuerung auch nicht kaputt geht. Gruss
Nichts weiter als oben bereits in den Plänen zu sehen war. Anstatt des Transistors nimmst du halt einen normalen Optokoppler mit Transistorausgang.
Bitte melde dich an um einen Beitrag zu schreiben. Anmeldung ist kostenlos und dauert nur eine Minute.
Bestehender Account
Schon ein Account bei Google/GoogleMail? Keine Anmeldung erforderlich!
Mit Google-Account einloggen
Mit Google-Account einloggen
Noch kein Account? Hier anmelden.


