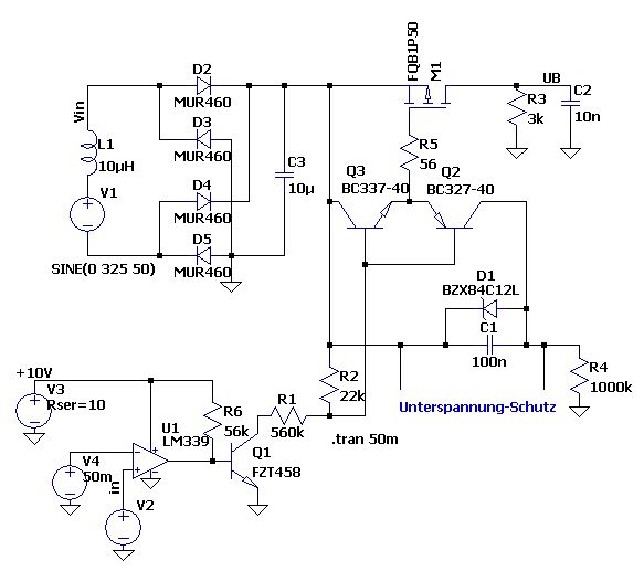
Hi Leute, ich brauch mal Hilfe. Ich benötige für die Schaltung im Anhang eine Unterspannungs-Abschaltung des FET-Treibers. Mir ist nichts Einfaches und Funktionierendes eingefallen. Der Sinn der Schaltung ist die Abschaltung der Betriebsspanung in weniger als 100µs. Grüße
Hi, geht leider nur bis 80V, bei mir sind es max. 350V. Grüße
Bitte melde dich an um einen Beitrag zu schreiben. Anmeldung ist kostenlos und dauert nur eine Minute.
Bestehender Account
Schon ein Account bei Google/GoogleMail? Keine Anmeldung erforderlich!
Mit Google-Account einloggen
Mit Google-Account einloggen
Noch kein Account? Hier anmelden.
