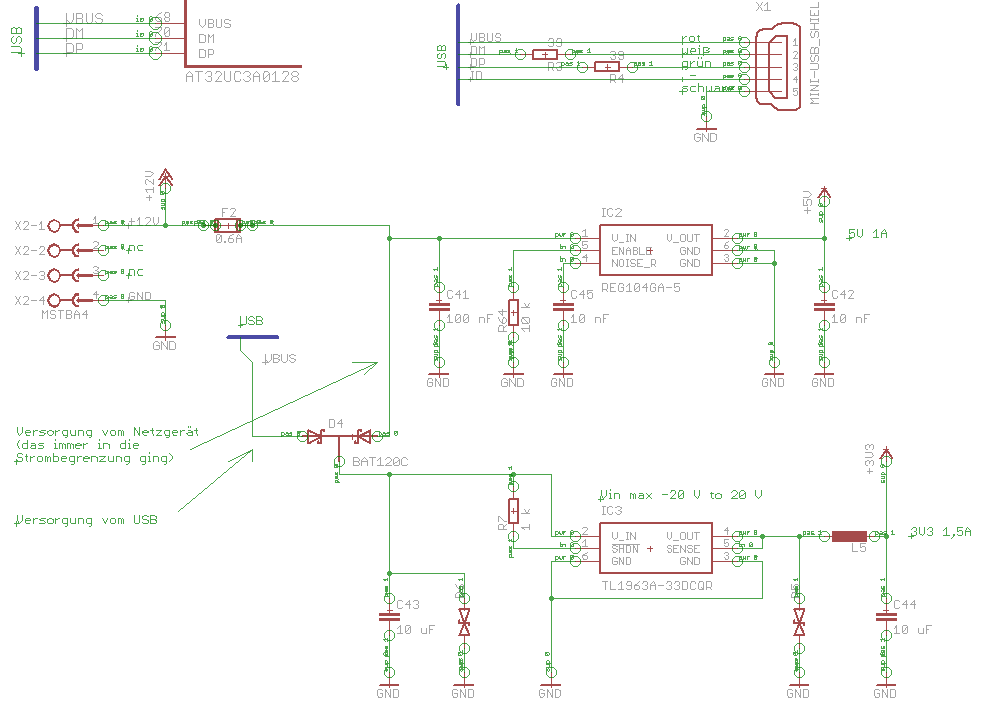
Hallo, auf meinem Board habe ich einen Atmel (AT32UC3A), welcher eine USB Schnittstelle integriert hat. Das Board kann ich wahlweise per USB oder per Netzteil versorgen, welche durch zwei Dioden gegen Kurzschluss geschützt sind. Der Atmel wird per LDO (3V3) versorgt. Über einen zweiten LDO (5V) wird ein weiteres Board versorgt, welches mit dem Atmel per SPI kommuniziert. Bisher hat alles gut funktioniert. Auch wenn USB und Netzteil gleichzeitig angeschlossen waren. Nun hatte ich wieder USB und Netzteil an, wobei beim Netzteil die Strombegrenzung zu gering eingestellt war und das Board somit ständig ein- und ausgeschaltet wurde. Seit dem erkennt der Atmel kein USB mehr. Am PC liegt es definitiv nicht. Kann jemand einen Designfehler an meiner Schaltung sehen? Ich würde den Fehler in Zukunft gerne vermeiden können.
Ich habe eigentlich keine Ahnung von Ärmel Chips, aber bist du sicher, dass Vbus am Prozessor wirklich mit den 5V vom USB verbunden sein dürfen ? (bei PICs muss da die 3,3V Logikversorgung für den Bus angeschlossen werden)
Sorry, das gehört wohl wirklich so ;-)
Habe nochmal im Datenblatt nachgeschaut. Sollte eigentlich ok sein. Da mein Board als Device am PC angeschlossen wird, sollte es bis 500mA ziehen dürfen.
Hat nun keiner weiter einen Blick drauf geworfen oder konnte niemand einen Fehler erkennen? Letztes wäre mir natürlich lieber :)
Bitte melde dich an um einen Beitrag zu schreiben. Anmeldung ist kostenlos und dauert nur eine Minute.
Bestehender Account
Schon ein Account bei Google/GoogleMail? Keine Anmeldung erforderlich!
Mit Google-Account einloggen
Mit Google-Account einloggen
Noch kein Account? Hier anmelden.

