Hallo an alle die sich damit auskennen habe folgendes Problem. Ich möchte diesen Spindeltrimmer ersetzen. Kann mir vielleicht jemand sagen wo ich dieses Teil erhalte. Habe schon im Netz gegoogelt. Habe aber leider nichts passendes gefunden. Der Spindeltrimmer ist ca. 4,5 Zentimeter lang und einen Zentimeter hoch. Er hat einen Wert von 1,8 KOhm.
http://www.oppermann-electronic.de/html/potis___trimmer.html Suche nach DAW 25; Form sollte ähnlich sein, hat aber 2,2 kOhm statt 1,8kOhm -- vielleicht im Schaltplan nachschauen, ob das noch okay wäre.
Hallo Achim Henselund Matthias Sch Ich danke dir erst einmal für eure superschnellen Antworten.Habe auf dieser Seite nachgeschaut. Der Mindestbestellwert liegt bei zehn Euro. Das ist mir dann für einen Spindeltrimmer doch etwas zu happig.Die Idee bei Hameg nachzufragen ist auch nicht schlecht. Werde es mal probieren. Vielleicht habe ich dort Glück. Mit besten Grüßen Joachim
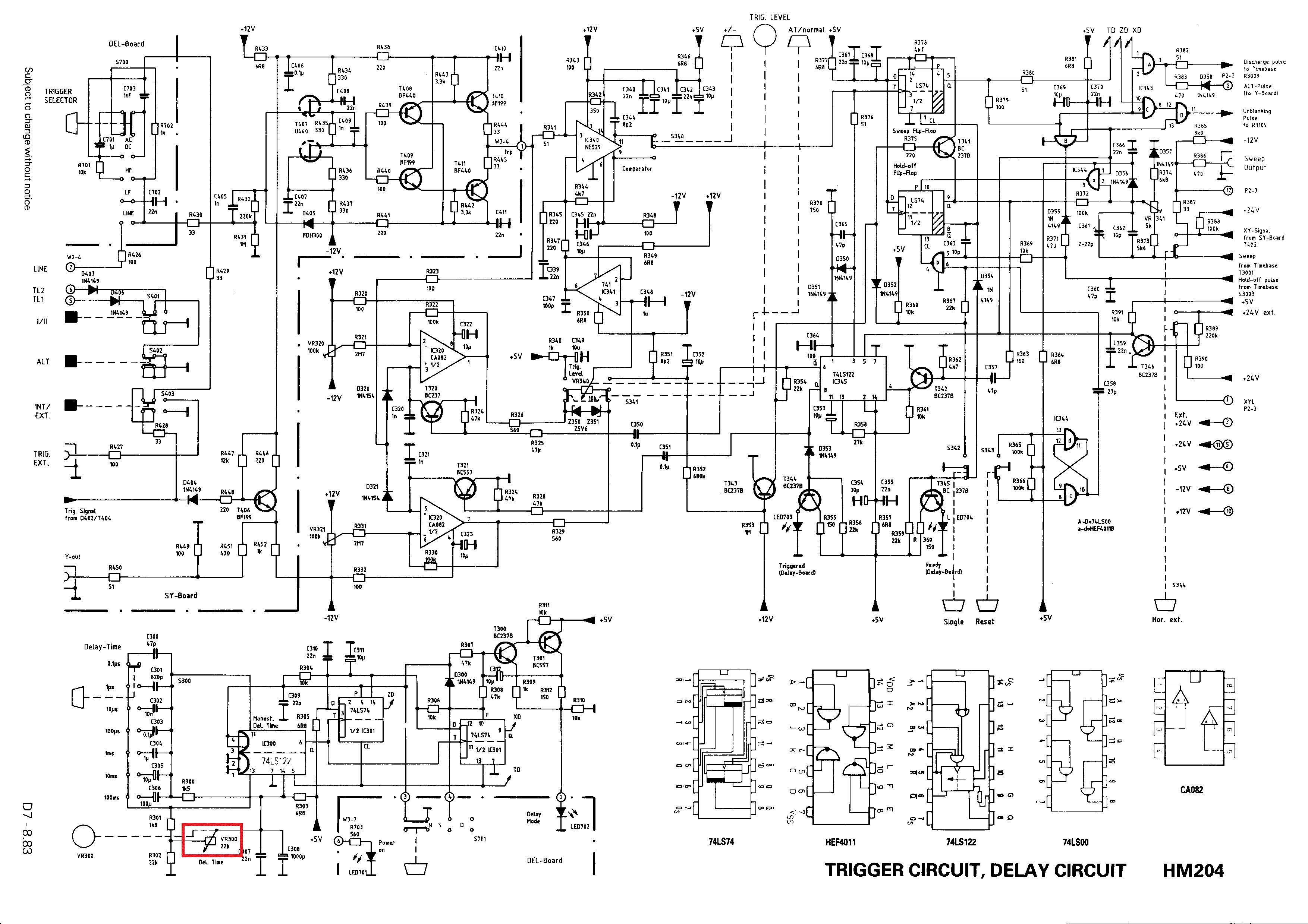
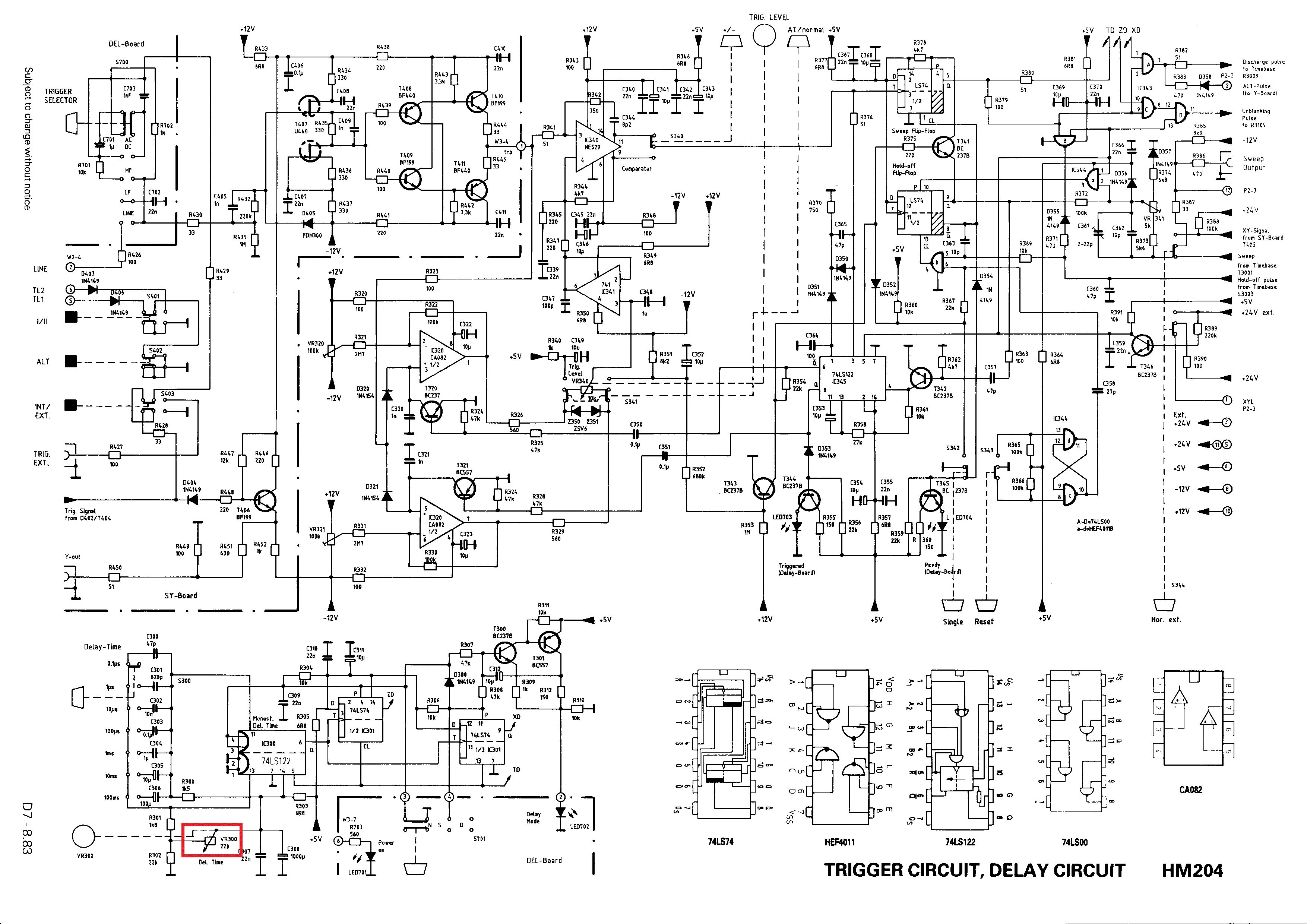
Hallo Achim Hensel Ich habe mich geirrt! Wenn man richtig Schaltplan lesen könnte wäre mir das nicht passiert. Den Spindeltrimmer den ich suche muss 22KOhm haben. Ich habe jetzt noch mal im Netz alle Seiten durchgegoogelt. Habe aber leider 22 KOhm nichts gefunden. Vielleicht kannst du mir noch mal helfen. Ich habe nur Spindeltrimmer von 20KOhm und 25KOhm gefunden. Sie haben zwar nicht das Maß was ich brauche, aber mit etwas Bastlerrichten Geschick könnte ich das vielleicht einbauen. Was wäre denn für diese Schaltung besser 20 oder 25KOhm. habe zum besseren Verständnis zwei Schaltbilder mit angehängt. Vielleicht könnt ihr mir helfen! Mit besten Grüßen Joachim
Ich würde 25 kΩ nehmen, denn der erreicht auf jeden Falle alle Werte, die auch 22 kΩ erreicht hätte.
Bitte melde dich an um einen Beitrag zu schreiben. Anmeldung ist kostenlos und dauert nur eine Minute.
Bestehender Account
Schon ein Account bei Google/GoogleMail? Keine Anmeldung erforderlich!
Mit Google-Account einloggen
Mit Google-Account einloggen
Noch kein Account? Hier anmelden.


