Ich habe ein kleines Problem mit einem Versuchsaufbau bei dem ich um eure Hilfe bitte. Es geht um die Ansteuerung einer Halbbrücke mit symmetrischer +-20V Versorgung. Mein Steuersatz arbeitet mit 0V (low) und 15V(high). Der Brückentreiber arbeitet mit -20V(low) und -5V(high), da das negative Potential der Brücke als Bezugspotential verwendet wird. Mein Problem ist nun der -20V shift des Steuersignals. Eigentlich sollte zwischen dem Steuersatz und dem Gatedirver ein Optokolppler sein. Dieser war allerdings für die 100kHz Schaltfrequenz zu langsam. Jetzt suche ich für einen schnellen Testaufbau eine Alternative (eine potentialtrennung ist nicht erforderlich). Gibt es dazu eine 'Standardschaltung' die ich mit Kleinsignaltransistoren aus der Bastelkiste aufbauen könnte?
Ein Pull-Up Widerstand an +20V und mit einem NPN-Transitor schalten. Ist so eine Open-Collector Ansteuerung.
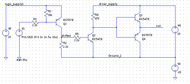
Ich verstehe glaube ich nicht ganz wie du das meinst. Das Massepotential des Gatedrivers liegt 20V unterhalb dem Massepotential meines Steuersatzes. Wenn ich am Ausgang des Steuersatzes einen NPN mit Pullup gegen +20 reingebe, dann schaltet der NPN ja permanent durch, da er mit dem Emitter an -20V hängt und an der Basis immer 0 oder +15V anliegen. Ich habe noch ein wenig nachgedacht und bin auf die Schaltung im Anhang gekommen. So richtig gefällt mir das aber auch nich.
später soll eh ein schnellerer optokoppler verwendet werden. Es geht mir darum, dass ich einen Optokoppler erst bestellen muss. Ich möchte mit dem Test der restlichen Schaltung allerdings nicht erst warten bis der neue Optokoppler ankommt. Es geht mir jetzt nicht um eine finale Lösung, sondern einfach etwas zum schnellen Aufbauen und Testen.
Könnte fürs erste mit einem Kondensator und einer Diode funktionieren - wenn die Frequenz einigermaßen im 100KHz Bereich bleibt... C2 soll die Gatekapazität der Halbbrücke simulieren. C1 muss natürlich min. 20V aushalten.
Bzw. besser so, da ansonsten beim Einschalten relativ hohe Spannungen am Gate der Halbbrücke auftreten.
Bitte melde dich an um einen Beitrag zu schreiben. Anmeldung ist kostenlos und dauert nur eine Minute.
Bestehender Account
Schon ein Account bei Google/GoogleMail? Keine Anmeldung erforderlich!
Mit Google-Account einloggen
Mit Google-Account einloggen
Noch kein Account? Hier anmelden.


