Hallo an alle, ich baue im Moment eine Schaltung zur Ansteuerung eines Kondensators (Dielektrischer Elastomeraktor), den ich mit 2kV laden möchte. Als Hochspannungsquelle habe ich einen DC-Dc Wandler. Ich möchte den Kondensator (Größenordnung 1nF-10nF) über einen High-Side-Mosfet laden und über einen Low-Side Mosfet wieder entladen. Als Mosfets habe ich n-Mosfets von Ixys zu Verfügung, die bis zu 4,5kV auf der Drain-Source-Strecke abhaben können (http://pdf1.alldatasheet.com/datasheet-pdf/view/524705/IXYS/IXTA02N450HV.html). Jetzt meine Frage, gibt es einen High-Side-Treiber-Baustein, mit dem ich Spannungen bis zu 2kV schalten kann? Wenn nein, wie könnte man so eine Schaltung realisieren? Viele Grüße, Thomas Wetzel
Nö, nicht so ohne weiteres! Da nimmt man dann einen Treiber der mit Übertragungstrafo funktioniert!
Wie wär's mit einem IGBT? Die sind oft Spannender als FETs;-)
Ich vergaß: Der gute, alte Thyristor lebt immer noch. Beim Laden von Kondensatoren wird möglicherweise auch irgendwann der Haltestrom unterschritten.
Achte beim Gate Drive Transformer darauf, daß der dauerhaft für Deine 2KV ausgelegt ist. Das ist etwas ganz anderes als wenn das Ding für z.B. dauerhaft 325V ausgelegt ist und nur für kurze Zeit auch mal 2,5KV aushält. Dauerhaft anliegende Hochspannung greift eine zu schwache Isolation an und kann sie mit der Zeit schädigen bis es zum Durchschlag kommt.
Stromversorgung: DC-DC-Wandler mit teilentladungsfester Isolation Impulse: Avago Transmitter+Receiver mit Lichtwellenleiter.
Wenn es nur ums Schalten geht, und keine zu schnellen Schaltfolgen anstehen APV1122. In DIP- Gehäuse kann der 5kV ab. Als Photovoltaic Koppler braucht der außer der Ansteuerung keine zusätzliche Spannung. Vorteil für Bastler, das Teil gibt es auch beim C.
Steffen Warzecha schrieb: > Als Photovoltaic Koppler braucht der außer der Ansteuerung keine > zusätzliche Spannung. Stimmt, aber die sind sehr langsam. Behlke ist toll, aber die nehmen auch richtig Geld dafür. Einen 2KV isolierenden, integrierten treiber kenne ich nicht, da muss man wohl selber bauen. Wie, das hängt nicht zuletzt davon ab wie schnell und wie lange der Fet angesteuert werden soll. Photovoltaik kann ewig aufsteuern ist aber langsam weil die winzige Solarzelle im inneren die Gate Kapazität laden muss. Gate Transformer ist schnell kann aber kein DC übertragen (lang aufgesteuert) Optokoppler + DC/DC Wandler kann beides ist aber der maximale Aufwand. Thyrstorschalter sind ein gute Sache wenn wann darauf warten kann das der Strom von alleine 0 wird. Edit: Wenn Du Deine HV Quelle ausschaltest nachdem der Kondensator geladen ist musst Du im High Side Pfad nichts schalten.
@ Michael Knoelke (Firma: Knoelke Elektronik) (knoelke) >Photovoltaik kann ewig aufsteuern ist aber langsam weil die winzige >Solarzelle im inneren die Gate Kapazität laden muss. Stimmt, für einen Ladevorgang an und abschalten reicht es aber 8Schaltzeit bei ~1ms). >Gate Transformer ist schnell kann aber kein DC übertragen (lang >aufgesteuert) Doch, wenn man weiß wie! Beitrag "Re: +-150V mit 1kHz schalten" Beitrag "Re: 8x NMOS galvanisch getrennt schalten" >Optokoppler + DC/DC Wandler kann beides ist aber der maximale Aufwand. Man kann auch einfach einen 9V Akku nehmen. Der muss so gut wie keine Leistung bringen. Was spricht gegen klassische Relais? Es gibt Reedrelais bis 10kV.
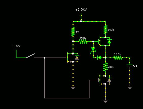
Ok, danke erstmal für die Antworten! Ich hatte zum Beispiel an folgende Schaltung gedacht (siehe Anhang)... Ich möchte damit später die Spannung am Kondensator auf einen bestimmten Offsetwert regeln und noch einen kleinen Sinus (10-50Hz ca.) überlagern, durch den ich dann die Kapazität bestimmten kann, während der Kondensator geladen ist. Eine sogennante Self-sensing Schaltung. Aufgrund der Regelung kommen Reedrelais zB nicht in Frage. Auch die Lösung mit dem Transformator ist etwas aufwändig. Glaubt ihr, die Schaltung, so simpel sie im Moment auch aussehen mag, könnte funktionieren? Grüßla, Thomas
Die Lösung mit den Avagos und dem DC-DC Wandler ist nicht aufwendig, sondern Stand der Technik. Nicht jede Schaltung muss für unter 5 EUR aufzuabuen sein. Wenn sowas mal 25 EUR kostet bringt es keinen um.
Bitte melde dich an um einen Beitrag zu schreiben. Anmeldung ist kostenlos und dauert nur eine Minute.
Bestehender Account
Schon ein Account bei Google/GoogleMail? Keine Anmeldung erforderlich!
Mit Google-Account einloggen
Mit Google-Account einloggen
Noch kein Account? Hier anmelden.
