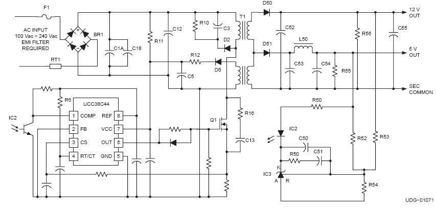
Hallo, ich möchte ein Schaltnetzteil wie im Anhang aufbauen. Den Regelkreis mit dem Optokoppler möchte ich auf 2KHz begrenzen. Meine Frage: Wie Lege ich C50 R50 u.C51 aus? Der IC3 ist ein TL431 und der OK ein PC817. Wie stelle ich den P anteil am TL431 ein? I Anteil ist über C50 R50 u.C51 oder? Bei toleranzen des OK CTRs ändert sich doch auch die P Verstärkung nicht nur der Arbeitspunkt. wenn jemand mit PWM Regelkreisen Erfahrung hat bin ich um jede Hilfe Dankbar. bester Grüße
Warum so ein Aufwand betreiben für ein kleines Schaltnetzteil? guggst Du: http://www.powerint.com/tiny2product.htm Gruß Wolfgang
Wiso klein ich brauche 15A. Der Interne Mosfet ist zu schwach! Aber sicher sonst die einfachste Lösung. mfG
nix zum Thema an sich - ich finde nur, dass die Regelung nicht auf die Differenz 5V/12V regeln sollte, sondern entweder die 5 oder die 12V.
schau' mal in die technical lib von Venable nach: http://www.venable.biz (zugänglich nach Registrierung) (übrigens, Motorola empfehlt Kompensation nicht beim TL431, sondern beim OP, TL431 ist schwer zu "bekämpfen") und noch was: bei Deinen Anforderungen (15A) würde ich von einem Sperrwandler abraten; damit hast Du leicht 40-60A Spitzenströme durch Ausgangsdiode und Filter, was ja ziemlich heftig ist; ein Durchflusswandler würde das gerade noch schaffen, ich nehme doch lieber einen Halbbrückenwandler, er ist viel ruhiger und gelassener bei derartigen Ausgangsströmen (steht gerade auf mein Tisch)
Der Regelkreis kann so nie und nimmer funktionieren, da sowohl der Optokoppler als auch der TL431 verpolt angeschloosen sind. Es sieht ganz so aus, als ob eine Verbindung von TL431 Anode nach SEC COMMON fehlen würde. Dieter
Danke emil, aber ich brauche einen Sperrwandler da ich 4 Ausgangsspannungen haben will.(15A mittel verteilt auf die Ausgangswindungen). Wäre es also besser den internen Err OPAMP zu verwenden und dort zu Kompensieren. Habe ein neues Schaltungsbeispiel von Ti dort wird am TL und am Err OPAmp Kompensiert.(Leider keine Applikation Note dazu) doppelt gemoppelt? Aber zurück zu meinen Fragen: macht der TL in der Beschaltung nicht maximale Verstärkung im P-Bereich? Wenn ich dieses Schaltbeispiel verwende wie lege ich die Kondenastoren am TL aus?
nun ja, der "p-regler" ist ja durch den spannungsteiler schon vorgegeben; wenn du willst, kannst du auch einen extra r zwischen kathode und referenz schalten, aber wozu? und den i-teil simulierst du am besten in pspice, wenn du weiss, wo deine poles liegen müssen; das kannst du aber im voraus eigentlich nicht wissen, sondern nur sehr grob (bis gar nicht) abschätzen (art der ausgangslast, montagekapazitäten, streuinduktivität usw) ich würde das ganze so machen, wie z.b. die app note von ti und dann schauen, ob unter irgendwelchen bedingungen oszillationen auftreten; (dabei kannst du eben die methodik von venable anwenden) da du im current mode arbeitest, ist das netzteil viel robuster und ich glaube nicht, dass du wirklich probleme mit instabilität bekommst; ich habe schon paar flybacks eigentlich ganz ohne i-teil gemacht und keine schwierigkeiten damit gehabt (i out bis ca. 3A, u out 24V) also nur zu, wird schon werden! (und ja, 15a verteilt sind auch mit flyback machbar, dachte eher an eine einzige ausgansspannung)
Danke emil, das macht mut. Werde mal ein Layout erstellen und dann die Ätzschale und den Lötkolben schwingen.
Bitte melde dich an um einen Beitrag zu schreiben. Anmeldung ist kostenlos und dauert nur eine Minute.
  
  Bestehender Account
  
  
  
  Schon ein Account bei Google/GoogleMail? Keine Anmeldung erforderlich!
Mit Google-Account einloggen
Mit Google-Account einloggen
  Noch kein Account? Hier anmelden.
