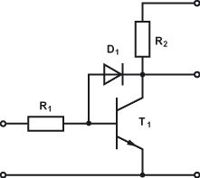
Hallo liebe Community, es geht wie schon im Betreff erwaehnt darum, eine Schaltung zu entwerfen, um ein Digitalsignal einer SPS umzuwandeln in eine hoehere Spannung. Der Eingang ist dabei keine feste Spannung, sondern sie koennen je nach Geraet versch. sein. Im Details steht alles weitere. Zu den Details: Eingang: 5, 12, 24 V Ausgang: 24 V Strom: 100mA 3.3 MHz Meine Ideen bisher: 1) DC-DC Wandler: Hat nicht wirklich gut geklappt, da am Ausgang kein Digitales Signal rauskommt, sondern eher eine konstante Spannung. 2) Operationsverstaerker: Die Idee ist eine Schaltung mit OPerationsverst. und ein Schmitt-Trigger. Der Schaltplan: ist angehaengt. Bevor ich wild drauf loskaufe, brauch ich hier 3 OPverstk? Einmal fuer 5V,12V und 24V? Die Schaltung soll nicht ueber Schalter oder aehnliches Funktionieren sondern automatisch sich den Spannungen anpassen. jemand ne Idee? 3) Transistor als Schalter: Was haltet ihr von der Loesung? Schaltplan: angehaengt Wie loese ich hier das problem mit den versch. Eingangsspannungen? Danke fuer eure Hilfe
Die Schaltung mit dem Operationsverstärker wird nicht funktionieren, da sie ein negative Eingangssignal benötigt, um von High auf Low zu wechseln. Abgesehen davon sind Operationsverstärker recht träge und primär für analoge Operationen gedacht. Die Schaltung mit dem Transistor ist die naheliegende Lösung. Wobei die Diode überflüssig ist. Allerdings invertiert sie das Signal. Zwei davon hintereinander würden die Invertierung wieder aufheben.
In unseren Geräten sind digitale Eingänge mit Optokoppler-Eingängen und vorgeschalteter Konstantstromdiode eingebaut: http://www.centralsemi.com/content/product/cld/index.php damit kann man etwa ab 5V bis 24V abdecken. Bei 5V sinkt der Strom schon etwas ab, bei 24V wird es allmählich gemütlich warm für die Diode. Kommt natürlich auf die Grenzfrequenz an, MHz sind nicht zu erwarten, aber SPS sind ja von Natur etwas langsamer. Ich sehe gerade 3,3 MHz das ist jedenfalls schon ein spezieller Optokoppler.
Ein Mosfet mit Schaltschwelle Ugs 1V und Ugs max. 12V wäre jetzt fein. 24V werden auf 10V runtergeteilt. 24/10=2,4 Ergo werden aus 5V 5/2,4=2,08V
Bitte melde dich an um einen Beitrag zu schreiben. Anmeldung ist kostenlos und dauert nur eine Minute.
Bestehender Account
Schon ein Account bei Google/GoogleMail? Keine Anmeldung erforderlich!
Mit Google-Account einloggen
Mit Google-Account einloggen
Noch kein Account? Hier anmelden.

