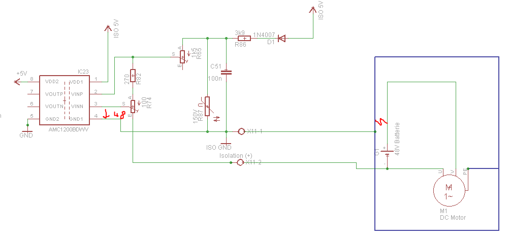
Hallo, ich habe vor, einen 48V Gleichspannungskreis auf einen Isolationsfehler gegenüber dem Gehäuse zu überwachen. Dafür habe ich eine Schaltung entwickelt, mit der ich einen Widerstand Messen kann. Wenn ich nun aber eine Spannungsquelle an den Eingang lege, wird das IC zerstört (UDiff darf max. 5,5V sein). Hat jemand eine Idee, wie man die Schaltung (möglichst nach den Klemmen) modifizieren kann, das eine Isolationsmessung möglich ist? Ideen die mir kamen (Spannungsteiler, Z-Dioden mit Widerstand etc) verfälschen ja auch das Messergebniss. Steh da gerade etwas auf dem Schlauch........ Edit: Das der Varistor hier keinen Sinn ergibt und eine Sicherung fehlt ist mir bekannt ;)
Meinst du so? Dann habe ich bei einem Isolationsfehler aber auch wieder 48V am IC oder?
> Dann habe ich bei einem Isolationsfehler aber auch wieder > 48V am IC oder? Ja klar. Darum geht es ja, diesen Fehler zu messen. Du brauchst schon eine Meßschaltung, die mindestens die Versorgungsspannung des Prüflings aushält.
Und wenn das IC dies nicht aushält? Ich suche ja eine Möglichkeit, dies zu realisieren, aber möglichst ohne einen Spannungsteiler einzusetzen.
Siehe: http://www.elektronik-kompendium.de/public/schaerer/ovprot.htm Letztendlich geht es nicht ohne Spannungsteiler.
2 Dioden in Reihe von GND nach 5V in der Mitte greift du die Spannung ab die du messen willst und von deinem Gehäuse zu diesem Messpunkt benötigt die einen Widerstand der den Strom durch die Dioden begrenzt damit diese nicht überlastet werden. Dein IC sieht dann nur 5V+ die Durchlass Spannung der Diode. Was etwa 5,3-5,7V wären. Man weiß aber nicht ob da 20 oder 48 V am Gehäuse anliegen, was aber unerheblich ist da man jedem Isolationsfehler nachgehen sollte. Andere Möglichkeit ein Spannungsteiler mit dem Faktor 10 und einer Z-Diode. Dann könntest du falls das ein ADC Wandler sein sollte auch messen wie hoch die Spannung am Gehäuse ist, wenn PE hier nicht zwischenfunkt. Wieso nicht einfach ein Kunststoffgehäuse?
Moin & Danke für die Antwort ;) Ich werde mal eine Schaltung mit Dioden und Begrenzungswiderständen aufbauen und schauen, ob dies noch tauglich ist. Die Dargestellte Schaltung ist nur als Beispiel zu sehen, es handelt sich in der Praxis um den Lastkreis eines Elektrofahrzeuges mit weiteren Komponenten. Die Schaltung soll dazu dienen, eine defekte Leitung (auch wenn es die Masse-Leitung ist) als auch Isolationsfehler (Feuchtigkeit) zu erkennen, die einen sicheren Betrieb stören können.
Bitte melde dich an um einen Beitrag zu schreiben. Anmeldung ist kostenlos und dauert nur eine Minute.
Bestehender Account
Schon ein Account bei Google/GoogleMail? Keine Anmeldung erforderlich!
Mit Google-Account einloggen
Mit Google-Account einloggen
Noch kein Account? Hier anmelden.

