Hallo ich möchte ein Audiosignal von einem Mikrophon auf eine ZF von 10.7 MHz hoch mischen. Dazu möchte ich gerne einen NE612 (oder SA612) Mischer verwenden. Ich weiss aber jetzt gerade nicht, wie ich den Mischer beschalten soll, denn es verwirrt mich etwas dass alle Ports Balanced sind. Eines ist klar: am Oszillator Input (Pin 6) lege ich meine ZF von 10.7 MHz an. Also ein Sinussignal mit 10.7 MHz. Über die Amplitude bin ich mir noch nicht ganz klar. Laut Datenblatt muss die Amplitude aber auf jeden Fall grösser als 200 mV sein. Dann muss mein Audiosignal an den beiden Pins 1 und 2 eingespiesen werden. Aber wie mache ich aus meinem Single Ended Mikrophonsignal im Bereich 100 Hz ... 2.7 kHz ein Balanced Signal für den Mischer? Oder gibt es vielleicht einen besseren IC als den 612er, um mein Vorhaben zu realisieren?
>beiden Pins 1 und 2 eingespiesen werden. Aber wie mache ich aus meinem >Single Ended Mikrophonsignal im Bereich 100 Hz ... 2.7 kHz ein Balanced >Signal für den Mischer? Einfach mal Datenblatt lesen - steht doch drin (Single-ended untuned input)
Hallo, ja das habe ich gesehen. Was ich vergessen habe zu erwähnen: Ich habe die Schaltung mal auf einem Steckbrett aufgebaut, als LO benutze ich einen Funktionsgenerator und für mein "Audiosignal" benutze ich (im Moment noch) einen zweiten Funktionsgenerator. Es funktioniert zwar, aber auf dem Spektrumanalyser kann ich sehen, dass der LO sehr stark durch kommt. Ich vermute, dass das daran liegt, weil meine Ansteuerung unbalanced ist, oder?
Vielleicht liegt das auch daran, dass ein Steckbrett für xx MHz nicht sonderlich gut ist. Nehm dir mal nen Stücken Basismaterial und löte das darauf schön kompakt zusammen, dürfte schon viel besser sein.
O.K. ich werde das morgen mal ausprobieren. Gibt es sonst noch etwas, was ich beachten sollte?
Nesbit schrieb: >Oder gibt es vielleicht einen besseren IC als den 612er, um mein >Vorhaben zu realisieren? Was ist das Ziel? Möchtest du ein Doppelseitenbandsignal erzeugen? Das geht auch mit einem Diodenringmischer. >ein Balanced >Signal für den Mischer? Das heißt, das Signal soll symetrisch sein. Das kannst du mit einem NF-Übertrager machen.
Hallo, eigentlich möchte ich ein Einseitenbandsignal erzeugen. Dazu will ich mit dem NE612 ein Doppelseitenbandsignal erzeugen, wo ich dann eines der beiden Seitenbänder herausfiltern kann. Das dazu nötige Filter besitze ich bereits, das müsste Funktionieren (Bandbreitte 3 kHz).
Der Link zum Datenblatt: http://www.nxp.com/products/rf/rf_if_building_block_ics/SA612AD.html#showall die DIL-Version ist abgekündigt, SO-8 gibts noch. Weitere Applikationen sind hier keine genannt, es gab aber welche. Es gibt sogar ein Buch zum SA612 mit einer großen Sammlung von Schaltplänen (ein Platinenlayout von mir ist auch dabei): http://www.box73.de/product_info.php?products_id=1241 Es gibt kaum noch andere ICs die nur aus einem Gilbert-Mischer bestehen, SO42P wird schon lange nicht mehr produziert http://www.alldatasheet.com/datasheet-pdf/pdf/45567/SIEMENS/S042P.html IAM81008 oder 82008 waren mal für mehrere GHz verwendbar http://www.alldatasheet.com/datasheet-pdf/pdf/64728/HP/IAM-82008.html auch lange vorbei. MC1496 könnte es noch geben
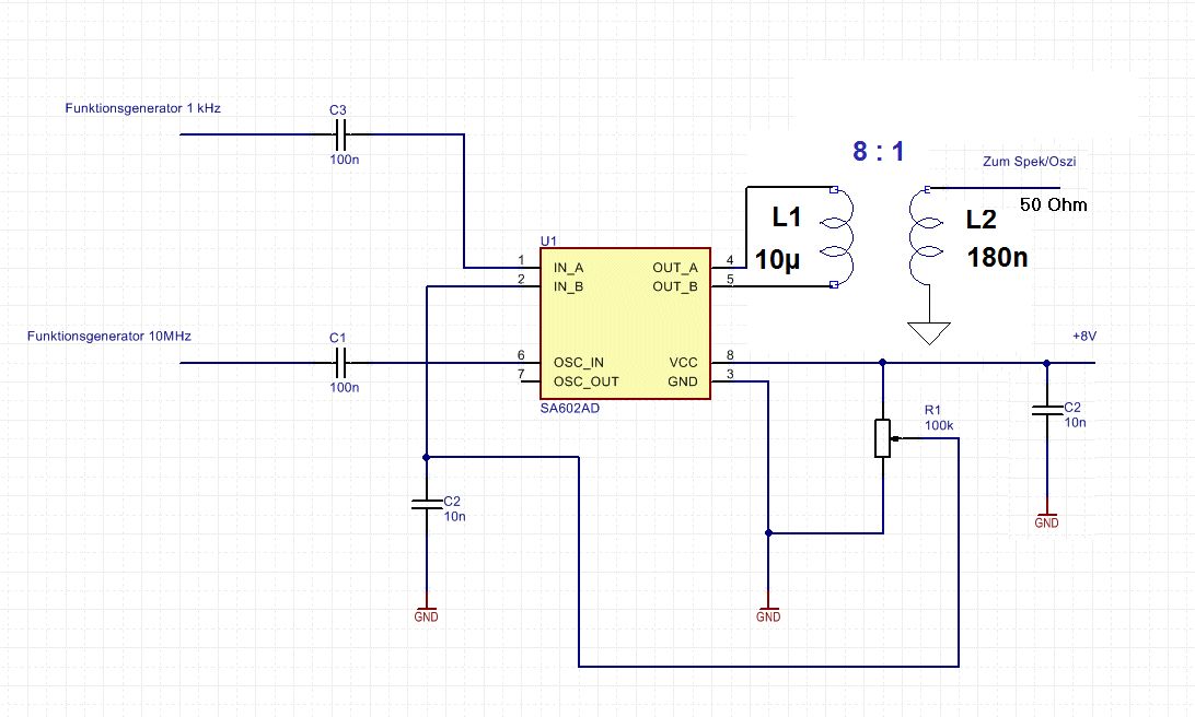
Hallo meinen Versuchsaufbau habe ich wie im Anhang gezeigt zusammengelötet. Grundsätzlich ist es so, dass der Mischer in der Tat mischt: im Spektrum kann ich 10 MHz + 1kHz sehen, sowie 10 MHz - 1 kHz. Es funktioniert also grundsätzlich. Leider schlägt aber mein Träger voll durch. Ich habe schon versucht, eine optimale Einstellung der Amplituden der beiden Funktionsgeneratoren zu finden. Leider ohne Erfolg, den Träger sehe ich immer. Zweitens habe ich auch versucht, die Trägerunterdrückung zu verbessern, indem ich am R1 etwas rum drehe. auch das bewirkt nicht viel, der Träger ist immer da. Was mache ich falsch? Grundsätzlich bin ich nicht abgeneigt, einen anderen IC als den 612 zu verwenden. Ich will es einfach irgendwie schaffen, mein Signal hoch zu mischen. Also meiner Meinung nach brauche ich daher nicht unbedingt eine Gilbertzelle, von mir aus kann es auch ein Diodenring sein, nur sollte es einigermassen gut den Träger unterdrücken. Die Frage ist, wie man das macht. Ich will ein Audiosignal von einem Mikrophon auf 10.7 MHz hoch mischen.
Nesbit schrieb: >Leider ohne Erfolg, den Träger sehe ich >immer. Auch wenn die die 1kHz abgeschaltet wird? Dann hast du irgendwas falsch gemacht.
>Was mache ich falsch?
Du mußt einen balanced Output nutzen. Siehe DB ... Dann erst wird das
Oszisignal unterdrückt.
Auserdem - Du erwähntest ein Oszipegel von mindestens 200mV. Aber da
steht auch was von maximal 300mV Upp - vielleicht pumpst Du einfach zu
viel rein.
Nesbit schrieb: >Oder gibt es vielleicht einen besseren IC als den 612er, um mein >Vorhaben zu realisieren? Den Diodenringmodulator kann man in beide Richtungen verwenden, als Modulator und als Demodulator. Als Modulator entsteht ein Doppelseitenbandsignal. Als Alternative gibt es noch als Mischer den A220 oder TBA120 oder SO42. Ob die besser sind weiß ich nicht.
Mit einem Übertrager am Ausgang sollte sich das Oszillatorsignal besser rauskompensieren. Wenn ich mich recht erinnere steht im Datenblatt was mit -45dB.
Hallo @Günter danke dir für den Plan. Ich werde das auch ausprobieren. Für die beiden kleinen Trafos habe ich noch Schweinenasen da, damit sollte das wohl gehen. Wie hoch sollten die Pegel deiner Meinung nach sein, bzw. welche Amplitude sollte das NF-Signal in etwa haben`? @Bernd o.k. ich versuche es noch mit dem Trafo. Noch eine andere Frage: Schlussendlich möchte ich den NE602 mit einem selbergebauten Oszillator betreiben. Im Voraus kann ich nicht so genau abschätzen, wie hoch der Pegel vom Oszillator sein wird, aber angenommen der Pegell ist wesentlich höher als 200 mV, ist es 'erlaubt', ein Poti in den Signalweg des LO zu bauen, um den Pegel einstellen zu können, oder ist das Murks? Wie würde man es richtig machen?
> Wie hoch sollten die Pegel deiner Meinung nach sein Der Standard-Oszillatorpegel beträgt bei Schottky-Dioden 7 dBm, bei 1N4148 etwas mehr, ca. 10dBm. Als maximalen Signalpegel würde ich für den Anfang 100mV Spitze probieren. Es empfiehlt sich, die Schwellwerte der Dioden zu vermessen und vier identische zu verbauen. Außerdem die Drähte verdrillen, bifilar wickeln und möglichst alles symetrisch aufbauen. Sonst ist die Trägerunterdrückung am Ende noch schlechter. > ein Poti in den Signalweg des LO zu bauen Das kann man so machen. Der Oszillatoreingang ist recht hochohmig, je nach Frequenz möglicherweise um 10 kOhm. Oder nach dem Ermitteln der optimalen Amplitude einen festen Spannungsteiler einbauen. Da der NE612 mit 17 dB verstärkt, evtl. mit einem Eingangspegel von ~20mV beginnen. Gruß, Bernd
Hallo Bernd O.K. werde ich heut Abend testen. Noch eine Frage. Wenn ich allenfalls doch einen Diodenring benutze, dann kann ich das Poti im LO-Pfad auch weglassen, oder? ich denke der Diodenring wird tendenziell weniger schnell übersteuert, als der empfindliche NE612? ich hatte auch mal Experimente mit Dioden gemacht, und dort habe ich gesehen dass man recht grosse Pegel braucht. Den selbergebauten Diodenringmischer habe ich allerdings wieder verworfen, weil er viele Oberwellen produziert hatte (vmtl. war meine Symmetrie schlecht). Ich hatte ihn mit drei verdrillten Drähten auf einer Schweinenase gewickelt und 1N4148 verwendet, aber diese hatte ich vorher nicht selektiert, was wohl der Fehler war. Gruss
> das Poti im LO-Pfad auch weglassen Ein Dioden-Ringmischer funktioniert am Besten, wenn er auf allen drei Seiten mit 50 Ohm abgeschlossen wird. Der Oszillator sollte also an einem Ausgang mit 50 Ohm Innenwiderstand 7 dBm zur Verfügung stellen, bei 1N4148 dann 10 dBm. Das NF-Signal kann von einem OPV mit nachgeschaltetem 47 oder 51 Ohm Widerstand kommen. Der Spekky hat sowieso einen 50 Ohm Eingang. Die korrekte Funktion des Modulators kann mit Hilfe eines Zweiton-Generators überprüfen werden (Beispiel): http://www.dl2jwl.de/DL2JWL/zweiton.html > weil er viele Oberwellen produziert hatte Da die Dioden vom Oszillator durchgeschaltet werden, wird aus dem Oszillatorsstrom ein abgerundeter Rechteck. Ein Dioden-Ringmischer erzeugt immer Oberwellen, diese werden durch das Seitenbandfilter entfernt. Wichtiger ist ein unterdrückter Träger, dieser sollte auf die Flanke des Filters fallen und wird dort nur um ca. 20dB bedämpft. Zusammen ergibt das trotzdem eine Unterdrückung von ~60dB.
Bitte melde dich an um einen Beitrag zu schreiben. Anmeldung ist kostenlos und dauert nur eine Minute.
Bestehender Account
Schon ein Account bei Google/GoogleMail? Keine Anmeldung erforderlich!
Mit Google-Account einloggen
Mit Google-Account einloggen
Noch kein Account? Hier anmelden.


