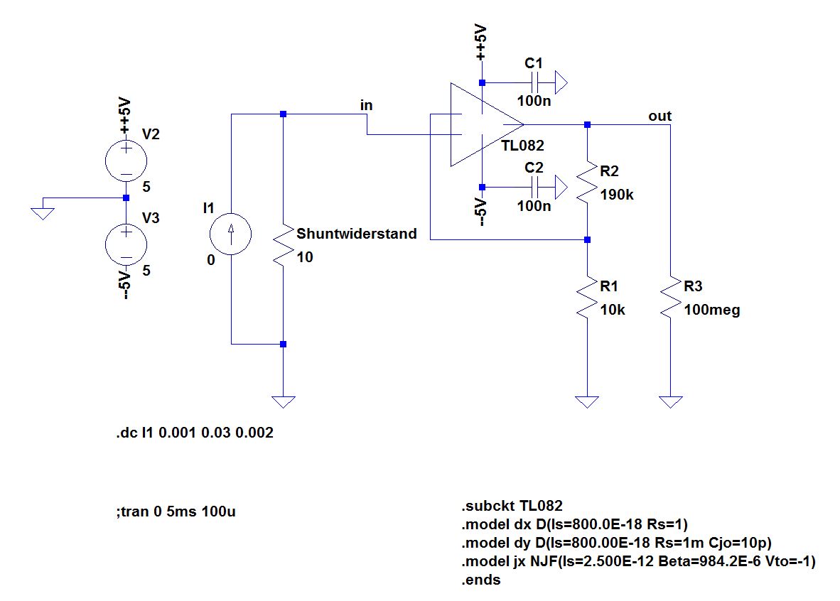
Hallo, ich möchte euch bitte, euch die folgende Simulation in LT-spice anzusehen. Ich verwende Stromquelle und sweepe diese. Der Spannungsabfall (Vin) am Shuntwiderstand soll nun mit dem nicht invertierenden OPV um das 20 fache verstärkt werden. Das Ergebnis Vout sagt mit nichts. Ich habe erwartet, dass der Ausgang wie der Eingang verläuft, nur halt verstärkt. Lg Senzi
Hallo Senzi, interessant das die Simu überhaupt läuft. Wie hoch ist denn die Last am Ausgang des TL082? mfg klaus.
Danke Klaus für deine Idee. Ich habe es mit 5meg für den Eingang am Microcontroller versucht. Leider das gleiche Ergebnis. Lg Senzi
Im vergleich zu deiner "Ausgangslast" von einem Spannungsteiler der gegen masse 20 ohm beträgt ist der 5Megohm Widerstand quasi zu vernachlässigen. Der OPV kann den Strom für den Spannungsteiler wohl eher nicht treiben und liefert deshalb "irgendwas" Mach mal mindestens 2, eher 3 oder Nullen an deine Widerstände, die die Verstärkung einstellen sollen.
zumindest bei Eingangsspannung Null sollte er die 20Ohm Last treiben können und nicht auf 1V festhängen. Kann es sein, dass du + und - Eingang am OPV vertauscht hast? Deinem Symbol sieht man den Unterschied ja nicht an.
Nimm für R1=1kOhm bis 10kOhm entsprechend R2=19kOhm bis 190kOhm. Kleinere Werte belasten den Opamp unnötig. Größere Werte mach die Schaltung anfällig für kapazitives Übersprechen und auch das Rauschen wird unnötig erhöht.
Dank soweit Ich habe eure Vorschläge um gesetzt. @Helmut S. die Widerstände für die Verstärkung geändert. @Sebastian P. den Belastungswiderstand erhöht. @Achim S. die Eingange vertauscht. Der oberer Eingang ist der non-inverting input(+). Das Ergebnis ..... ich habe keine Idee was mir das nun sagt. Bei der Wechselstrom könnte man meinen der Opv übersteuert aber hier ? Lg Senzi
Hallo Johannes, Ich würde dir noch raten am nicht-invertierenden Eingang einen Widerstand von 1kOhm anzuschließen. Damit wird die Eingangsstufe des OPs symetrisch Betrieben, im normalfall eine parallelschaltung R1 und R2, was in diesem ca. 1k entspricht. Kleiner Tipp am Rande: Bei solchen Schaltungen würde ich den OP als Differenzverstärker betrieben, auch wenn dann der invertierende Eingang an Masse angschlossen ist. Die ist auch unanfälliger für Störungen, gerade weil beide Eingänge die gleiche Impedanz aufweißen. Gruß Tobi
Bitte melde dich an um einen Beitrag zu schreiben. Anmeldung ist kostenlos und dauert nur eine Minute.
Bestehender Account
Schon ein Account bei Google/GoogleMail? Keine Anmeldung erforderlich!
Mit Google-Account einloggen
Mit Google-Account einloggen
Noch kein Account? Hier anmelden.






