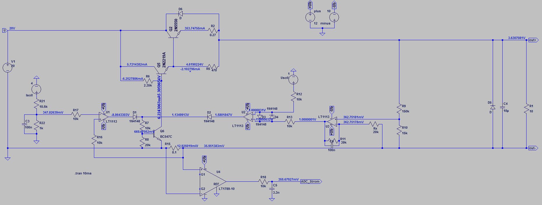
Hallo, ich wollte mir ein MCU gesteuertes Netzteil bauen. Der MCU steuert über einen DAC. Dies klappt wunderbar, allerdings will der analoge Teil der Schaltung nicht so recht. Im Anhang die Schaltung (ohne MCU usw.) Ich habe die Schaltung aufgebaut und kurz getestet. Lief damals sehr gut. Hab dann eine Platine erstellt und herstellen lassen. Und nun funktioniert nichts. :) (PDF im Anhang ist in KiCad gezeichnet) Ich habe alledings einen andern Trafo, daher auch teilweise die R's angepasst. Auch habe ich die Opamps gewechselt von einem TL072 auf den LT1113, welchen ich hier noch in SO8 hatte. Vor D1 (Dh. am Ausgang vom OP) messe ich -9,xx V und D2 um die +11,xxV, egal welche Steuerspannung/strom ich einstelle. Ich versorge die Opamps mit +12V und -10V dh. die beiden Werte sind an der jeweils oberen Grenze. Das Problem besteht darin, dass die OpAmps nichts tun, da sich die Spannung am Ausgang nicht ändert. Lasse ich die negative Versorgungsspannung der Opamps weg, erhalte ich ein paar Volt am Ausgang. Dieser Wert ändert sich aber auch nicht. Vor D1 und D2 liegt dann eine Spannung von ca. 0,6V Ich weiß, dass könnte nun alles sein. Aber vielleicht fällt euch ja schon bei der Schaltung was auf. Würde mich freuen, wenn sich das mal jemand angucken würde. Vielleicht findet jemand von euch einen Fehler? Sind die Werte der R's C's usw. sinnvoll? Ist der OpAmp nicht passend? Habe leider nicht finden können, was gegen den OpAmp spricht. (ich weiß, ist für den Job absolut übertrieben der LT1113 ;)) Gruß
Was soll in deiner Schaltung U3 ? Zumal mit C6 100nF ausgebremst. Du hast jetzt immerhin C5, allerdings fehlt so einer beim Stromregler. LT1113 statt TL072 sollte gehen. Wenn du an D2 11V misst, funktioniert der Mischer und Leistungsteil nicht, wohl eine Unterbrechnung oder ein defektes Bauteil. Insgesamt würde ich mich als Schaltung bei einem so schlampigen Schaltplan mit überlappenden Beschriftungen auch weigern.
MaWin schrieb: > Insgesamt > würde ich mich als Schaltung bei einem so schlampigen Schaltplan mit > überlappenden Beschriftungen auch weigern. Lol 1+ Ich benutze ebenfalls KiCad, habe aber noch nie die Footprints, oder was das sein soll, mit eingeblendet im Schaltplan. Interessant, dass das überhaupt geht. In C heißt so was Code obfuscation ;-)
Was Du zeigst sieht nach einem LTSpice Schaltplan aus. Wenn Du das asc hochlädst, könnte man sich das mal näher ansehen. Auf den ersten Blick fällt auf -U3 ist überflüssig und kann allein durch anders dimensionierten Widerstandsteiler ersetzt werden -Strom- und und Spannungsreglern sind offenbar auf kleinsten statischen Regelfehler hin entworfen, d.h. mit sehr hohen Regelverstärkungen. Dabei sind keinerlei Frequenzgangkorrekturen zu sehen, hier fehlt eine eingehende Stabilitätbetrachtung. Da kann Spice durchaus hilfreich sein.
Es ist Freitag, endlich mal wieder ein Labornetzteil. Hatten wir ja lange nicht mehr. Warum haben sich eigentlich Gerhard O. und seine Mithelfer die Mühe gemacht, ein komplett ausgearbeitetes (sogar MCU ergänzbares) LNG hier ins Forum zu stellen, wenn sowas Grottiges wie oben hier auftaucht? scnr.
USoll sollte man nicht auf Masse beziehen, wenn dazwischen noch ein Strommesswiderstand kommt.
Mark Space schrieb: > Wenn Du das asc hochlädst, könnte man sich das mal näher ansehen. Ist oben angehangen. MaWin schrieb: > Was soll in deiner Schaltung U3 ? Zumal mit C6 100nF ausgebremst. > Du hast jetzt immerhin C5, allerdings fehlt so einer beim Stromregler. Das stimmt, ist mir leider nicht aufgefallen. Danke! U3 werde ich ersetzen. Kannst du mri sagen, warum der 100nF ausbremst? Wo genau fehlt beim Stromregler ein "C5"? Sprichst du vom Spice oder KiCad? Mark Space schrieb: > -Strom- und und Spannungsreglern sind offenbar auf kleinsten statischen > Regelfehler hin entworfen, d.h. mit sehr hohen Regelverstärkungen. > Dabei sind keinerlei Frequenzgangkorrekturen zu sehen, hier fehlt eine > eingehende Stabilitätbetrachtung. Da kann Spice durchaus hilfreich sein. Habe ich getan. Lauft sehr gut. Würde mich freuen, wenn du dir das mal anguckst und berichtest.
Andrew Taylor schrieb: > Es ist Freitag, endlich mal wieder ein Labornetzteil. Hatten wir > ja lange nicht mehr. > > Warum haben sich eigentlich Gerhard O. und seine Mithelfer die Mühe > gemacht, ein komplett ausgearbeitetes (sogar MCU ergänzbares) LNG hier > ins Forum zu stellen, > wenn sowas Grottiges wie oben hier auftaucht? > > scnr. Wo findet man denn das schöne Stück ;)?
Christian S. schrieb: > Wo genau fehlt beim Stromregler ein "C5"? > Sprichst du vom Spice oder KiCad? Du hast im Kindercad einen C5 am Spannungsregler-OpAmp. Wo genau der Stromregler-OpAmp ist, finde ich in dem unübersichtlichen Schaltplan mit Namenssuchspiel nicht, da du in dem unübersichtlichen Hingeschmiere zu faul bist, die Leitungen dort hin zu ziehen, wo sie hinführen, sondern glaubst, man würde für jeden Kontakt den ganzen Schaltplan nach dem erneuten Auftreten desselben Namens durchsuchen. Labels sind für den Übergang von einem Blatt auf ein anderes, und werden auch da möglichst übersichtlich zusammengefasst (ein Block am rechten Rand steht Blatt 4 dran und alle Kontakte in derselben Reihenfolge untereinander wie dann auf Blatt 4 am linken Rand, oder so). Im Spice-Schaltung fehlt er jedenfalls am Stromregel-OpAmp, ebenso wie dort am Spannungsregel-OpAmp. >> eingehende Stabilitätbetrachtung. Da kann Spice durchaus hilfreich sein. > Habe ich getan. Lauft sehr gut. Wahrscheinlich nur mit ohmscher Last. Versuche mal Elkos und Spulen in der Last.
MaWin schrieb: > Wahrscheinlich nur mit ohmscher Last. Versuche mal Elkos und Spulen in > der Last. Nein, sowohl mit Elko mit Spule, nur Spule und nur Elko klappt alles.
Damit das Thema irgendwann mal ein Ende hat, entwickeln wir gemeinsam ein AVR gesteuertes NT Eckdaten : Spannung : 0 - 40V Strom : 0-10A Dauerkurzschlussfest Spannung und Stromwerte über Tastenfeld Display.. Ich tippe auf etwa 3000 Postings...Fazit : wird nie funzen..
Christian S. schrieb: > Nein, sowohl mit Elko mit Spule, nur Spule und nur Elko klappt alles. Bei mir schwingt's schon mit deinem Origial-ASC, und auf Laständerung reagiert es träge.
MaWin schrieb: > Bei mir schwingt's schon mit deinem Origial-ASC, > und auf Laständerung reagiert es träge. Das kann ich bestätigen. Sowohl im realen Aufbau als auch in der simu verhält sich das so. Das "Warum" ist ja hier im Detail erläutert, aber wer liest das schon und lernt daraus? : Beitrag "Nachbausicheres Klein Labornetzgeraet"
Thomas der Bastler schrieb: > Ich tippe auf etwa 3000 Postings...Fazit : wird nie funzen.. Gibt es schon. Du musst halt selbstständig passende Transistoren für 10 A und 40 V aussuchen und ein paar Widerstände ändern. Marian B. schrieb: > In den Handbüchern der meisten HP-Tisch-LNGs der letzten ~50 Jahre. In > besagtem Funkschau-Artikel (mit ein paar kleinen Macken). Oder hier: > Beitrag "Re: Labornetzgerät als Projekt" > > Gerhard hat auch mal sein sehr schön gebautes LNG separat vorgestellt: > Beitrag "Nachbausicheres Klein Labornetzgeraet"
Ich selber habe genügend und gute NTs also brauche nix vom Forum...weil erfahrungsgemäß eine Netzteilfrage hier führt zu unendlichen Diskussionen.
Thomas der Bastler schrieb: > Damit das Thema irgendwann mal ein Ende hat, entwickeln wir gemeinsam > ein AVR gesteuertes NT Das ist doch langweilig. Wie wärs denn mit einem NT gesteuerten AVR? :-)
MaWin schrieb: > Bei mir schwingt's schon mit deinem Origial-ASC, > und auf Laständerung reagiert es träge. Mit welchen Einstellungen testest du genau? Ich kann das Schaltbild zwar grob erkennen, aber nicht die Settings. Würde das gerne bei mir reproduzieren und versuchen die Schaltung stabil zu bekommen.
Christian S. schrieb: > Mit welchen Einstellungen testest du genau? Nur dein ASC geladen, keine Einstellung geändert.
Mikrokontroller sind langsam bezogen auf den Regelkreis von Strom und Spannung. Deshalb sollte man bei einem Mikrokontroller gesteuertem Netzteil Vorgaben für Strom und Spannung immer Massebezogen machen. Am einfachsten geht dass wenn man nicht wie hier dem Strom in der Lowside misst sondern in der Highside ;)
Ich schmeiße hier mal mein Netzteil mit in die Runde: http://avrs-at-leipzig.de/dokuwiki/projekte/labornetzteil alles fertig und über Jahre weiterentwickelt.
MaWin schrieb: > Christian S. schrieb: >> Mit welchen Einstellungen testest du genau? > > Nur dein ASC geladen, keine Einstellung geändert. Ich meine deine Settings für die Last.
- 1 V Overshoot beim Aktivieren vom Ausgang http://avrs-at-leipzig.de/dokuwiki/_media/projekte/labornetzteil/einschalten.jpg?w=250 - Den Schaltungsteil mit dem Power-On-Delay finde ich persönlich suboptimal (der Regler soll sich ohne externe Intervention sauber verhalten beim An/Ausschalten) - 5 mV Restwelligkeit ist hoch für ein lineares Netzteil
Christian S. schrieb: > Ich meine deine Settings für die Last. Eine V(oltage Quelle) schaltet nach 5ms von 0 auf 10V und damit das Gate eines MOSFETs der zu deinen 10 Ohm weitere 10 Ohm parallel schaltet.
Da brauch man nix zeigen, die entsprechenden Schaltungen wurden in diesem Forum etliche male behandelt und bereits in diesem Thread weiter oben verlinkt.
@Ronny Die erste Regel in diesem Forum: Tu Niemand Gutes, dann geschieht Dir nichts Böses. Soll heißen: Veröffentliche hier keine Schaltungsvorschläge, es lohnt die Mühe nicht. Sie werden zerrissen, weil JEDER glaubt, es besser als der Andere zu können.
Ratgeber schrieb: > Veröffentliche hier keine Schaltungsvorschläge, es lohnt > die Mühe nicht. Sie werden zerrissen, weil JEDER glaubt, es besser als > der Andere zu können. Genau so ist es..und wenn doch nicht weiter wäre, dann "ist die Küchenplatte" krum.. Haufen möchtegerne besser wisser..Maulhelden und Neider..
War ja klar, dass es Thomas und die anonymen Anti-µC.net-Apologeten auf den Plan ruft, wenn jemand irgendwo kaum ne handvoll sachliche Kritikpunkte an einem Projekt schreibt. Kritik, geht ja gar nicht. Wie im Kindergarten...
Marian B. schrieb: > - 1 V Overshoot beim Aktivieren vom Ausgang > http://avrs-at-leipzig.de/dokuwiki/_media/projekte/labornetzteil/einschalten.jpg?w=250 > - Den Schaltungsteil mit dem Power-On-Delay finde ich persönlich > suboptimal (der Regler soll sich ohne externe Intervention sauber > verhalten beim An/Ausschalten) > - 5 mV Restwelligkeit ist hoch für ein lineares Netzteil 1V overshoot wäre schon viel, das ist wahr aber Power-on-Delay ist jetzt nicht so ungewöhnlich und 5 mV Vss ist sogar recht gut, auch für ein linears Netzteil. Das Vrms dürfte da deutlich unter 0.5 mV liegen.
Bitte melde dich an um einen Beitrag zu schreiben. Anmeldung ist kostenlos und dauert nur eine Minute.
Bestehender Account
Schon ein Account bei Google/GoogleMail? Keine Anmeldung erforderlich!
Mit Google-Account einloggen
Mit Google-Account einloggen
Noch kein Account? Hier anmelden.

