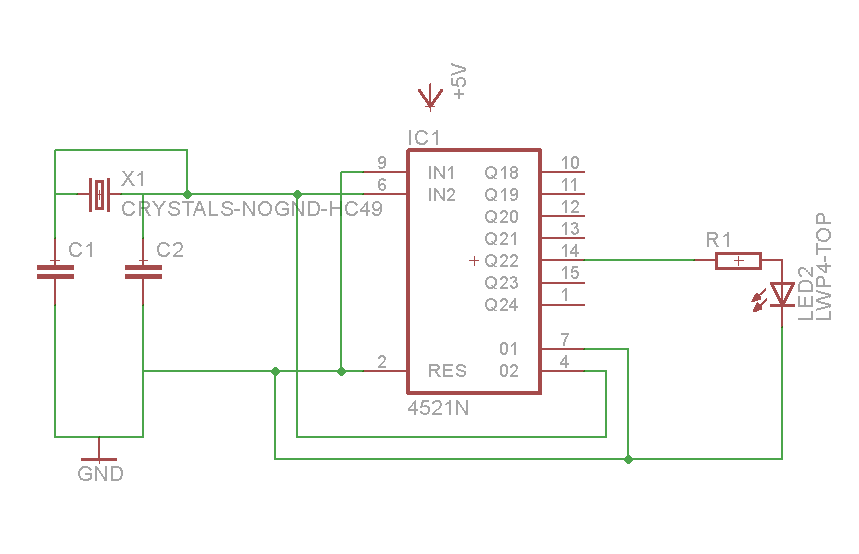
Hallo Ich bin ein ziemlicher Neuling und habe mir zum Einstieg ein Uhrenprojekt rausgesucht. Jedoch funktioniert das ganze leider bisher nur wenn ich den Sekundentakt per Taster vorgebe. Hat vielleicht jemand eine Idee was ich am quarz falsch angeschlossen habe? Bisher leuchtet die LED entweder dauerhaft oder gar nicht. C1 und C2 haben eine Kapazität von 22pF Habe auch schon diese Schaltung ausprobiert: http://www.jb-electronics.de/html/elektronik/digital/d_takt2.htm jedoch ist nur der IC sehr heiß geworden und die LED hat dauerhaft gebrannt. grüße Julien
Danke. Ich habs grad nochmal ähnlich der Schaltung im Link versucht nur mit 2 parallel geschaltenen Kondensatoren auf einer Seite und jetzt läufts.
Bitte melde dich an um einen Beitrag zu schreiben. Anmeldung ist kostenlos und dauert nur eine Minute.
Bestehender Account
Schon ein Account bei Google/GoogleMail? Keine Anmeldung erforderlich!
Mit Google-Account einloggen
Mit Google-Account einloggen
Noch kein Account? Hier anmelden.
