Hallo hab versucht mit ner kleinen Gegentakt Stufe (quasi als Inverter)zwei LEDs abwechselns anzusteuern! die Widerstände sind gross genug, das nur immer Eine an ist! nun zu meinem Prob: irgendwie produziert das ganze n Kurzschluss, denk mal es gibt n Punkt, wo beide FETs gleichzeitig an sind! wegen den Fets is mir das ja egal (können mehr als genug ab, aber meine Betriebsspng geht dabei runter und dann hat der ATtiny 13 kein Bock mehr weiter zu machen!! hat vielleicht jemand ne idee wie ich das noch lösen kann? die ports vom tiny sind alle voll!
Hi, das liegt daran, dass die Ein- und Ausschaltzeit der Mosfets unterschiedlich lang ist. (siehe Datenblätter) beim umschalten sind dann für kurze zeit beide leitend. cu
hier in dieser Schaltung kann aber nicht viel passieren, die MOSFETs sind irgendwie falsch rum drinn? Kann das sein - oder ist schon wieder soo spät? Du könntest die 100Ohm größer machen (470 Ohm) und jeweils eine Diode in Sperrrichtung darüber löten.(Immer die Betrachtungsweise der Polarität beachten) So schalten die MOSFETs nicht sehr schnell ein, aber sehr schnell wieder aus. Deine gewünschte Totzeit wäre erstmal hergestellt. Ist zwar Murks - geht aber erstmal. Kommt allerdings auch sehr auf die geforderte Frequenz an. Ich habe damit vergangene Woche wieder rumexperimentiert und bin dann doch bei IR2184 und 2x N-Kanal gelandet, obwohl ich P-Kanal irgentwie logischer finde. Was sind das bei Dir im Ausgang für Dioden? Optokoppler? Sollen die beide leuchten und vom jeweiligen Transistor kurzgeschlossen werden? VlG AxelR.
klingt ja schon mal interessant, kannst das vielleicht etwas näher erläutern?das am ausgang sind leuchtdioden warscheinlich wird auch nur eine der beiden bestückt. is halt nur für den fall, das sie gegen null oder +Ub geschalten werden muss!
einfach nen Widerstand direkt nach den 5V reinmachen dann wird deine Betriebsspannung nicht mehr so starkt belastet.
Prinzipschaltung im Anhang. Erklären kann ich dazu nicht viel, leider. Musst Du nochmal genauer fragen, was Du wissen willst VlG AxelR.
Wenn immer nur eine LED leuchten soll, dann spar dir doch den ganzen Transistor Kram: - Led 1 mit Widerstand gegen Plus, in Reihe noch eine normale Diode gegen Masse. - Anode Led 2 an Anode von Led 1. Kathode an Portpin. - Wenn Portpin auf Low, leuchtet Led 2. Led1 kann nicht leuchten, weil ihr die ausreichende Spannung fehlt. Wenn Portpin offen oder High, dann leuchtet Led1
das hört sich schon nicht schlecht an, aber mal angenommen, die LEDs sind Luxeons und brauchen 350mA dann wirds eng.
abgesehen davon, dass in beiden fet-schaltungen die transistoren
teilweise verkehrt herum eingebaut waren sehen sie schon gut aus.
das mit dem kurzschluss in der ersten schaltung kommt durch die
Drain/Source Schutzdiode. (der P-kanal in der ersten schaltung ist
verkehrt herum. wenn der n-kanal leitet, dann fließt durch die diode
des oberen ein kurzschluß-strom der nur durch den forward-drop und das
rdson beschränkt wird.
in der unteren schaltung sind beide fets verkehrt rum drin, dann ist
derkurzschluss immer da...
winfrieds vorschlag ist der einfachste: die zwei dioden mit den
widerständen in reihe schalten und dann in der mitte den port-pin:
__ __
(+) ---|___|--|>|--+--|>|--|___|--- (-)
|
(port-pin)
dann leuchtet nur die linke, wenn port high und nur die rechte, wenn
port low, der port muss natürlich den strom für die diode liefern
können
der p-kanal muss aber so rum drin sein sonst macht der nicht auf bei null volt nicht auf(und bei 5 wieder zu) spg unterschied an Gate und source Ugs
1. auch wenn es nicht immer hochdeutsche sätze sein sollten, aber es hilft beim verständnis der anderen, wenn man sich das was man schrieb noch mal durchließt 2. in der anordnung wie es im bild zu sehen ist, dann ist drain auf 5v und source wird über die diode daneben auf (5v - drop spannung der diode)gezogen (ca. 4v) dann ist klar, dass der mosfet dann noch schaltet 3. wenn du 2. nicht akzeptierst, dann nimm mal nur den p-kanal und die untere led ersetzt du durch einen widerstand (10k oder ähnlich) dann miss mal den strom durch den widerstand. 4. es ist hilfreich, wenn man mit konkreten angaben über die typen der mosfets beginnt - dann kann besser geholfen werden.
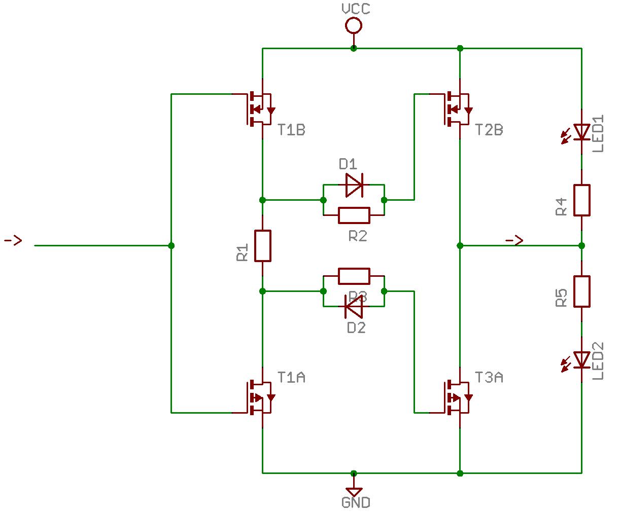
@Winfried >.. in der unteren schaltung sind beide fets verkehrt rum drin, dann ist derkurzschluss immer da... >.. au ja, da habe ich wiedermal P- und N-Kanal verwechselt. Die müssen natürlich getauscht werden -beide- Hier nochmal eine funktionsfähige Schaltung im Anhang. Die LUXEON LED nur mit Vorwiderständen zu betreiben, ist ziemlich riskant, das nur am Rande. Dazu sind die Dinger (noch) zu teuer.
Die Schaltung setzt voraus, das BEIDE Betriebspannungen gleich groß sind und mit sicherheit ausreichen, die MOSFETS voll durchzusteuern. Ob 5V da immer ausreichend sind, weiss ich nicht. Das hängt von den verwendeten Mosfets ab. Wenn deine LED Spannung größer als die vom uC ist, funktioniert die Schaltung natürlich nicht. Dann musst Du noch einen NPN davorsetzen... Sorry für den Schnitzer im ersten Schaltungsvorschlag, sollte eigentlich nicht passieren - wenigstens einer, der es gesehen hat.
(am besten erkennt man das an den dioden-pfeilen) schutzdiode immer in sperr-richtung und bei n-kanal geht der andere pfeil rein und wenn man es sich gar nicht merken kann, dann einfach bei einem hersteller ein datenblatt ziehen (www.irf.com, www.vishay.com, www.fairchildsemi.com, ...) dann ist es zu gut wie ausgeschlossen, das man die dann verkehrt drin hat
>.. und bei n-kanal geht der andere pfeil rein >.. Ja nee, schon klar! beim NPN Bipolar Transistor geht der Pfeil raus. Daher verwechsele ich das hin und wieder. Auf die Dioden habe ich nu garnicht geachtet. In Sperrrichtung, klar! Danke nochmal für den Hinweis.
Hm, also der P-Kanal is´n irlml 6402 und der N-Kanal ein irlml 2502 beides logic level hexfets. die betriebsspannungen für µC und Leds sind gleich: 5V !! Mit nur einem (entweder n oder p-kanal) bestückt laufen beide Varianten sehr gut! Die schaltung soll eigentlich nur dafür sein, das es egal is, wie ich die led anschliesse, nach 5V oder 0V ziehen oder halt auch zwei gleichzeitig! also bis jetzt hat ich noch kein stress mit µc => PWM => powerMosFet => led mit vorwiderstand! also noch is keine verreckt! und sorry nochmal, aber so ne "sinnvollen Sätze entstehen, wenn man gleichzeitig noch n paar andere Sachen im kopf hat und macht! gelobe Besserung ;-)
Ja die Transistoren sind sehr gut dafür geeignet, hatte ich bis vor kurzem auch in Verwendung.(Modellbau) getestet habe ich gepostete Schaltung vergangene Woche mit SI4562, mit SI5404(n-Kanal) und mit SI5475(p-Kanal) und mit SI5515(dual np-Kanal). Nur bei sehr hohen Frequenzen und Belastung durch einen resonanten Reihenschwingkreis (1.2Ampere bei 1.2Mhz)schlägt die "unorthodoxe" Schaltung mit Ihren Eigenschaften durch(Totzeit reicht nicht, schleichender Übergang bei Einschalten der Transistoren). Dann wirds auch etwas warm alles. Aber alles, was unter 50Khz liegt, geht ok.
Ich verstehe den Sinn der Frage nicht ! Falls es normale LEDs sind dann legt man diese an einen PIN und eine gegen Vcc die andere gegen GND. Der Pin kann LOW,HIGH und HIGH-Z geschaltet werden. Ergo, LED A on, LED B on und bei HighZ beide off. Sollten es aber Highpower LEDs sein dann ist es fragwürdig diese 5 Euro LEDs mit einem Pin ansteuern zu wollen statt mit 2 Pins und 50 Cent für einen Controller mehr zu investieren.Dann benötigt man nur noch 2 Pins und 2 normale N-Channel MOSFETs statt einem aufwendigem Brückentreiber. Gruß Hagen
> und bei HighZ beide off.
Aber auch nur wenn die Summe beider Flussspannungen größer als
Versorgungsspannung ist, sonst funzeln beide vor sich hin.
Dieter
Wie oben bereits kurz angerissen: ICH würde niemals eine LUXEON, zumal dann, wenn ich diese von meinem Taschengeld bezahlen müsste, einfach so mit einem Vorwiderstand an 5Volt betreiben. Da gehört ein vernünftiger Treiberschaltkreis davor, der im Einschaltmoment den Strom langsam hochregelt und auch noch so kleine Spitzen auf der Betriebsspannung sicher abfängt btw. eine aktive Stromregelung vornimmt. Aber das muss jeder selber wissen.
@Axel: Kann deine Besorgnis bei Luxeon nicht nachvollziehen. Wenn man tatsächlich 5 V stabilisierte Spannung hat, dann gibt es doch überhaupt keine Probleme mit einem Widerstand. Irgendwelche kurzen Spikes zerschießen sicherlich einen Prozessor schneller als eine Luxeon. Luxeons sind doch nun keine empfindlichen Bauteile. Um so eine LED zu zerstören musst du schon einige Amper für ein paar Millisekunden fließen lassen. Solche energiereichen Spikes haben aber eh nichts auf einer 5V Versorgung zu suchen. Also nur weil die Dinger teuer sind, sind die nicht gleichzeitig empfindlich. Zumindest ist das meine Erfahrung. Man muss natürlich schon schauen, dass der Strom nie dauerhaft zu hoch wird, z.B. weil man für 20 Grad dimensioniert hat, dann aber die Umgebungstemperatur auf 80 Grad ansteigt und damit die Flußspannung sinkt.
Bitte melde dich an um einen Beitrag zu schreiben. Anmeldung ist kostenlos und dauert nur eine Minute.
Bestehender Account
Schon ein Account bei Google/GoogleMail? Keine Anmeldung erforderlich!
Mit Google-Account einloggen
Mit Google-Account einloggen
Noch kein Account? Hier anmelden.


