Hallo, in den letzten Jahren habe ich schon gelegentlich hier Hilfe bekommen, und ich danke dafür. Diesesmal habe ich aktuell keinen Punkt an dem ich verzweifle, ich habe nur keinen Elektroniker in meinem direkten Umfeld den ich mal fragen könnte ob ich auf dem richtigen Weg bin, deshalb stelle ich hier mal ein Foto von meinem aktuellen Testaufbau...
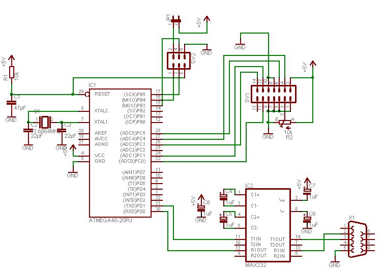
...und den Schaltplan ein. Die serielle Schnittstelle, das LCD-Display (im 6-bit-Betrieb), der TSOP1738 und eine 2-Farb-LED(beide auf dem Steckbrett) funktionieren. Vieleicht gibt es aber ganz elementare Fehler, die ich gemacht habe, die ein alter Hase auf den ersten Blick sieht. (es fehlen denke ich zwei Kondensatoren eine kleine tantalperle(1uF?) am MC und ein ELKO an der Eingangsspannung. (kommt direkt von einem Schaltnetzteil(evtl 470uF?) in diesem Sinne... Dirk
wenn ich richtig liege, so mußt du auch avcc und agnd an die versorfungsspannung bzw an den ground legen....
Ok, ich könnte auch etwas konretere Fragen stellen. 1.) Sind besagte Kondensatoren im Einzelnen notwendig? 1a.) ...und die oben angegebenen Dimensionen richtig? 2.) Wenn ich daraus eine belichtete Platine machen will, sollte man dann noch was Ändern. 3.) Der Ausgang von dem TSOP1738 ist direkt mit dem Eingangsport des AVR verbunden. Muß da noch ein Pull-Up-Widerstand hin? servus dirk
@KoF: Danke daß du AVCC und AGND erwähnst. Die nächste Erweiterung, die ich mir vorgestellt habe wäre den ADC zu verwenden. Ich bin etwas unschlüssig, ob der vielen möglichkeiten, wie in dem Fall die AREF zu beschalten ist. Direkt an VCC, mit einem LC-Netzwerk(?), interne Referenzspannung, oder ein IC mit einer Spannungsreferenz(?), welche zusätzlichen Maßnahmen um Störungen zu vermeiden? Dirk
AVCC muss beschalten sein wenn PortC verwendet wird, nicht nur für den ADC
Wenn SV1 der LCD ist, dann fehlt da noch eine Leitung (Pin13) AGND auch auf Masse legen. Gruss Jadeclaw.
mal ne Frage zum Reset Pin: MUSS ich da den Kondensator zuschalten oder reicht da der Widerstand 10k ??
Widerstand reicht, wenn das Ganze in sehr stark mit Störungen verseuchter Umgebung betrieben wird, würde ich noch 100nF Keramisch vom Reset gegen Masse legen. 47µF sind nicht notwendig. Gruss Jadeclaw.
Verbindung zwischen PC2 am AVR und Pin 13 am SV1 trage ich im Schaltplan nach. AGND werde ich auf Masse legen. Dirk
Hallo Hubert, Nur der 100n nach GND, oder AREF direkt an VCC? Dirk
Nochmal zum Verständnis: Ist daß dann nur zur 'Entsörung' des Prozessors, wenn ich keinen ADC benutze, oder reichts das schon um den ADC benutzen zu können? Der AREF hat doch dann gar kein 'Potential' und ist nur ein bisschen geglättet, zwischen AREF und Masse kann doch aber trotzdem eine beliebige Potentialdifferenz herrschen, oder nicht? dirk
Für die interne Referenz ist der Kondensator notwendig, wenn man eine externe verwendet schadet er nicht.
*) C6 und C7 sind (glaube ich zumindestens) falsch gepolt eingebaut *) Bei X1 würde ich #2 und #3 auskreuzen; Eine 9-polige Buchse deutet auf eine "gerade" Verbindung, bei deiner Belegung müssen #" und #3 ausgekreuzt werden *) den 6-poligen ISP Stecker würde ich durch einen 10-poligen mit Kragen ersetzen. 1. verpolungssicher und 2. billiger und verfügbarer Grüße leo9
Bitte melde dich an um einen Beitrag zu schreiben. Anmeldung ist kostenlos und dauert nur eine Minute.
Bestehender Account
Schon ein Account bei Google/GoogleMail? Keine Anmeldung erforderlich!
Mit Google-Account einloggen
Mit Google-Account einloggen
Noch kein Account? Hier anmelden.

