Hallo, vielleicht kann mir jemand weiterhelfen. Bin auf der Suche nach einem relativ günstigen Neigungssensor, der jedoch für Querbeschleunigung immun sein soll. Habe hier schon gesucht, bin aber nicht richtig fündig geworden. Danke im Vorraus.
Laut Unterlagen ist das ein Beschleunigungssensor. Das Aufintegrieren der Beschleunigungssignals für die Berechnung der Neigung wollte ich jedoch vermeiden.
Servus, was willst du denn machen?? Beschleunigungssensor zur Neigungsmessung ist ja nicht gegeüber Querbeschleunigungs imum (ich hoffe ich verstehe dasselbe unter Querbeschleunigungs wie du), ansonsten könnte man auch ohne integration mit Beschleunigungssensoren Neigungen messen. Wenn die Messung inertial sein muss brauchst du vermutlich einen Drehratesensor - und den müsste man integrieren - 2.Prolem Fehler werden mitintegriert und führen dazu, dass die Messung nur kurzzeitstail ist!! mfg Christian
Hi Hubert, da der ADXL05 nur in einer Richtung beschleunigungs-empfindlich ist, ist die Sensorneigung gegenüber der horizontalen im stationären Zustand durchaus messbar: man muß nur den Proportionalitätsfaktor zwischen der Beschleunigung g (m/s²) und der Neigung p (%) ermitteln und diesen dann mit einen geeigneten Verstärker einstellen. Angenähert rechnet man mit α ≈ p/100 (α= Neigungswinkel; p/100= Neigung in %). Mit zunehmender Neigung tritt ein kleiner Fehler auf: bei p=10% etwa 0,5% und bei p=20% etwa 2%. Je nach Anwendung, bestimmt ohne großer Bedeutung. Ein Problem könnte der relativ große Temperaturdrift des ADXL05 sein (ca. 1 mV/K) der aber durch den integrierten Temepratursensor leicht zu bewältigen ist. Alles zusammen würde dann aus den ADXL05, zwei Opamps, n paar Widerstände, Trimmpoti und ein DVM bestehen. Einfacher gehts wohl kaum. bis
Hi Hubert, da ist was schief gelaufen: soll heißen "...rechnet man mit alfa ungefähr p/100 (alfa=Neigungswinkel,...) bis
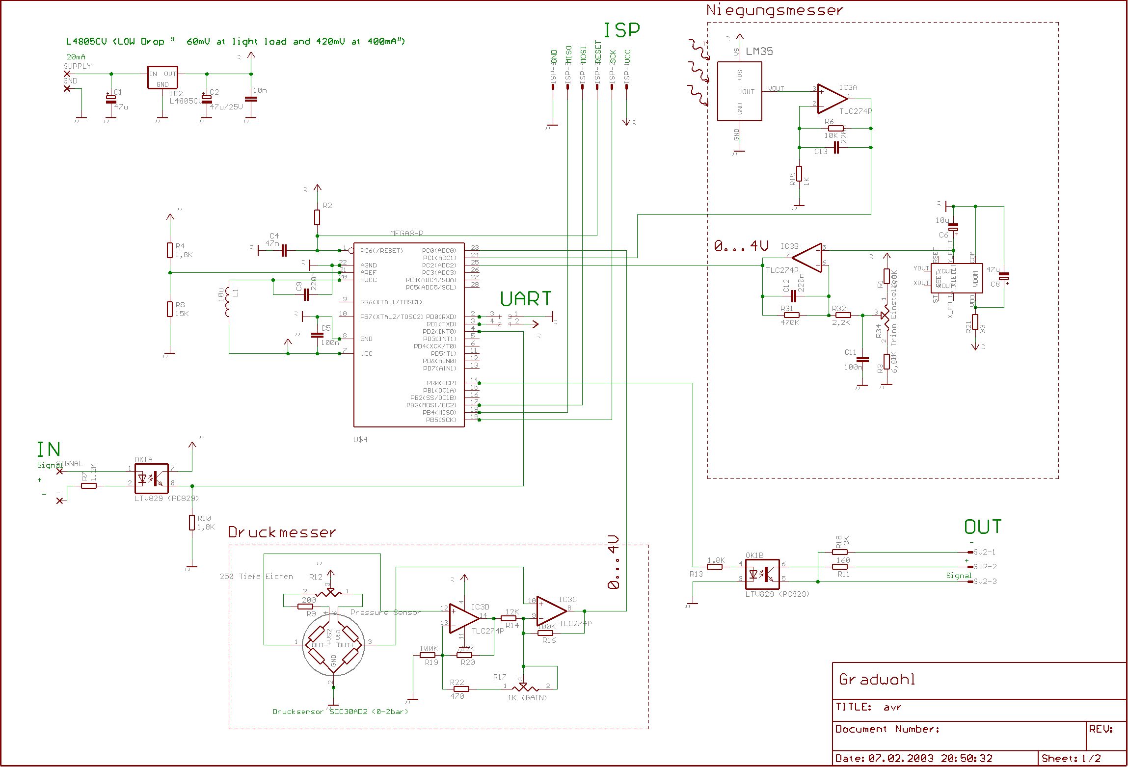
Hallo Hubert, Weil Du ja einen günstigen Sensor suchst: den ADXL... kann man als "Freie Sample" bei Analog Devices bestellen. Der ADXL202E(±1g, zwei Achsen...) ist genauso wie der ADXL05 (±5g, eine Achse..) ein Beschläunigungssesor. Ich benutze den ADXL202E zur Neigungsmessung in meinem Modell-Uboot. Mit Hilfe eines externen Temperatursensors (LM35 6Euro) wird der Temperaturdrift aufgehoben. Schaltung Siehe Anhang. Oder hier http://ngrad.bei.t-online.de/microkontroller.htm Integrieren muss ich bei meiner Schaltung nicht. Man erhält eine Spannung von 0..4V für zB -30°..+30°, welche an dem AD-Wandler gegeben wird... Gruss Zoltan
Hallo zusammen, hier eine kurze Beschreibung der Anwendung: Auf einem Traktor sind zwei Mähwerke für das Mulchen von Gras montiert. Eines vorne, eines hinten. Die Mähköpfe selber sind über mit 2 Armen/3Gelenke - wie bei einem Löffelbagger - am Traktor verbunden. Der Mähkopf sollte durch eine selbständige Regelung bei Betätigung der Arme zum herbeiziehen des Mähkopfes in der vorher durch die Hydraulik eingestellten Neigung gehalten werden. Die Hydraulik wird durch Proportionalventile angesteuert. Meine Vorstellung dabei wäre, auf dem Mähkopf einen Neigungssensor montieren und das Signal mit einer AVR auswerten und das Proportionalventile dementsprechend stellen, sodas die Neigung nachgeführt wird. Bin bei meiner Recherche auf den Sensor http://www.hy-line.de/sensor/frames/frame_anwendungen.html gekommen. Was haltet ihr davon?
Hallo Herr Papst, eine ähnliche Konstruktion habe ich für den Frontlader eines 70 PS Schleppers entworfen. An dem Frontlader ist ein Messerbalken zum Heckenschneiden montiert worden (mit Ölmotor Antrieb bis 5m Höhe). Mein erster Entwurf (mit Dehnungsmeßstreifen in Brückenschaltung) erfüllt folgende Bedingungen: Nach Vorgabe des Auslegerwinkels stellt sich eine Brückenspannung ein die durch Nachregelung des Hydraulikzylinders gehalten wird. Bei zu großen Abweichungen wird aus Sicherheitsgründen (mechanische Zerstörung des Schneidwerkes) nachgelassen. Das Brückensignal entsprechend gefiltert, wird den Hydraulikzylindern (Schwinge) bei Straßen- Feldwegfahrt zugeführt und dämpft so effektiv die Schwingneigung des ganzen Schleppers, so daß ein wesentlich höheres Tempo möglich ist. Des weiteren wird die Frontladerschaufel als "Elektronisches" Paralellogramm geregelt wobei NUN auch das Auf- und Abfahren von einer Rampe ausgeregelt werden kann. Die Schaufel wird immer in der selben Position gehalten und eine Schwingungsunterdrückung ist ebenfalls möglich. Über die DMS Brücke und einem zusätzlichen Neigungssensor währe sogar (durch Berechnung mit den Schlepperdaten und der vorhandenen Schaufellast) eine Sicherheits- Gegensteuerung des Fronladers gegen Umkippen des Schleppers möglich. Es sollte mehr solcher Themen im Forum geben! MfG Manfred Glahe
Hallo, das hört sich interessant an. Jedoch kann ich nicht ganz nachvollziehen, wie du mit einem DMS die Neigung bestimmst - oder hab ich hier was falsch verstanden. Mit DMS kann man Dehnungen messen - richtig an einem "dehnbaren" Körper angebracht - die Kraft, die auf den Körper wirkt durch Rückrechnung mit E-Modul.
Hallo, das ist richtig und deshalb ist die Auslenkung des Balkens aus der Senkrechten mit einer größeren "Verbiegung" am Fußpunkt des Balkens zu messen. Nahe der Senkrechten ist allerdings eine geringe Auflösung zu verzeichnen. Wenn man allerdings nur den Winkel konstant hält steht folgendas Problem an: Angenommen der Schlepper fährt durch eine Senke mit einer Seite. Die Winkelkompensation gleicht das sofort aus. Wenn aber der Schneidwerksbalken gerade unter einem Ast hängt würde das System sich selbst zerstören (es ist ein sehr langer Hebelarm vorhanden). Beide Komponenten einzeln messen und verarbeiten währe natürlich wesentlich effektiver. MfG Manfred Glahe
Hallo Manfred, mich würde interessieren, was du für einen DMS verwendet hast und wie du ihn angebracht hast. Brauche für eine andere Sache auch ein DMS und bin für Hilfe bezügl. Auswahl und Anbringung dankbar. mfg Hubert
Hallo Hubert, die DMS waren Reste aus einer Entwicklung für isometrisches und und isotones Messen von Heuschrecken Beinkräften. Der Hersteller war Hottinger und Boldwin. Ich versuche mal meine alten Unterlagen zu durchstöbern und gebe dann den genauen Type an (es ist aber damit zu rechnen,daß dieser alte Type ca. 15 Jahre nicht mehr zu bekommen ist). Wesentlich ist bei der Verwendung von DMS Meßstreifen der verwendete Kleber und die exacte Verarbeitungsweise, das ist je nach Genauigkeitsanforderung keinesfalls trivial. Als Vollbrücke ausgeführt und auf eine 0.4mm dicke, 5,2mm breite und 40mm lange Stahlblattfeder aufgeklebte Version erreicht man (damals mit einem Chopperverstärker) schon eine recht gute Meßgenauigkeit der Neigung bzw. der Anweichung aus der Senkrechten. Und dies allein auf Grund der Schwerkraftwirkung auf die doch sehr kompakte und stabile Stahlfeder. MfG Manfred Glahe
Hallo Hubert,
ich habe leider keine Unterlagen mehr finden können über den genauen
Type (war noch vor Einführung des CAD Systemes). Aber bei HBM gibt es
auf der HP eine exellente Anleitung zur Auswahl und Anwendung solcher
Meßstreifen ("Worauf man bei der Dehnungsmessung achten muß".
Deine Anforderung an einen Neigungssensor ohne Querbeschleunigung ließe
sich auch mit der geschilderten Anordnung für die Beinkraftmessung
erreichen. Vorraussetzung ist allerdings das keine größeren
Beschleunigungskräfte in Messrichtung auftreten. Die Nichtliniarität
über den Meßbereich (Abweichung von der Senkrechten) kann durch
Kalibrieren herrausgerechnet werden.
MfG Manfred Glahe
Hallo Manfred, vorerst besten Dank für dein Bemühen. Habe mir einen Senor von "The Fredericks Company" zu finden unter: http://www.hy-line.de/sensor/frames/frame_anwendungen.html weiter mit Neigung / Dual-Axis Neigungssensor bestellt. Was hälst du von diesen Sensor??? Den was ich bekomme hat eine Trägheit von 1-2Sek bei einer Neigung von 63% des Endausschlages. Also für meine Anwendung träge genug und nicht auf jeden kleinen Stoß zu reagieren. mfg Hubert
Hallo Hubert, der Sensor ist ein erheblicher Fortschritt gegenüber den Methoden von vor 15 Jahren. Größere Neigungswinkel ließen sich über die Anbringung am Übersetzungsgestänge mit geringerer Neigungsvariation erreichen (bei dieser Auflösung und Reproduzierbarkeit ist das kein Problem). Arbeitest Du an dem Projekt beruflich oder privat? Was kostet dieser Sensor, Du hast ihn ja bestellt? Ich werde mir möglicherweise auch einen klaufen zum Ausprobieren wenn er nicht zu teuer ist. MfG Manfred Glahe
Hallo, den Sensor brauche ich privat für die Neigungsnachführung auf dem Mäher. der Sensor kostet 32€. Ab größerer Stückzahl gibt auch ordentlich Rabatt. Kostenlose Muster hab ich keins bekommen. mfg Hubert Papst
Hallo, habe jetzt den Neigungssenor getestet. Funktioniert soweit. Habe jedoch festgestellt, wenn man ihn mit einem TTL-Rechteck (400Hz) versorgt und 50% Impuls/Pause dann lädt er sich trotzdem wie eine Batterie auf, soll heißen die beiden Ausgangsignale gehen um ca. 1 Volt zurück. Abhilfe schafft hier eine Entladung nach jeder Messung. D.h. alle Anschlüsse nach 0V schalten. Sollte als Info dienen, wenn jemand so ein Ding verwenden will. mfg Hubert Papst
Hallo Hubert, versuchs doch mal mit einer sinusförmigen Wechselspannung. Vor einigen Jahren gab es mal Feuchtesensoren die sich auch nicht mit einem Rechteck ansteuern ließen (außerdem ist die geringste gerichtete Abweichung vom Umladen additiv). MfG Manfred Glahe
Hallo, soweit funktionierts ja jetzt. Das mit Sinus möchte ich vermeiden, da ich dann zusätzliche Bautteile brauche, usw. Jetzt steuere ich mal die eine Seite mit 5V an und messe, und dann die andere Seite mit 5V und messe. Die Diff. der Messung ergibt die Neigung. Anschließend werden all Pins auf 0V gezogen und somit entladen. Das ganze passiert 400mal pro Sek. Also schnell genug für meine Anwendung. mfg Hubert
Bitte melde dich an um einen Beitrag zu schreiben. Anmeldung ist kostenlos und dauert nur eine Minute.
Bestehender Account
Schon ein Account bei Google/GoogleMail? Keine Anmeldung erforderlich!
Mit Google-Account einloggen
Mit Google-Account einloggen
Noch kein Account? Hier anmelden.
