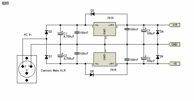
Guten Tag, hab einen Equalizer aufgebaut. Funktioniert auch soweit, habe nun leider Probleme mit der Stromversorgung. Wenn ich die Regler für die einzelenen Frequenzen auf oder zu drehe fängt es an zu rauschen un zwar nicht zu knapp. Regler in der Mitte kein Rauschen. Die Gain Vorstufe ist davon nicht betroffen. Es liegt wohl an der Stromversorgung. Schaltung anbei. wenn ich die 7815 / 7915 gegen 12V tausche rauscht es nicht mehr. Habe jetz noch mein AC Netzteil in Verdacht, habe aber nur Baugleiches nochmal hier mit gleichem Effekt. Simples AC/AC Ding. Kommen wahlweise 18 & 24V AC raus. Bei 15V Reglern gibt die Schaltung +14,6 / - 14,9V raus bei 12V Reglern +11,9 / - 11,7V hängen zwei LEDs als Dauerlast dran. Ganz korrekt ist das also irgendwie auch nicht. An den TL074 sind zusätzlich an den Versorgungspins 100uF und 100nF Kondensatoren. TL074CN Jemand eine Idee? Danke
Poste mal was vom Verstärkerschaltplan. Ansonsten: hast du evtl 7815 erwischt, die mit 100µF am Ausgang nicht klarkommen?
Hi Kevin, hab alles gepostet was ich aufgebaut habe. was soll das heissen "100uF nich klar kommen" ? lg
Ich sehe da einen 3poligen XLR zur Stromversorgung. Ist arg gefährlich (mit AC erst recht) und bei Tontechnikern äusserst ungern gesehen. Die haben schon genug Probleme mit DMX ;) Wenn das dein eigenes Design ist, nimm einen 4poligen XLR, dann besteht keine Verwechslungsgefahr.
An jedem Verstärker 100 µF zum Abblocken ist gut gemeint, aber deutlich zuviel, da geht der Spannungsregler beim Einschalten in die Strombegrenzung. Weg damit! C1 und C2 sind schon mit 100 µF zu groß, 10 µ wären besser.
Zumindest wenn ein Regler am Oberen Rand ist, könnte die Schaltung (der OP zum Ausgang hin) anfangen zu schwingen. Ein Kondensator parallel zu den 4,7 K in der Rückkopplung könnte das helfen. Überlagerte Schingungen sind ggf. als Rauschen wahrnehmbar. Eventuell ist es ein schlechtes (z.B. per ESD geschädigt) Exemplar vom TL074.
Tach, TL074 ausgetauscht... tata Leider fehlerhaftes IC. Da es ansonsten funktioniert hatte bin ich erst jetz auf die Idee gekommen. hab jetz nur noch brummen, aber ich denke das liegt an meiner improvisierten losen Verkabelung. Nach wie vor hab ich aber nur +14,6 / - 14,9V ist das normal? das mit den 100uF hab ich mir gemerkt. Kondensator gegen Schwingung hatte ich schon ausprobiert gehabt. danke euch.
> ist das normal?
Ja, liegt innerhalb der Toleranz.
Bitte melde dich an um einen Beitrag zu schreiben. Anmeldung ist kostenlos und dauert nur eine Minute.
Bestehender Account
Schon ein Account bei Google/GoogleMail? Keine Anmeldung erforderlich!
Mit Google-Account einloggen
Mit Google-Account einloggen
Noch kein Account? Hier anmelden.

