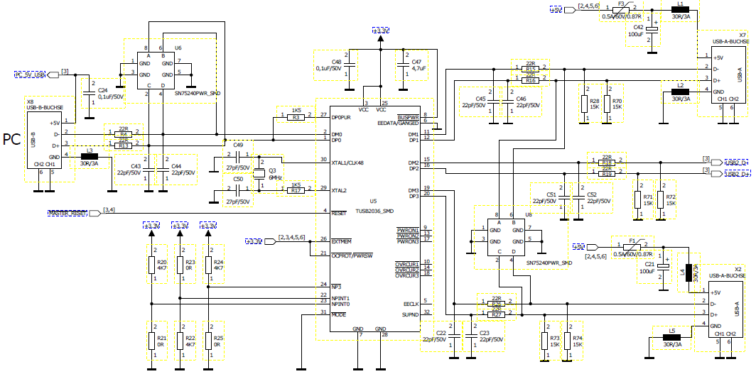
Hallo Leute, Ich habe folgendes Problem ich habe mir einen USB Hub designed (Schaltplan im Anhang) dieser funktioniert auch soweit ganz gut. Jedoch wenn ich ein Arduino Due über den USB OTG Port mit dem HUB verbinde dann bekomme ich die Meldung von WIN7 dass, das Gerät nicht gestartet werden kann (Code 10). Wenn ich nun das Ganze an meiner alten XP Kiste probiere funktioniert die Device-Erkennung problemlos. VID und PID Nummer werden unter WIN7 zwar richtig gelesen aber es bleibt als USB-Verbundgerät im Gerätemanager stehen. Lediglich die MI_00 Nummer fehlt unter der Hardware-ID. Die Treiber des Due sind unter Win7 auch richtig installiert, da es sich sofort richtig anmeldet wenn ich das Board direkt an den PC hänge. Nur in Verbindung mit dem HUB habe ich Probleme. Der zweite USB-Port (USB-UART) des Boards wird auch über den HUB sofort erkannt unabhängig vom Betriebssystem. Hatte von euch schon jemand ein solches Problem? Vielen Dank schon mal für die Antworten.
Übrigens noch als Ergänzung die OVRCUR1 - 3 Kanäle sind mit 3V3 verbunden nur zur Info.
Bitte melde dich an um einen Beitrag zu schreiben. Anmeldung ist kostenlos und dauert nur eine Minute.
Bestehender Account
Schon ein Account bei Google/GoogleMail? Keine Anmeldung erforderlich!
Mit Google-Account einloggen
Mit Google-Account einloggen
Noch kein Account? Hier anmelden.
