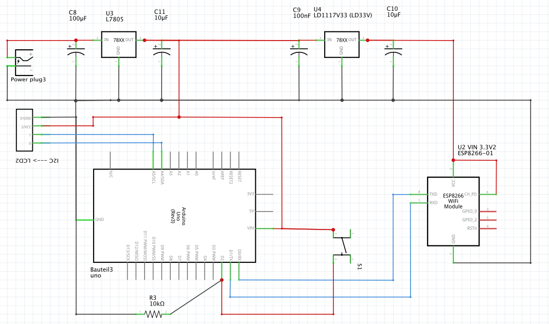
Hallo zusammen, als Anfänger habe ich schon längere Zeit hier mitgelesen und dabei schon so manche einige Anregungen/Problemlösungen erhalten. Danke dafür! Heute jedoch eine kleine Fragestellung, bei der ich nicht weiterkomme. Bei der Schaltung (siehe anhängende Grafik) flackert die LCD-Hintergrundbeleuchtung immer dann, wenn über das ESP8266 Daten per WiFi übertragen werden. Was habe ich falsch gemacht? Ein Tipp in die richtige Richtung wäre spitze! Vielen Dank!
So ein Esp zieht schon ordentlich Strom beim senden, das kann die Spannung einbrechen lassen, wenn deine Stromversorgung zu schwach auf der Brust ist. Ich würde mal schauen was für Kondensatoren dran sind und ggf. ein großen dazu hängen. Vielleicht reicht das schon. Sonst eben mehr Power für die Spannungwandler!
Ueblicherweise hat eine LED Hintergrund Beleuchtung einen Vorwiderstand, und benoetigt bei weitem nicht den maximal spezifizierten Strom. Wenn 70mA als maximal spezifiziert sind, reichen auch 7mA, ausser man moechte auch noch den Raum ausleuchten.
Gehst du mit den 5V auf Vin des Uno? Das ist nicht gut..... Besser auf den 5V Pin. (oder?) Oder direkt vom Powerplug an Vin des Uno Auch sind die Pins des ESP nicht 5V tolerant. Ein Serienwiderstand in der UnoTx --> EspRx Leitung ist das Minimum.
Bitte melde dich an um einen Beitrag zu schreiben. Anmeldung ist kostenlos und dauert nur eine Minute.
Bestehender Account
Schon ein Account bei Google/GoogleMail? Keine Anmeldung erforderlich!
Mit Google-Account einloggen
Mit Google-Account einloggen
Noch kein Account? Hier anmelden.
