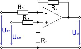
Kann mir jemand bitte erklären, warum mein LM324 Differenzverstärker mit 4 gleich großen Widerständen nicht funktioniert. Im Simulator läuft er bestens. Das Problem: Am invertierenden Eingang stellt sich immer eine neg.Spannung ein. Wenn ich 2 gleich große Spannungen einspeise, müßte doch an seinem Ausgang 0 V anstehen. Tut er aber nicht. Wo liegt da das Problem ? Schöne Grüße Baldwin
Wie gross sind die Eingangsspannungen? Wie sind die Versorgungsspannungen?
Wie gross sind die Widerstände und deren Toleranz? Die Gleichtaktunterdrückung hängt hier nämlich nur von der Widerstandstoleranz ab. Wenn's genau sein soll nimm besser einen Elektrometerverstärker.
> Wenn ich 2 gleich große Spannungen einspeise, müßte doch an seinem
Ausgang 0 V anstehen.
Gegen welches Potential liegen diese Spannungen? Wenn der Bezugspunkt
identisch ist mit dem Minuspunkt der OV-Versorgung, klappt es nicht.
Du must dem OV eine neg.Ub spendieren und die EingangsU gegen Masse
legen.
Oder, wenn Du nur eine Single-Ub hast, musst Du Dir eine Hilfsmasse
dazu bauen.
Simulationsprogramme sind u.U. was feines, man sollte aber wissen was
man macht. Viele Simulationsprogramme bearbeiten nur den Signalweg,
ohne Rücksicht auf Begrenzungen durch die Versorgungsspannungen.
Danke für die Antworten ! Es sind 4 indentische Widerstände mit 4K7. Der OPV hat eine neg.Betriebsspannung (+- 5 V). Die Eingangsspannungen gehen gegen virtuelle Masse. Schöne Grüße Baldwin
Liebe Freunde. Ich habe den Fehler gefunden. Der invertierende Eingang und der nicht invertierende Eingang waren vertauscht, also nicht so geschalten wie im obigen Schaltbild, das die Dif.OPV-Grundschaltung darstellt und so auch simuliert wurde. Das Switcher Cad kann ich empfehlen (von Linear)- es ist auch kostenlos. Schöne Grüße Baldwin
der lm324 ist nicht rail to rail.. damit kannst du nicht 0V ausgangsspg mache (und bis zur versorgungsspg kommst du auch nicht rauf) schau dir mal das datenblatt dazu an.. output voltage swing heißt der lustig wert der nicht gerade unwichtig ist :) nebenbei schau dir mal den cmrr (commom mode rejection ratio) an.. bei diff-amps sollte der recht hoch sein...lm324 ist da ziemlich unbrauchbar für messanwendugen... was willst denn damit machen ? ad621 von analog ist auch sowas nettes... im übrigen heißt das zauberwort instrumental amplifier..
> der lm324 ist nicht rail to rail.. damit kannst du nicht 0V
ausgangsspg mache
Da Baldwin Vb +/- 5V benutzt und gegen (virtuelle)Masse misst, werden
auch 0V verarbeitet.
Möchte gerne einen PT100 auswerten. Ist aber wegen seiner minimalen R-Änderung / C° nicht so leicht zu machen. SG Baldwin
> Möchte gerne einen PT100 auswerten. Ist aber wegen seiner minimalen > R-Änderung / C° nicht so leicht zu machen. Argl. Warum kommst du mit dem Wichtigsten eigenlich erst am Ende der Diskussion rüber? Du wirst den PT100 wahrscheinlich in irgend eine Brücke hängen wollen, nehm ich mal an. Genau da kannst du den Differenzverstärker von oben vergessen. Viel zu geringe Gleichtaktunterdrückung und zu grosse Eingangsströme.
Meinst du den LM324 ? Wollte eigentlich einen Universal-Messverstärker bauen. Der PT 100 war einer unter vielen getesteten Temperatursensoren - und der Zickigste. Ist der INA111 die Lösung für den PT100 ? SG Baldwin
Die Lösung deiner Probleme besteht darin, dass du dich mit den Grundlagen beschäftigst. Ich hab dir oben schon geschrieben, dass die Gleichtaktunterdrückung deiner Schaltung von der Toleranz der Widerstände abhängt. Wenn du also keine teuren Messwiderstände mit kleinen Toleranzen kaufen willst brauchst du eine andere Schaltung. Genauso verhält es sich auch mit den Eingangsströmen. Die Widerstände bestimmen, die Eingangsströme. Bei einer Messbrücke verfälscht dir das deine gemessene Brückenspannung. Aus diesen Gründen baut man vor jeden Eingang des Differenzverstärkers nochmal einen Impedanzwandler. Das nennt sich dann Instrumentation Amplifier, Eletrometersubtrahierer usw. Man erreicht damit einen CMRR > 100dB und Eingangsströme im Bereich 10^-15A. INA111 wÄre eine Möglichkeit, es gibt aber auch noch andere.
Das beste Lernen ist immer noch learning by doing. Wenn du dann anstehst, gewinnen die theoretischen Grundlagen erst richtig an Bedeutung. Jeder hat schon mal was von Gleichtaktverhältnis usw. gehört - und auch gleich vergessen, was das wirklich ist, wenn er nicht mit diesem Problem im Labor konfrontiert wurde. SG Furzi
Bitte melde dich an um einen Beitrag zu schreiben. Anmeldung ist kostenlos und dauert nur eine Minute.
Bestehender Account
Schon ein Account bei Google/GoogleMail? Keine Anmeldung erforderlich!
Mit Google-Account einloggen
Mit Google-Account einloggen
Noch kein Account? Hier anmelden.
