Hallo zusammen, normalerweise benutz man einen Max232 ja als Pegelwandler, um mit der Seriellen Schnittstelle des Computers mit einem Gerät zu kommunizieren, das an TX/RX nur 5V verträgt. Geht das auch anders herum? Mein Computer hat keine echte RS232-Schnittstelle. Für MCs benutze ich immer so einen 5V USB-FTDI-Wandler. Jetzt habe ich hier aber ein Multimeter, dass eine klassische RS232-Schnittstelle hat, somit wohl auch die +-12V erwartet. Das würde ich gerne an den PC anschließen, bin mir aber nicht ganz sicher, wie. Ich habe hier noch einen Max232 liegen. Kann ich den in Verbindung mit dem 5V USB-Seriell-Wandler nehmen oder hab ich da einen Denkfehler? Lg
Mal doch mal einen Schaltplan, stell ihn hier rein und lass ihn korrigieren. Das spart ne Menge Arbeit.
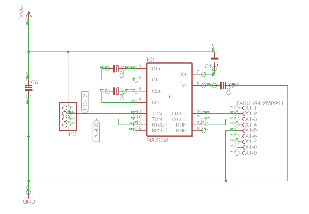
Elkos jeweils mit 1uF. Spannungsversorgung mit 5V vom USB-Seriell-Wandler.
Bitte melde dich an um einen Beitrag zu schreiben. Anmeldung ist kostenlos und dauert nur eine Minute.
Bestehender Account
Schon ein Account bei Google/GoogleMail? Keine Anmeldung erforderlich!
Mit Google-Account einloggen
Mit Google-Account einloggen
Noch kein Account? Hier anmelden.
