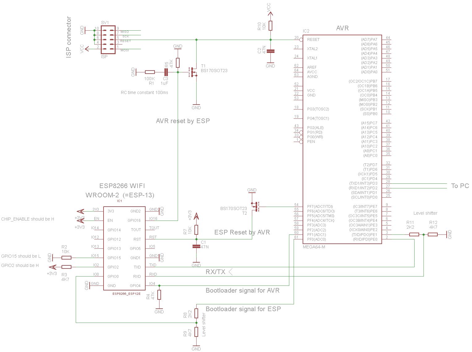
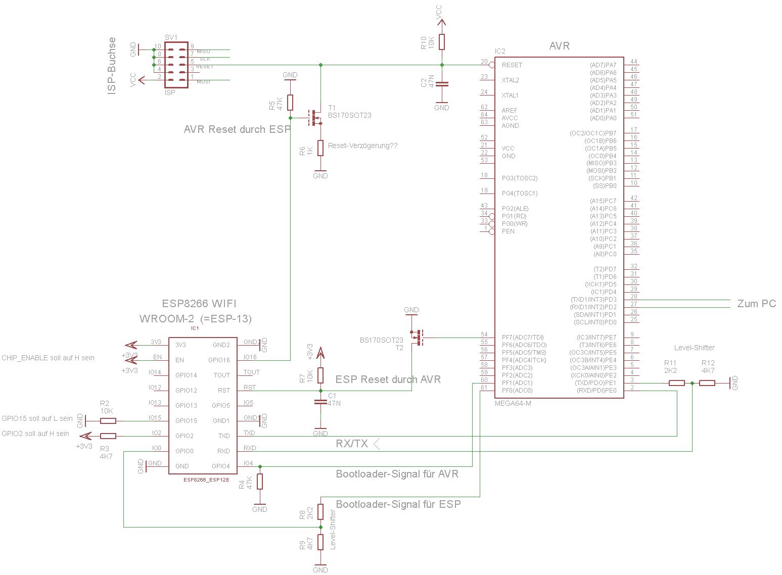
Habe Fragen für ein geplanes Projekt mit AVR und ESP8266. AVR für Timing-kritisches. Externe Interfaces: ISP + UART des AVR (Nutzung nur während Entwicklung, da 230V-Platine). Chips sollen sich gegenseitig flashen können, d.h. resetten + Bootloader starten [1]. Teilschaltplan im Bild. a - Was passiert auf GPIOs des ESP beim Einschalten mit AT-Firmware? Habe von kurzen Signalen auf GPIO0 und GPIO2 gehört. Ist auf den anderen GPIO Ruhe, so dass sie meine AVR-Reset/-Bootloader-Leitungen werden können (im Plan GPIO 4/16)? b - Verzögerung für Reset-Signal vom ESP: Wie kann man erreichen, dass erst nach 100-500ms Signal der Reset-Pegel am AVR erreicht ist? Ich habe im Plan dafür R6 eingezeichet und einen Wert geraten. c - Noise: Ist die typische AVR-Resetbeschaltung (47N+10K) für den ESP geeignet? Meine Reset-Leitungen könnten 100mm lang werden, es gibt darüber ein Schaltnetzteil. d - Laut Hardware User Guide (http://akizukidenshi.com/download/ds/espressifsystems/0B-ESP8266__Hardware_User_Guide__EN_v1.1.pdf) sollten GPIO2 und GPIO15 auf H/L liegen. Dort steht auch, dass interne Pull-Ups das erledigen, so dass meine R2/R3 überflüssig wären. Gleichzeitig zeigen Beispielschaltungen dort Pull-Ups/Downs...?? e - Reicht für die RX-TX-Verbindug ein Spannungsteiler statt Level-Shifter-Chip zuverlässig für hohe Baudraten (115200 Baud)? f - Macht es bezüglich der ESP-Ausgänge oder sonstwie einen Unterschied, ob man für Resets den Enable-Pin oder den Reset-Pin verwendet (sind die Pegel im Reset- bzw. Disabled-Zustand identisch, vmtl. von externen Pull-Ups/Downs bestimmt)? g - Reicht zum Programmier-Start des ESP ein Reset und GPIO0=LOW (alternativ Chip-Enable-AUS-AN) oder muss man das ESP-Modul vom Strom trennen? h - Macht es einen Unterschied, ob man die Platine hinter der Antenne des ESP nur von Leiterbahnen freihält oder wegfräsen lässt? Würde nichts extra kosten. --- 1: o Müssen den Bootloader des anderen Chips durch Reset + Signal starten können (Reset des AVR durch ESP, Reset des ESP durch AVR) - Anfangs (während Entwicklung): o ESP mit Standard-AT-Firmware o Programmieren des AVR (Bootloade + Firmware) per ISP o Programmieren des ESP in Schaltung per PC über den Umweg AVR: - AVR-Firmware bringt ESP im Programmier-Modus (Reset + GPIO auf 0) - AVR-Firmware verbindet sich mit PC (1. UART) und ESP (2. UART) und verbindet beide in Software, so als ob der PC am ESP hängen würde (erspart Herausführen der ESP-Signale). - PC via AVR flasht ESP mit den üblichen Tools für COM-Ports - Später (in Anwendung): Keine Kabelverbindung erlaubt, da 230V-Platine. Alternative ESP-Firmware soll per Wifi Upgrades von ESP und AVR im Intranet durchführen können. Dazu wird es einen Bootloader im AVR geben, den der ESP per Reset jederzeit starten kann.
Bitte melde dich an um einen Beitrag zu schreiben. Anmeldung ist kostenlos und dauert nur eine Minute.
Bestehender Account
Schon ein Account bei Google/GoogleMail? Keine Anmeldung erforderlich!
Mit Google-Account einloggen
Mit Google-Account einloggen
Noch kein Account? Hier anmelden.

