Hallo, nachdem ich recht lange vergeblich versucht habe, den SPI-Bus in Gang zu bringen, stellte ich fest, daß der GPIO16 Kurzschluß nach Masse hatte - auf dem Raspberry Pi selber. GPIO16-21 dienen als Adresswähler für viele mögliche SPI-Slaves, die 6 Bit werden vor einem SPI-Transfer auf eine von 64 möglichen Slaveadressen gesetzt und dann der SPI-Transfer mit CE0 durchgeführt. CE0 und die 6 GPIOs sind mit zwei 74HC138 verknüpft, so daß je nach Verdrahtung nur ein Ausgang des 74HC138 auf LOW geht, wenn CE0 auf LOW ist und die 6 Bit Adresse stimmt. Momentan gibt es nur einen MCP23S17 am SPI-Bus, der hat die Slaveadresse 0x3F, mit dem kurzgeschlossenen GPIO16 reagierte er natürlich nicht... Nachdem ich den GPIPO16 durch den GPIO13 ersetzt habe, funktioniert der SPI-Bus auf Anhieb, was ich schon recht erstaunlich fand. Das Problem ist, daß der Raspberry Pi mit 5V versorgt wird und er sich die 3.3V selbst mit einem Spannungsregler erzeugt. Für meine sonstige Elektronik gibt es aber eigene 3.3V-Regler, die jedoch mit denselben 5V versorgt werden wie der Raspi. Ich habe schon eine Diode zwischen 5V und den externen 3.3V gelegt, so daß die externen 3.3V nie mehr als ca. 0.7V höher als die 5V beim Ausschalten sein können. Das hat aber wohl nicht gereicht, wahrscheinlich sind beim Stromausfall vor einigen Tagen die externen 3.3V höher gewesen als die 3.3V vom Raspi und haben so den GPIO16 gekillt. Warum nur den und ob das wirklich der Grund war, kann ich natürlich nicht mehr nachvollziehen. Jetzt habe ich noch eine Shottkydiode zwischen den externen 3.3V und den 3.3V vom Raspi geschaltet, Durchlaßrichtung von den externen 3.3V zum Raspi. So kann die externe 3.3V-Versorgung kaum noch höher als die 3.3V vom Raspi werden. Beim Ein- und Ausschalten kann es aber sein, daß der 3.3V Spannungsregler vom Raspi kurzzeitig rückwärts gespeist wird. Leider gibt es vom Raspi B+ noch keinen richtigen Schaltplan, so daß ich das nicht weiter erkunden kann. Bisher funktioniert das so ohne weitere Defekte. Aber eigentlich ist das so nicht richtig, hat jemand sich auch schon mit dem Problem beschäftigt und eine andere Lösung? Ich denke schon über einen Komparator nach, der beiden 3.3V-Versorgungen vergleicht und wenn die externen 3.3V höher als die vom Raspi sind, werden die externen 3.3V abgeschaltet und kurzgeschlossen, das hält der dortige Spannungsregler aus. Das ist nur aufwendig, da ich mehrere Stellen habe, wo ich mir externe 3.3V erzeuge, ein zentraler Regler ist nicht praktikabel, da der Strom über 5A erreichen kann. Gruß Andy
Hallo, so ganz habe ich Dein Problem noch nicht verstanden. Es spielt keine Rolle, woher die anderen Komponenten ihre 3,3V bekommen. Was so gut wie immer nicht zulässig ist: an den Eingängen der ICs darf keine Spannung liegen, die größer als Vcc + 0,3V...0,7V (Datenblatt des ICs befragen!). Das heißt, wenn der Zustand eintreten kann, daß der RasPi aus ist und an seinen GPIOs von außen eine Spannung anliegt, die höher ist als eben 0,3...0,7V (Vcc des RasPi ist ja jetzt 0!), dann stirbt meist was. Mit Deiner Diode versorgst Du den RasPi von außen, wenn Du ihn "ausschaltest", Ob der dort benutzte Spannungsregler das mag, sollte Dir das Datenblatt des Spannungsreglers verraten... Gruß aus Berlin Michael
Er meint glaube ich die Stromrückspeisung von den Datenleitungen die von den externen Spannungsreglern kommen, da würde mich auch mal ne Lösung interessieren ;) hab das auch allerdings I2C wen ich das devBoard ausschalte läuft es einfach weiter weil es über die I2C Leitungen gespeist wird, meine Lösung ist bis jetzt alles komplett per Netzschalter auszumachen.
Hallo, das Problem ist, daß beim Ein- und Ausschalten die externe 3.3V-Versorgung höher sein kann als die 3.3V des Raspi. Dann können die GPIOs eine höhere Spannung sehen als deren Versorgung und das mögen die nicht... Datenblatt vom Raspi-Spannungsregler wäre ja nett, wenn es denn eine Schaltung schon gäbe. Vom Raspberry Pi B+ gibt es aber nur eine Seite, auf der nur die Ports sind. Der Schaltregler für die 3.3V und 1.8V ist zwar auch drauf, aber ohne Typenbezeichnung. Wahrscheinlich muß ich meine vorhin angedachte Lösung realisieren, dabei etwas abgewandelt: Wenn die 3.3V vom Raspi kleiner als 3.1V wird, wird die externe 3.3V-Versorgung abgeschaltet und kurzgeschlossen, für beides nehme ich MOSFETs, die >8A vertragen und bei ca. 2V Gatespannung schon voll durchschalten (je einmal NMOS und PMOS). So wird auch der Ladekondensator (sind nur 10u, das reicht für die Digitaltechnik auf dem Board) schnell genug entladen. Allerdings brauche ich dafür mindestens einen OPAMP, die MOSFETS und einen LM4040. Die anderen Boards hängen hinter einem Buffer nur noch am SPI-Bus, da fängt der Buffer das ab, der kommt mit auf das jetzige Board un d wird mit den sicheren 3.3V versorgt. Ist zwar aufwendig, aber so sollte es sicher werden. Das ganze Projekt (8-Kanal digitaler Vorverstärker und Heimkinozentrale) ist ohnehin sehr aufwendig, da fällt das nicht mehr so ins Gewicht... Die Schaltung mit der externen Versorgung kann ich ja posten, wenn sie soweit ist und läuft. Gruß Andy
74HC4050 sind Buffer, die Eingangsspannungen größer als VCC vertragen. Mit je einem pro Richtung kannst du die SPI-Signale entkoppeln. Jeder 4050 wird jeweils von der Schaltung versorgt, die er treiben soll. Die beiden 3.3V bleiben völlig getrennt, Dioden usw. sind nicht nötig. Man darf nur nicht vergessen, die unbenutzten Eingänge auf GND zu legen. Damit könnte die externe Schaltung auch mit 5V laufen. Dazu muss ein 74HC durch einen 74HCT ersetzt werden, also der, der mit 5V betrieben wird. Wenn die 74HC zu langsam sein sollten: sowas geht auch mit 74LVC...
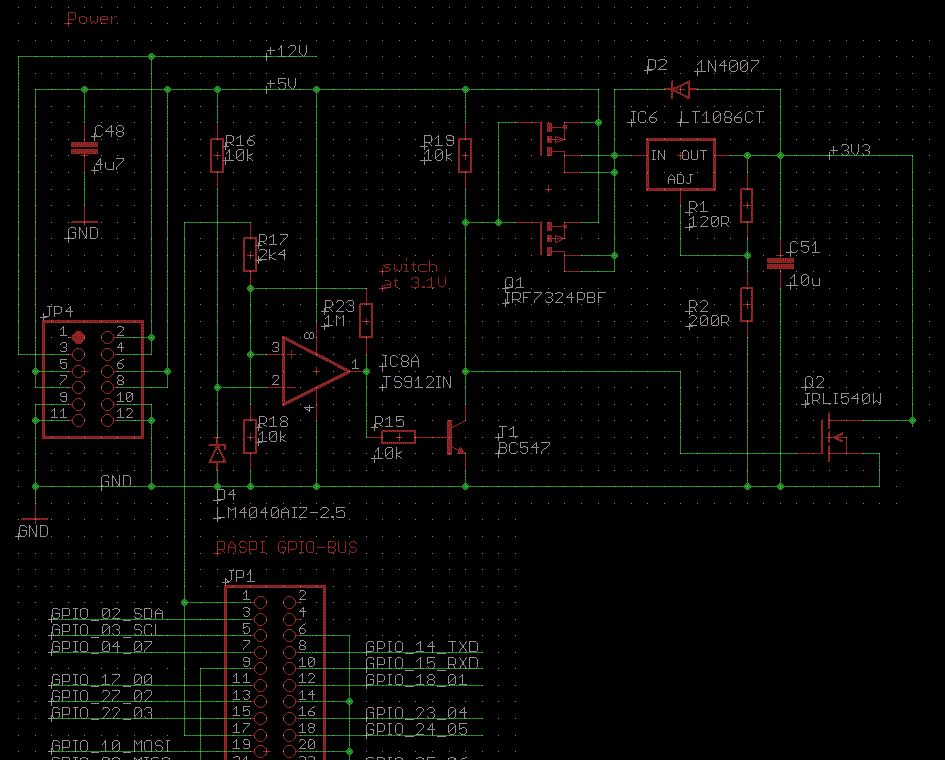
Hallo, hier die Schaltung, mit der ich nun die externen 3.3V schalte. Sobald die 3.3V vom Raspi (der 40-pol. Stecker ist unten teilweise zu sehen, Pin 1 und 17 sind die 3.3V) größer als 3.1V sind, wird eingeschaltet. Darunter wird ausgeschaltet und kurzgeschlossen, so daß die externen 3.3V kaum mehr als ca. 0.2-0.3V höher als die 3.3V vom Raspi sein können. Die MOSFETs und der OPAMP sind nur Beispiele, es gibt sie bei Reichelt und es sind meine Standardbauteile für viele Zwecke (Lagerhaltung ist einfacher). Die MOSFETs haben eine kleine Gatespannung, um durchzuschalten (ca. 2V), der OPAMP ist ein Rail to Rail OPAMP. Der LM4040 ist die Variante mit der größten Genauigkeit, die billigeren mit größerer Abweichung gehen aber auch. Die 5V sind dieselben, die auch den Raspi versorgen, auch wenn man das auf dem Raspi-Stecker nicht sieht. Die Verbindung findet woanders statt. Gruß Andy
Bitte melde dich an um einen Beitrag zu schreiben. Anmeldung ist kostenlos und dauert nur eine Minute.
Bestehender Account
Schon ein Account bei Google/GoogleMail? Keine Anmeldung erforderlich!
Mit Google-Account einloggen
Mit Google-Account einloggen
Noch kein Account? Hier anmelden.
