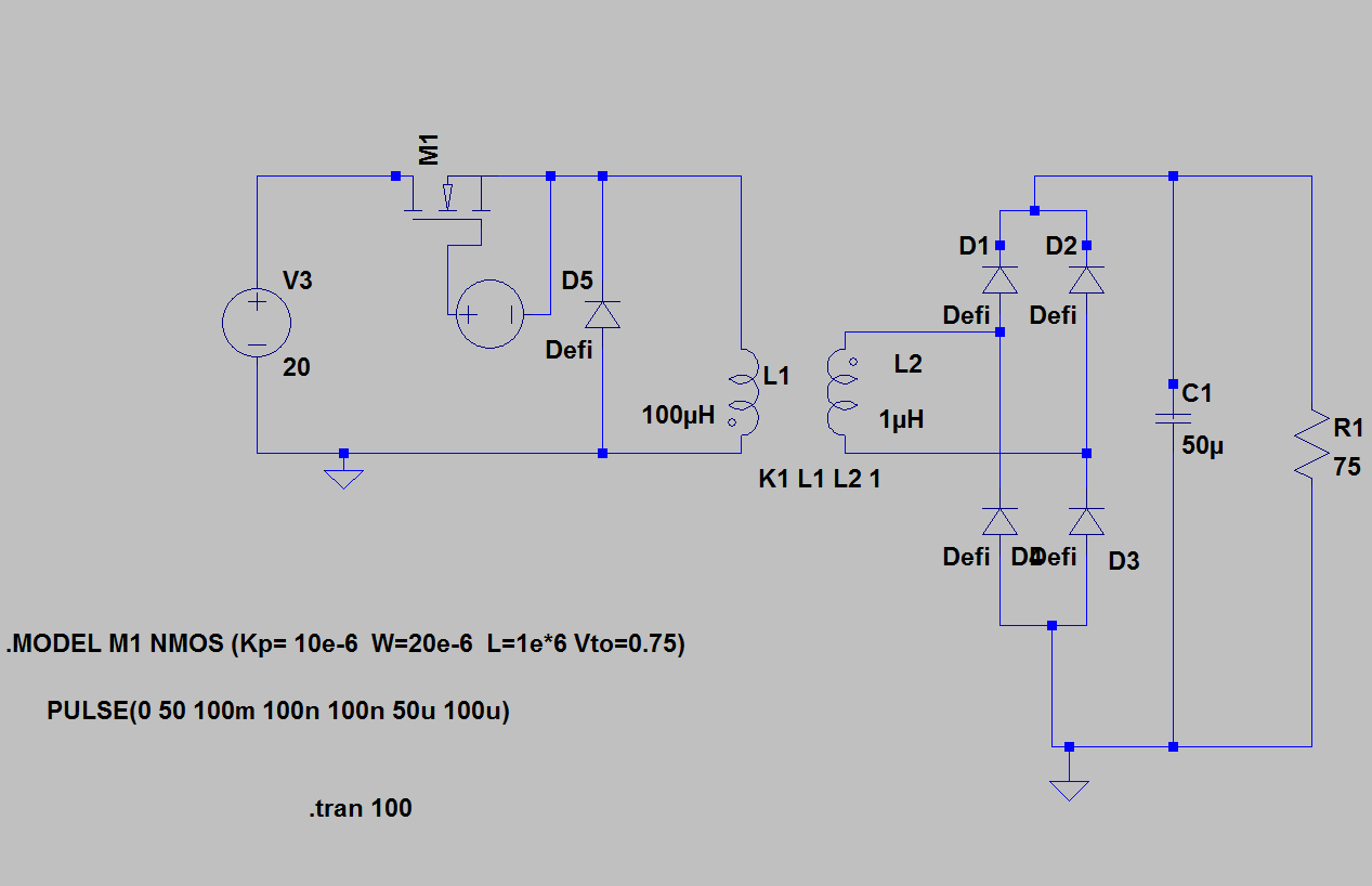
Hi, bei meiner Ltspice Schaltung stimmt was nicht, obwohl meine Trafo ideal gekoppelt ist, habe ich ein sehr niedrige Wirkungsgrad, wenn ich die frei laufe Diode entferne steigt meiner Wirkungsgrad, das habe ich nicht ganz verstanden , meine eigentliches Ziel ist die Spannung 10:1 zu erniedrigen, können sie es mir bitte erklären oder sagen was ich falsch gemacht habe
bei 20V ein und 2V aus fällt an den Dioden ja schon 1,4V ab. Damit muss der Wirkungsgrad schlecht sein. Eventuell aktive Gleichrichtung.
ich habe es auch mit 2KV probiert trotzdem keine verbesserung :/, die diode kann bis 6kv sperren
Bitte melde dich an um einen Beitrag zu schreiben. Anmeldung ist kostenlos und dauert nur eine Minute.
Bestehender Account
Schon ein Account bei Google/GoogleMail? Keine Anmeldung erforderlich!
Mit Google-Account einloggen
Mit Google-Account einloggen
Noch kein Account? Hier anmelden.
