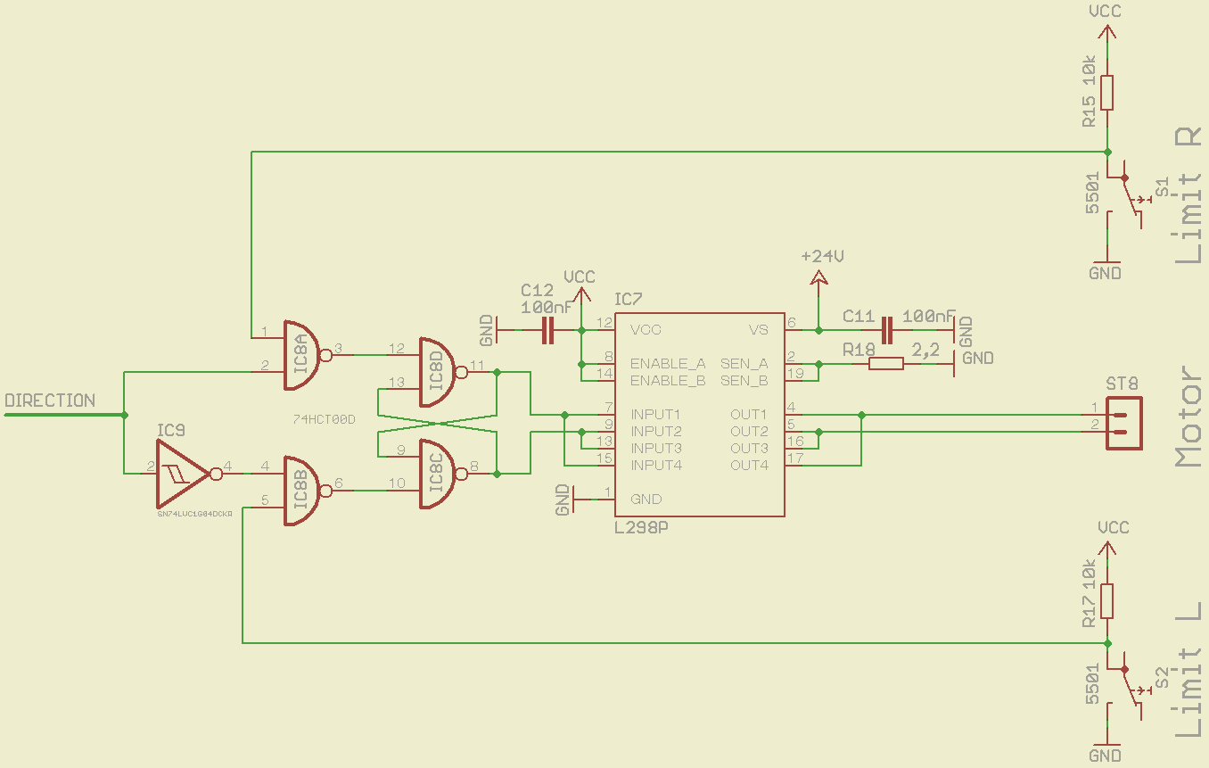
Hallo! Ich möchte eine einfache DC-Motoransteuerung realisieren, bei der der Getriebemotor keine vollständige Umdrehung macht, sondern rechts oder links an Endlagenschalter fährt. Die 4x NAND bilden ein RS-FF von dem ich laut Wahrheitstabelle ausgehe, dass sich bei S=1 UND R=1 an BEIDEN Ausgängen ein HIGH ergibt, und der Brückentreiber dadurch in den zustand BRAKE geht, den Motor kurzschliesst und damit anhält. Das soll natürlich passieren, wenn einer der Endlagenschalter angefahren wurde. Ich möchte also den "verbotenen " Zustand des FF zum Bremsen des Motors verwenden. Dieser Tritt jedoch bei mir nie auf! Was ist hier faul? Danke Euch! Sergej
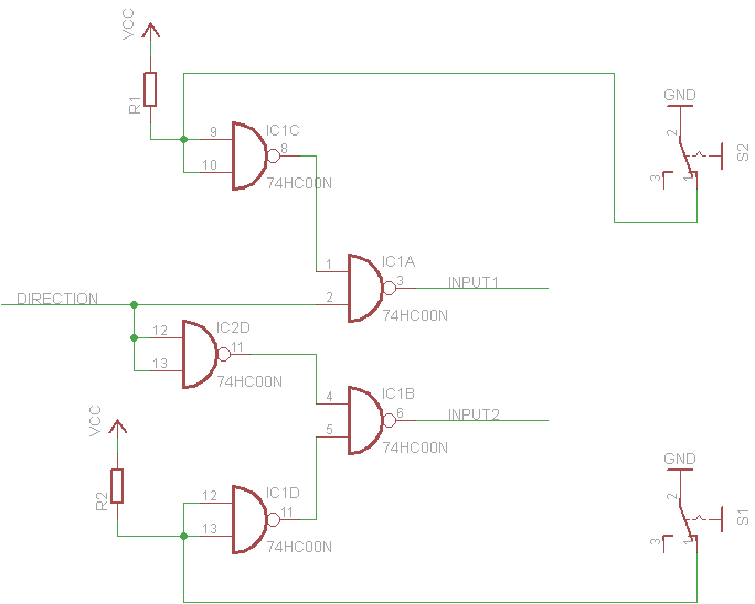
@Sergej Dragunov (Firma: Keine) (2sergej) >Ich möchte eine einfache DC-Motoransteuerung realisieren, bei der der >Getriebemotor keine vollständige Umdrehung macht, sondern rechts oder >links an Endlagenschalter fährt. Hmm. > Die 4x NAND bilden ein RS-FF Nö, zum RS-FF braucht man nur 2 NAND Gatter, bei dir IC8C und IC8D. Die vorgeschalteten Gatter sind extra, das ist ein DeMux. >ich laut Wahrheitstabelle ausgehe, dass sich bei S=1 UND R=1 Wo ist bei dir der R und S Eingang? Direkt am RS-FF? >an BEIDEN >Ausgängen ein HIGH ergibt, Nö. Dann wäre es kein RS-FlipFlop. Wenn beide Eingänge HIGH sind, bleibt der alte Zustand erhalten. Nur benn beide LOW sind, gehen beide Ausgänge auf HIGH. > und der Brückentreiber dadurch in den zustand >BRAKE geht, den Motor kurzschliesst und damit anhält. Das geht in deiner Schaltung so nicht. > Das soll natürlich >passieren, wenn einer der Endlagenschalter angefahren wurde. In der Praxis sollte man die Schaltlogik umdrehen. Denn was passiert, wenn die Leitung unterbrochen wird? Der Schalter wirkt nicht und dein Motor brennt durch. Also sollten deine Endschalter als Öffner wirken. >Ich möchte also den "verbotenen " Zustand des FF zum Bremsen des Motors >verwenden. >Dieser Tritt jedoch bei mir nie auf! Logisch. >Was ist hier faul? Der DeMUX verhindert es, er blockiert wechselseitig einen Kanal. Du brauchst für diese Steuerung kein RS-FF. Du brauchst nur den Demux, der den jeweiligen Kanal freigibt, wenn der Endlagenschalter nicht gedrückt ist (also geschlossen). Wenn er gedrückt wird (öffnet), wird der aktive Kanal auf HIGH geschaltet. Der vom Demux inaktive Kanal wird immer auf HIGH geschaltet. Damit wird der Motor dann gebremst. Siehe Anhang.
:
Bearbeitet durch User
Wunderbar! Herzlichen Dank, jetzt läuft es! Der Hinweis, die Endlagenschalter als Öffner auszulegen war besonders wichtig! Sergej
Bitte melde dich an um einen Beitrag zu schreiben. Anmeldung ist kostenlos und dauert nur eine Minute.
Bestehender Account
Schon ein Account bei Google/GoogleMail? Keine Anmeldung erforderlich!
Mit Google-Account einloggen
Mit Google-Account einloggen
Noch kein Account? Hier anmelden.

