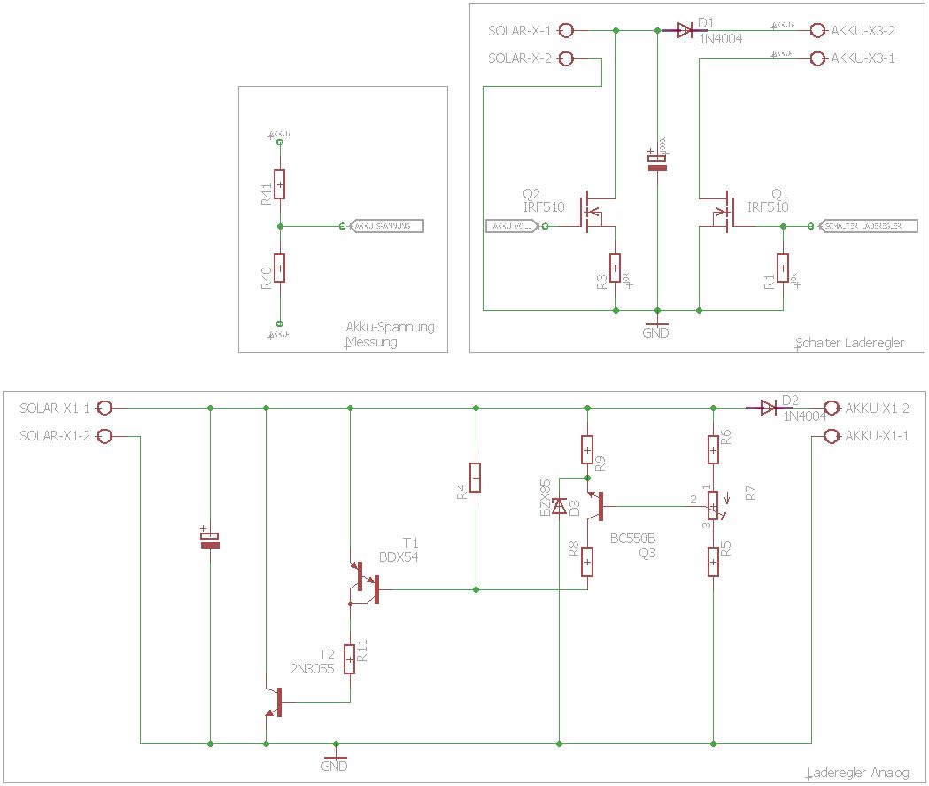
Hallo Ich möchte einen Laderegler entwickeln für ein Projekt. Meine Ausgangslage: Versorgung: Amorphes Solarmodul 10Wp, U_Nenn=17.5V Akku: Bleiakku 12V/5A Last: Max. 2A, Nennlast ca. 0.2A Desweiteren habe ich einen Controller mit welchem ich Analogspannungen messen kann und digital schalten natürlich. Ich bin mir allerdings nicht sicher was ich für einen Laderegler einbauen soll. In der Grafik habe ich mal zwei Schaltpläne entworfen. Bei dem oberen Laderegler war meine Idee, die Spannung zu messen und mit Mosfets zu schalten. Q2 soll das Solar kurzschliessen wenn der Akku voll ist (13.8V). Bei dieser Schaltung habe ich allerdings die Befürchtung von grossen Spannungssprüngen bei den Schaltvorgängen und das Minus zu schalten ist auch etwas unschön. Bei der unteren Schaltung (Inspiration von dem hier: http://www.bornschein-online.de/energie/laderegler.html) bin ich mir nicht sicher ob das mit der Wärmeentwicklung über T2 so optimal ist, ich möchte eigentlich keine Wärmeentwicklung, da das Ganze eingebettet wird. Für Ratschläge wäre ich sehr dankbar Gruss Fredi
Bitte melde dich an um einen Beitrag zu schreiben. Anmeldung ist kostenlos und dauert nur eine Minute.
Bestehender Account
Schon ein Account bei Google/GoogleMail? Keine Anmeldung erforderlich!
Mit Google-Account einloggen
Mit Google-Account einloggen
Noch kein Account? Hier anmelden.
