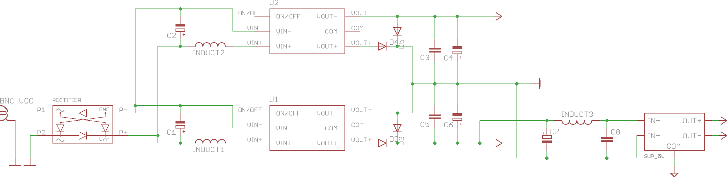
Hallo, ich habe einen OPV (nennen wir ihn OPV2), den ich mit ±30V versorgen muss. Das funktioniert aber nur, wenn ich zwei ±15V-Spannungsregler zusammenschalte. Der Hersteller der Spannungsregler (Traco) hat das abgesegnet und mir erklärt, wie man das macht. Dann möchte ich in den OPV2 ein Signal einspeisen, was zuvor durch einen anderen (zum Filter verschalteten) OPV1 ging, welcher mit ±5V versorgt wird. Dazu ist es notwendig, dass beide OPVs gleiche Masse besitzen. Das ging bisher auch, weil ich einen ±24V- und einen ±5V-Spannungsregler hatte, deren Common-Ground-Pins ich zusammengeschlossen habe. Da nun durch das Konstruieren der neuen ±30V-Spannungsquelle der Common-Ground-Pegel ganz woanders liegt (so vermute ich zumindest), kann ich diesen nicht mehr dem Common Ground des ±5V-Reglers zusammenlegen. Daher möchte ich den ±5V-Regler nun durch die konstruiere ±30V-Quelle speisen. Geht das so, wie ich das in der Zeichnung dargestellt habe oder kann ich gar doch beide Common Grounds (der ±30V- und der ±5V-Quelle) zusammenlegen? Eigentlich sind sie ja von der "Einspeise-Masse" isoliert. Grüße und Danke Peter
Wenn das isolierte DC-DC-Wandler sind, kannst du die Ausgänge zusammenschalten wie es dir passt.
@Joe Ich kann nur sagen, dass die Dioden dort hingehören. Bei TracoPower habe ich angerufen, die haben mir eine Zeichnung (mit den Dioden) geschickt, wie man zwei Wandler "addiert". Den gleichen Aufbau habe ich hier wiedergefunden (mit plausibler Begründung für die Dioden): http://cdn.vicorpower.com/documents/application_notes/an1_high-vout.pdf und einen ähnlichen Aufbau hier: http://www.aimtec.com/site/Aimtec/files/documents/ApplicationNotes/connecting%20converters%20in%20series.pdf @Hubert Danke für den Hinweis, ich probier es gleich mal aus.
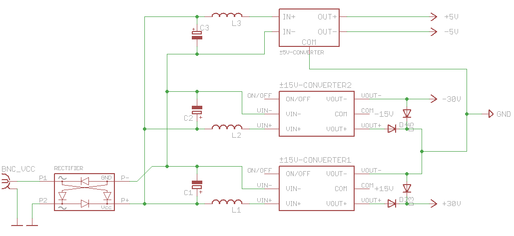
Okay, ich kann tatsächlich alles miteinander so verbinden, wie ich möchte. Ich habe den Schaltplan entsprechend angepasst und alle gemessenen Pegel gemessen und dazugeschrieben. Ich hoffe, das hilft irgendwann jemandem. Danke
Bitte melde dich an um einen Beitrag zu schreiben. Anmeldung ist kostenlos und dauert nur eine Minute.
Bestehender Account
Schon ein Account bei Google/GoogleMail? Keine Anmeldung erforderlich!
Mit Google-Account einloggen
Mit Google-Account einloggen
Noch kein Account? Hier anmelden.

