Na gut, vielleicht verlange ich zuviel von einem Freeware tool, aber es ist schon eine mühsame Angelegenheit, eine einseitige Platine hinzukriegen, die etwas mehr als zwei Bauteile enthält. Attached ein Beispiel, an dem ich nun einen halben Tag hin und her geschoben habe, bis das linke Ergebnis da war. Dann habe ich aber festgestellt, dass C10 falsch rum gedreht war, habe ich ihn also um 180 Grad gedreht. Das Ergebnis ist im rechten Layout zu sehen. Komplett anderes Routing, und dazu eine nicht geroutete Leitung. Eine Logik ist da nicht zu erkennen. Frage: Habt ihr noch irgend welche Tricks, die ich nicht beachtet habe, um nicht bei jeder Platine 4 Stunden lang die Bauteile hin und her zu schieben, bis der Autorouter was akteptables vorlegt ? Oder steht ihr auch jedes mal vor dem gleichen Problem ? Oder bin ich einfach zu ungeduldig ? Gruß Manni
Hmm, sei mir nicht böse, dass ich nichts zu Deiner Frage beitragen kann, aber wenn Du den halben Tag damit verbracht hättest, die Platine selbst zu routen, anstatt sie für den Autorouter zu optimieren, hättest Du das Problem jetzt bestimmt nicht. Das Routen von Hand sollte bei der Platine auch für einen Anfänger gut machbar sein, da Du ausschliesslich bedrahtete Bauelemente verwendest. cu z0ttel
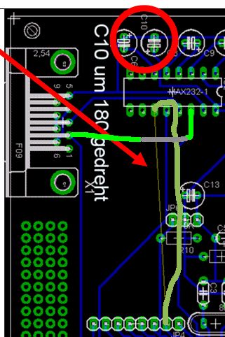
Naja, evtl. kann ich doch etwas dazu beitragen (siehe Anhang). Die grüne Linie entspricht der blauen Linie von MAX Pin12 nach unten, nur weiter nach links gezogen, die gelbe Linie entspricht der ungerouteten.
ups, ich sehe gerade, dass ich da Mist erzählt habe schäm, bitte den letzten Beitrag vergessen
Keine falsche Scham, allein Dein Versuch zählt, auch wenn er nicht zum Ergebnis führt. Ok, mit SPRINT hätte ich das definitiv in 2 Std hingekriegt. Schon x-mal gemacht und immer funktioniert. Nur diese SPRINT Layouts nachbessern, wenn man was vergessen hat, ist ein Höllentrip. Da stimmt dann nachher nix mehr. Nie nie wieder. Ausserdem: wozu gibts den die GHz PCs, die sonst nix zu tun haben ? Manni.
SO, hier ein Layout, welches klappt: Die Leitung vom Sub-D Stecker Pin2, die von oben links nach unten unter dem uC, unter dem Quarz und dann wieder hoch zu dem Max geht, wird entfernt. Anstelle dessen routest Du den direkten Weg (grüne Linie), die kreuzenden Leiterbahnen überbrückst Du mit einer Drahtbrücke (graue Linie) Die gelbgrüne Linie entspricht der ungerouteten und geht direkt runter auf den Pin. Nicht wirklich schön, aber sollte klappen. cu z0ttel
Oliver, bedanke mich vielmals für Deine Mühe (ich wollte Dir wirklich nicht den späten Sonntagabend mit Layout zeichnen versauen), aber das Problem ist ein anderes: Was mache ich bei Eagle verkehrt, das das Programm Radom Ergbnisse produziert, wenn ich ein vollkommen unbeteiligtes Bauteil drehe ? Wie du siehst, gibt's im linken Layout ein richtiges Ergebnis, nur habe ich danach den C10 um 180 Grad gedreht und dann gibt's das rechte Ergebnis. Das eben verstehe ich nicht. Gruß Manni
So ein Autorouter ist ein seeehr komplexes System, alles ist irgendwie voneinander abhängig. So ähnlich wie ein Flügelschlag eines Schmetterlings ein paar Kilometer einen Baum entwurzeln kann ;-) Ich verlass mich übrigens nie auf den Autorouter, konnte meine Platinen noch alle mit der Hand routen. Gruß Roland
Aber klar ist auch, wenn du den "C" nur mechanisch umdrehst nimmt er alle Drähte mit. Du must ihn erst im Schaltplan entdrahten und dann umdrehen, anschließend wieder anschließen olé. Er steckt nicht in ner Fassung sondern hängt an seiner Verdrathung jedenfalls für den Adler! Es gibt keine dummen Computer oder Programme, sondern nur Programmierer welche nicht jede Dummheit des DAU vorhersehn können. MfG Winne
Also der EAGLE Autorouter ist schon eine Dummhiet für sich, deswegen benutzt ihn ja auch keiner ernsthaft ;)
@André nur weil du den Autorouter nicht bedienen kanst, soltest du nicht solche (dumme) Sprüche hir im Forum vom Stapel lassen! Wenn man sich etwas mit den Parametern beschäftigt, bekommt man eine recht brauchbare "Vorlage" für die Handoptimierung... nitraM
an alle unverbesserlichen Nörgler Versucht mal die Beispielprint "hexapod" händisch zu routen. Bei mir braucht der Autorouter bei 4 Optimierungsläufen 70sec. Sieht zwar nicht ganz professionell aus, aber für erste Prototypen reicht es. bei guten Autoroutern (für die man >10kEur zahlt) braucht man einige Wochen Einarbeitungszeit. so das musste (wieder einmal) gersagtt werden ;-) Peter
Oliver, bedanke mich vielmals für Deine Mühe (ich wollte Dir wirklich nicht den späten Sonntagabend mit Layout zeichnen versauen), aber das Problem ist ein anderes: Was mache ich bei Eagle verkehrt, das das Programm Radom Ergbnisse produziert, wenn ich ein vollkommen unbeteiligtes Bauteil drehe ? Wie du siehst, gibt's im linken Layout ein richtiges Ergebnis, nur habe ich danach den C10 um 180 Grad gedreht und dann gibt's das rechte Ergebnis. Das eben verstehe ich nicht. Gruß Manni ________________________________________ Hallo Manni, den Autorouter solltest du möglichst nicht benuzen, der kann nicht alle Bedingungen einer komplexen Platine erfüllen. Leitungsführung von besonders empfindlichen Leitungen mußt Du eh selbst erledigen und deshalb führt kein Weg daran vorbei, selbst die Leiterbahnen zu verlegen. Das geht mit viel Übung auch schneller als beim Autorouten, ja, es geht manchmal mit dem Autorouter garnicht, weil er es nicht schafft, die vorgegebenen Verbindungen zu sortieren! Als Beispiel habe ich mal eine Platine angehängt, die von mir handverlegt wurde, weil der Autorouter damals nicht in der Lage war, über ein ganzes Wochenende hin, diese Leiterbahnen auf einer 2 seitigen Platine zu verlegen. Den Autorouter setze ich aber bei großen Platinen manchmal als Ideenfinder für neue Verlegewege ein, verlegen tue ich die aber immer manuell. Viel wichtiger für EAGLE als der Autorouter, wäre eine sinnvolle Autoplace-Funktion, die wenigstens nach dem minimierten Gummibandprinzip das erste Anornen der Bauteile übernehmen könnte. Manuell verschieben ist sowiese unumgänglich. Im Anhang mal die Platine und der zugehörige Schaltplan um das Problem des Autorouters mit diesem "Auftrag" zu beschreiben. MfG Manfrd Glahe
Wenn ich das richtig sehe hast Du AVCC und AREF auf GND gelegt, aber AVCC gehört auf VCC und AREF könnte man freilassen, oder auch auf VCC legen. Wenn Du den ADC benutzen willst, solltest Du AVCC noch LC-entkoppeln und drüber nachdenken, wo die AREF herkommen soll (intern oder extern). EMV-Mäßig ist die Platine alles andere als optimal. Masse und Vcc sollte man nicht dem Autorouter überlassen, sondern als erstes paarweise dicht beieinander routen, wie einen Bus. VCC und GND sollten keine große Fläche aufspannen, das wirkt als Induktivität und fängt Störungen ein bzw. erzeugt Störungen, und das ist bei der Stromversorgung Deines Controllers offenbar der Fall. Und die Quarz-Masse vom anderen Ende der Platine zu holen ist z.B. nicht sehr geschickt, aber das kann der Autorouter nicht wissen. Außerdem fehlen offenbar die Abblockkondensatoren an Controller und am MAX232. 100nF Keramik so dicht wie möglich an jedes VCC/GND-Paar jedes digital-ICs, und VCC/GND so routen, daß die Versorgungsspannung zuerst zum Kondensator läuft, und erst dann zum IC. Als Abblock-C eignen sich übrigens SMD-Kondensatoren sehr gut, sollte man mal probieren, auch wenn man sonst mit SMD nix am Hut hat. Man kann sie sehr platzsparend unter DIL-ICs plazieren. MfG Olaf
Also erst mal vielen Dank für all die guten Beiträge zu meinem Problem!! @nitraM und PeterL Da sollte man einfach drüber weg sehen, solche tollen Sprüche gibt es immer wieder und lassen sich in einem solch offenen Forum nicht vermeiden. @Manfred Glahe Ja, ich gebe dir vollkommen recht, das bei einer deratigen Platine das Eagle System bestimmt überfodert ist. Die Packungsdichte ist schon enorm. Aber wenn Eagle hier mal als "Ideenfinder" eingesetzt werden kann, ist man schon ein gutes Stück weiter. Das final editing kann man ja dann immer noch manuell machen. Aber mal ehrlich, für die meisten, die hier im Forum arbeiten kommen wohl solch komplexe Platinen eher selten vor. Für den Hausgebrauch bin ich immer noch der Meinung, das Eagle hier was zu bieten hat. @Olaf_K Ja du hast richtig gesehen, dass ich AREF und AVCC auf Masse gelegt habe - will den ADC nicht verwenden. Du hast vollkommen recht, das hier noch einiges in Richtung EMV zu tun ist (Supply Leitungen optimaler/dicker, Abblock Cs, etc usw.). Das wird dann meine Beschäftigung für das nächste Wochenende. Ich werde deine Tips jedenfalls beherzigen, um nicht nachher zu viel an der Platine rum zu flicken. Summary, wie ich sie nun sehe: Autorouter ist ein tolles Tool, aber liefert nicht eine fertige Platine. Hier ist immer noch der eigene Verstand mit zu bringen, um nachher was lauffähiges auf den Tisch zu bekommen, ohne dass man dann wieder im Forum lange rum fragen muss, warum das eine und das andere mit der eigenen Schaltung nicht funktioniert. An alle nochmals Dank für die vielen guten Kommentare und Tips !! Gruß Manni
AVCC is the supply voltage pin for Port A and the A/D Converter. It should be externally connected to VCC, even if the ADC is not used. If the ADC is used, it should be connected to VCC through a low-pass filter. Hab ich eben aus dem Datenblatt kopiert. Also, wenn AVCC auf Masse liegt ist der Port A nicht zu gebrauchen (meine Interpretation). MW
@Michael Oh Mann, das hätte ich total übersehen. Man kann also nicht oft genug im Datenblatt nachlesen. Das hätte mal wieder eine "verd..." lange Fehlersuche nach sich gezogen. Danke Dir vielmals für den Hinweis. Gruss Manni
Hallo. Also ich hab diesen Thread mal durchgelesen und möchte meine Erfahrungen mit EAGLE kund tun. Ich bin in der Layoutentwicklung tätig und sitzt täglich vor EAGLE. Ich geb zu, die Bedienung ist gewöhnungsbedürftig und der Autorouter für größere Layouts in meinen Augen unbrauchbar. Wir layouten sämtliche Layouts im Betrieb von Hand. Das dauert dann schon mal eine Woche für ein Platinengröße von 70mm x 50mm mit ca. 40 Bauteilen und einem AVR Controller. Mein Kollege hat an einem Layout 4 Monate verbracht. Nur so kommen auch vernünftige Ergebnisse ans Tageslicht. Das wohl beste an EAGLE sind die Schnittstellen von Scripts und ULP's. Einfach genial wenn aus der mechanischen Abteilung die Gehäusedaten kommen und dieses DXF-File einfach eingefügt werden kann. Musste letztens einen LED Scheinwerfer mit 260 LED's und einer Größe von 132mm x 132mm routen. Ohne Script ein Ding der Unmöglichkeit. Hab mir in Excel die Koordinaten der LED's errechnet und in ein Script gesteckt. Innerhalb von 5sec. waren die LED's an ihrer Position. Also so viel mal von meiner Seite. Noch ein Trick zu EAGLE: Durch drücken des Mausrad kann das Layout in alle Richtungen geschoben werden. mfg ANDY
Dass Cadsoft geld für den Eagle verlangt, ist eigentlich unverschämt, deswegen gibt es auch die Free version, die man auch "heilen" kann, sonst würde keiner das ding benutzen. Ist auf jeden fall besser wie andere produkte für die man geld verlangt, aber trotzdem... P.S: ich glaube die sind zu faul um ein autoplacer modul zu schreiben, oder (meiner mainung), die könen es gar nicht weill die programierer nix drauf haben.
Warum werden solche idiotischen Antworten wie hier von MotoMat nicht einfach gelöscht? Geh lieber wieder auf die Straße zum spielen!
Soll er doch seinen Adler "heilen" :-) Viel Freude wird er ehh nicht damikt haben, da kommt dann nur wieder das geheule das die Datei nicht mehr zu öffnen ist LOL Autoplacer kann man sich von der Eagle-Seite schon saugen, aber wircklich gut ist der auch nicht. Der Funktionsumfang der Free Version ist meiner Meinung nach vollkommen ausreichend. Und wem das nicht reicht kann sich ja die Non-Profit Lizenzz zulegen
Bitte melde dich an um einen Beitrag zu schreiben. Anmeldung ist kostenlos und dauert nur eine Minute.
Bestehender Account
Schon ein Account bei Google/GoogleMail? Keine Anmeldung erforderlich!
Mit Google-Account einloggen
Mit Google-Account einloggen
Noch kein Account? Hier anmelden.

