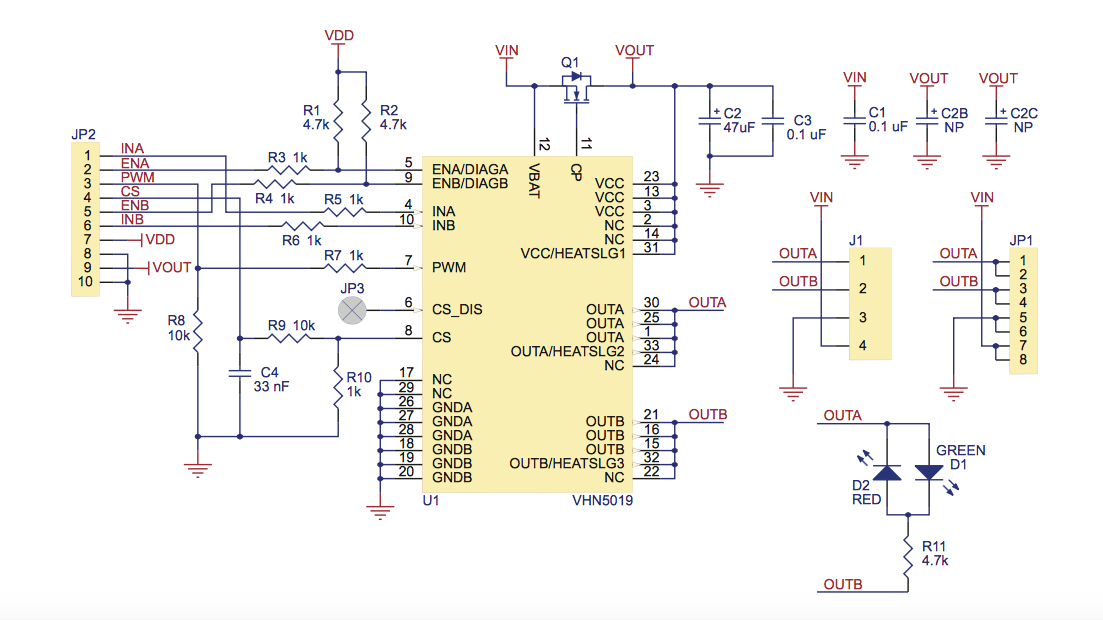
Hallo, suche mir einen passenden NMOS Transistor für die 'reverse battery protection' einer H-Brücke VNH5019. Kann mir jemand einen empfehlen? Grüße
Bitte melde dich an um einen Beitrag zu schreiben. Anmeldung ist kostenlos und dauert nur eine Minute.
Bestehender Account
Schon ein Account bei Google/GoogleMail? Keine Anmeldung erforderlich!
Mit Google-Account einloggen
Mit Google-Account einloggen
Noch kein Account? Hier anmelden.
