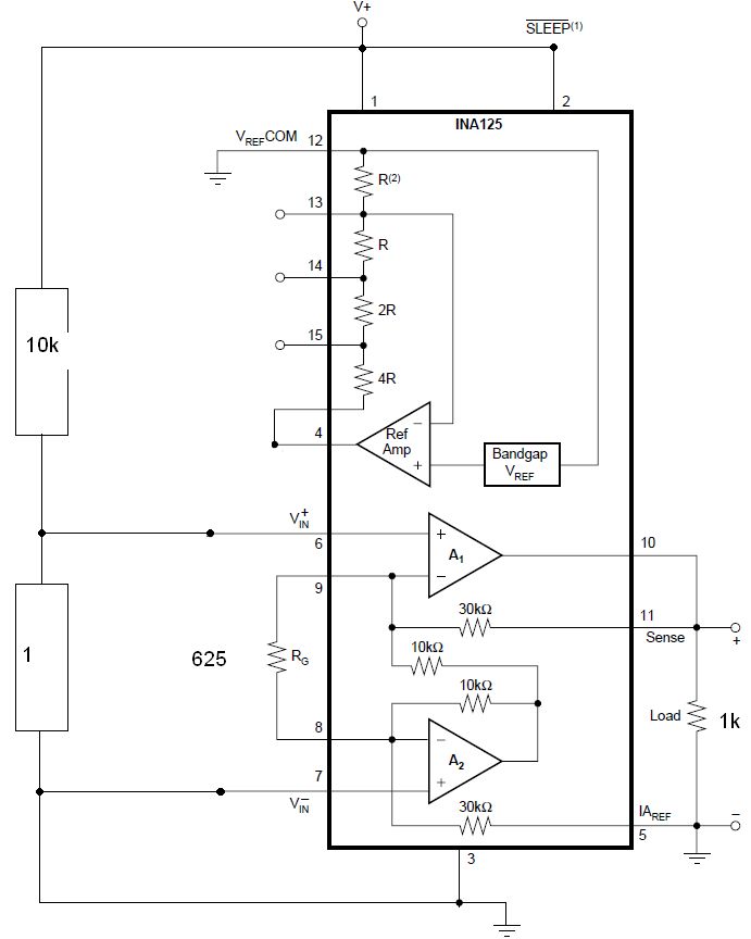
Hallo Leute, bin neu hier und erstmal ein Lob für die tolle Seite hat mir schon oft in meinem Studium geholfen. Nun zu meinem Problem. Ich bin gerade dabei, mit einem normalem Spannungsteiler (zwei Widerstände) den Spannungsabfall an einem der Widerstände zu verstärken. Der Grund ist folgender: Da ich einen sehr geringen Strom verwenden möchte, habe ich ein Widerstand so ausgelegt, dass der Strom unter 20mA bleibt. Der zweite Widerstand hat ca. 1 Ohm. Nun habe ich alles angeschlossen wie es im Datenblatt beschrieben ist. Das Problem ist aber das der Ausgang mit ca. 4 bis 5 verstärkt wird egal welchen Rg ich verwende. Ich habe 5 V Eingangsspannung am INA von meinem Arduino und eigentlich geplante 625Ohm als Rg. Könnt Ihr mir weiterhelfen und welche Informationen braucht ihr noch wenn ihr mir helfen könnt. LG Kevin
V+ liegt auf 5 Volt Ausgang des Arduino(vorerst). Ich hoffe Ihr könnt damit was anfangen. LG
Schau dir auf S. 5 des Datenblatt die Zeichnung unten rechts an (input common mode voltage vs. output voltage). Die gestrichelte Linie zeigt dir an, in welchem Spannungsbereich du den Verstärker benutzen kannst. Mit deiner Beschaltung (Eingangsspannung <1mV) liegst du außerhalb des Bereichs. http://www.ti.com/lit/ds/symlink/ina125.pdf Kannst du noch mal erklären, warum du die Spannung um einen Faktor 10000 runter teilst nur um sie dann wieder um einen Faktor 100 hochzuverstärken? Wenn du den Spannungsteiler stattdessen aus 10kOhm und 100Ohm aufbauen würdest, könntest du dir den Verstärker sparen, und es würde auch nicht mehr Strom fließen.
Vielen Dank das hilft mir schonmal sehr weiter. Hatte ich übersehen. Das Problem besteht darin das ich den 1 Ohm Widerstand nicht ändern kann und daher auf den Vorwiderstand beschränkt bin. Ich werde jetzt mal versuchen den IV mit +- 15 V zu betreiben mithilfe eines externen Netzteils und nur den Ausgang mit dem Arduino messen bzw zur sicherheit erst mal mit dem Multimeter. LG Kevin
Bitte melde dich an um einen Beitrag zu schreiben. Anmeldung ist kostenlos und dauert nur eine Minute.
Bestehender Account
Schon ein Account bei Google/GoogleMail? Keine Anmeldung erforderlich!
Mit Google-Account einloggen
Mit Google-Account einloggen
Noch kein Account? Hier anmelden.
