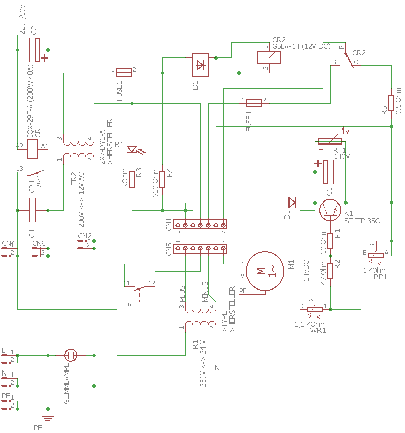
Hallo, ich habe bei ein defektes Einhell BT-FW 100 Fülldraht-Schweißgerät erworben. Das Einzige was defekt ist, ist der Vorschub für den Fülldraht. Ich meine den Defekt schon auf den Transistor auf der Steuerplatine ausfindig gemacht zu haben, mit dem die Geschwindigkeit des Vorschubmotors geregelt wird. Bei der Beschaltung des Transistors habe ich aber gestutzt. Weiß jemand, wofür der 47 Ohm Widerstand gut sein soll bzw. wofür der kleine Trimmpoti mit 1K gut ist? Ich hab mir bei der Erstellung des Schaltplans alle Mühe gegeben, kann aber nicht garantieren, dass die ein oder andere Verbindung falsch ist. Auch die ganzen chinesischen Bauteile waren nur schwer zu finden.
Bitte melde dich an um einen Beitrag zu schreiben. Anmeldung ist kostenlos und dauert nur eine Minute.
Bestehender Account
Schon ein Account bei Google/GoogleMail? Keine Anmeldung erforderlich!
Mit Google-Account einloggen
Mit Google-Account einloggen
Noch kein Account? Hier anmelden.
