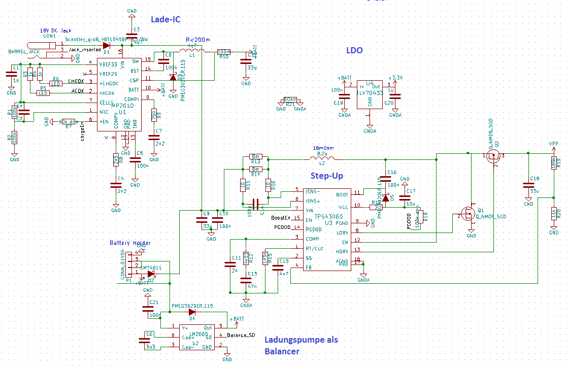
Hallo, ich plane derzeit eine kleine Platine mit einem 2x 18650 Batteriehalter. Es sollen daraus per Stepup bis zu 18V bei 2A und 3.3V mit 150mA geliefert werden. Damit würde ich gerne einen Audioverstärker mit Bluetoothempfänger speisen. Nun soll es oft Masseprobleme geben, wenn der Bluetoothempfänger aus der gleichen Quelle versorgt wird wie der Verstärker. Der Stepup ist ein TPS40360. Dieser bietet schon an, einen "Powerground" und einen "Analogground" zu benutzen (im Anhang das Layout aus dem Datenblatt). Nun habe ich noch einen kleinen Schalt-Lade-IC (MP2610). Dieser hat nur einen Groundanschluss. Also würde ich diesen auch mit dem Powerground verbinden. Anschließend gibt es nur noch einen 3.3V LDO Regler. Diesen würde ich dann an den Analogground anschließen. Den Analogground würde ich dann mit einem 0Ohm Widerstand in der Nähe des Minuspoles der Batterie "herausholen" und dann als eine Leiterbahn durchziehen und am Ende an das Bluetoothmodul gehen. Die Rückseite ist dann eine durchgängige Powerground-Plane. Passt das so? Lohnt es sich überhaupt den Analogground bei den ICs zu benutzen, oder soll ich einfach nur einen Ground nutzen, und vom Batterie Minuspol eine extra Leiterbahn legen, und diese als Analogground zum Bluetoothmodul übergeben?
Ich kann auch so nachfragen: Was ist besser gegen Störungen: A: Eine Komplette Groundplane für Power und Signal B: Eine extra Masseleitung Parallel zu der 3.3V Leitung. Damit sollte die überspannte Fläche minimal werden.
Bitte melde dich an um einen Beitrag zu schreiben. Anmeldung ist kostenlos und dauert nur eine Minute.
Bestehender Account
Schon ein Account bei Google/GoogleMail? Keine Anmeldung erforderlich!
Mit Google-Account einloggen
Mit Google-Account einloggen
Noch kein Account? Hier anmelden.

