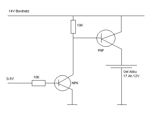
Hallo, ich habe hier einen Gel Akku mit 17Ah. Diesen würde ich gerne im Auto laden, das so schnell wie möglich. Ich habe bisher gelesen das man diese Art von Akku mit konstant Spannung und Strombegrenzung laden sollte. Bei der Begrenzung habe ich 1/10tel der Kapazität gelesen, also bei mir 1,7A. Ist das soweit richtig? Ich habe nun mit einem Controller eine PWM erzeugt, diese etwas geglättet und auf einen NPN Transistor gegeben. Dieser wiederrum steuert einen PNP Transistor an der den Strom steuert. Ich würde nun gerne mit dem Controller den Strom messen und auf 1,7A halten bis die Schlussspannung am Akku erreicht ist. Die Bordspannung im Auto liegt bei ca. 14V habe ich gemessen. Im Anhang habe ich nochmal die Schaltung die ich bisher benutze. Aber wenn die Batterie zu voll wird dann kann ich den Strom nichtmehr halten. Bin ich so völlig auf dem Holzweg oder was könnte man da noch ändern? Vielen Dank schonmal Gruß Philipp
Lademethode ist korrekt. Mit deinem PNP kannst du aber keine Strom einstellen. Schau dir mal die Standard-Stromquellenschaltung an: http://www.elektronik-kompendium.de/sites/slt/0210253.htm Problem ist allerdings, dass so eine Stromregelung immer etwas an Spannung verliert. Wenn du nur 14 V Input hast, ist das evtl. ein Problem. Zumindest ist der Strom dann im Ladeschluß begrenzt.
Sollte man evtl. den PNP Transistor gegen einen P-Kanal FET tauschen um den Akku voll zu bekommen? Wenn es bei über 13V nicht mehr die vollen 1,7A sind kann man damit glaube ich leben. Ist das bei der Stromquelle nicht egal wo der Akku sitzt? Über dem Transistor fließt doch der Strom I und unter Ihm (bei mir durch den Akku) I+Ib oder sehe ich das falsch? Und für Rc war da ja nur Rc max angegeben bei mir ist Rc quasi 0. Hatte mir diese Schaltung angeguckt und quasi als Vorlage genohmen. Scheinbar habe ich das nicht richtig interpretiert. Vielen Dank schonmal Gruß Philipp
Ich habe ein ähnliches Problem: Ich möchte im Auto einen Zusatzakku (ca. 12Ah) für technische Spielereien laden. Manchmal sieht man, das dieser einfach parallel zur Starterbatterie geschaltet wird, ganz elegant ist diese Lösung aber nicht. Wäre es besser einen Stepdownwandler vorzuschalten und einen 6V Akku zu verwenden oder einen Buck-Boostregler der immer 13,8V am Ausgang liefert, egal welche Spannung ich gerade im Bordnetz habe?
Luky S. schrieb: > einfach parallel zur Starterbatterie geschaltet wird, ganz elegant ist > diese Lösung aber nicht. In den meisten Fällen ist das die eleganteste, weil einfachste, günstigste und ausfallsicherste Variante. Einzig den Strom sollte man begrenzen.
Bitte melde dich an um einen Beitrag zu schreiben. Anmeldung ist kostenlos und dauert nur eine Minute.
Bestehender Account
Schon ein Account bei Google/GoogleMail? Keine Anmeldung erforderlich!
Mit Google-Account einloggen
Mit Google-Account einloggen
Noch kein Account? Hier anmelden.
