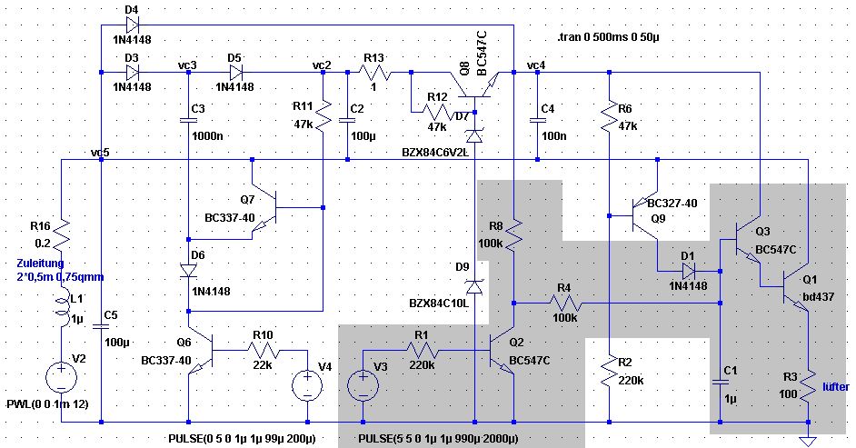
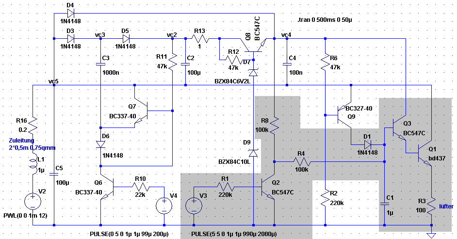
Bin gerade am konzipieren einer Lüfterregelung (bis zu 8 PC-Lüfter) mit ATmega16 und würde mich über einen kritischen Blick auf meinen Hardwareansatz (im Anhang) freuen. PWM-Output des ATmega (grau hinterlegter Teil im Schaltplan) geht jeweils geglättet und über nen "Darlington" zum Lüfter. Der ATmega steuert ausserdem ne Ladungspumpe und gibt somit "Lebenszeichen" von sich. Bei Absturz fällt die Hilfsspannung ab und die Lüfter gehen auf ca. 10V. (R13, bzw. D7&D9 im Schaltplan sind nur zum Messen, bzw. weil keine anderen Modelle da waren.) Mich interessieren vor allem kritische Reverse-Spannungen bei der Pumpe und ob die "Sicherung" bei Ausfall der Regelung so funktioniert. Anregungen/Kritik/Verbesserungsvorschläge jeder Art sind natürlich genauso willkommen (hab leider wenig praktische Erfahrung). Ursprünglich wollte ich die Sache mit einstellbaren Spannungsregelrn aufbauen. Hab ich aber verworfen, da die verfügbaren LDO-Regler (mit ShutDown) die ich gefunden habe auch vergleichsweise viele extrene Bauteile benötigt hätten. Background: Software: Drehzahl-Abtastung mit ca. 5kHz mit SW-Noise-Reduction Software-PWM (0.2ms Pulsdauer) "Alive-Check" via Ladungspumpe (5kHz) Startwerte für Drehzahl/PWM-Verhältnis im EEPROM ggflls. zusätzlich Regelkonstanten im EEPROM Nachregelung alle 200ms RS232/USB zur Steuerung (PWM, Solldrehzahl) Hardware: lineare Regelung (ordentliches auslesen der Drehzahl, keine PWM-Geräusche) ATmega16 (die nutzbaren IOs beim mega8 sind mir zu "unsortiert") Ladungspumpe für bessere Linearität, höhere Max-Voltage und als "Alive-Check" 8 IOs steuern die Lüfter (grau hinterlegt im Screenshot) 8 IOs als Drehzahlsensor 1 IO steuert Ladungspumpe gemittelte PWM für Linearregler, 1. Transistor an Hilfsspannung wenn die Pumpe nicht läuft liegen an den Lüftern ca. 10V
Bitte melde dich an um einen Beitrag zu schreiben. Anmeldung ist kostenlos und dauert nur eine Minute.
Bestehender Account
Schon ein Account bei Google/GoogleMail? Keine Anmeldung erforderlich!
Mit Google-Account einloggen
Mit Google-Account einloggen
Noch kein Account? Hier anmelden.
