Also ich muss ne möglichst sparsame A/D wandlung hinkriegen, hab ich so ne Schaltung vorgesetzt bekommen (siehe Anhang) In der Theorie wird die Steuerleitung auf high gelegt, dadurch schalten nacheinander die Tansistoren durch, und man kann A/D wandlen. Nur wasfür Tansistoren müssen das sein ? ( die in der Schaltung sind nur symbolisch) Welche kommen da hin ? Die wandlung soll von 0-28Volt gehen. kennt wer diese art von Schaltung ( is angeblich was bekanntes^^, naja ich kenn sie ned und hab sie noch nirgends gefunden (weiß auch ned wonach ich suchen soll))
Die Schaltung sieht mir SEHR seltsam aus, ich vermute, das muß deutlich anders aussehen. Wären das normale bipolare Transistoren und noch ein Kondensator vorhanden, der davon geladen wird, dann würde ich das als Konstantstromquellenschaltung mit enable-Eingang bezeichnen. Ein AD-Wandlungsvorgang wird gestartet, indem die Konstantstromquelle anfängt,dem Kondensator zu laden. Der digitale Eingang des Mikrocontrollers an der Kondensatorspannung geht ab einer Schwellenspannung, die ziemlich undefiniert ist, auf high und mittels Zeitmessung wird der AD-Wandlerwert ermittelt.
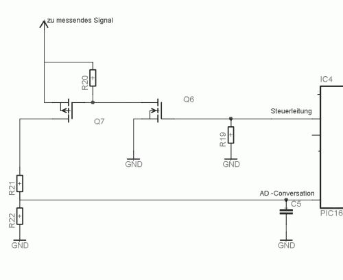
Die Schaltung sollte passen, bis auf die Transistoren ( da gehören eben welche rein die ich ned weiß). Aber vl ist es einfach sich vorzustellen ohne die Diode und R19. Die Idee ist wiegesagt, Wenn vom µC die Steuereitung auf high gesetzt wird schaltet zuerst der erste, und dann der 2 Transistor durch. Erst dann fällt auch strom am Spannungsteiler ab, und mann kann dort die normale A/D Conversation durchführen. Wartet also die Aquisition time (hald der Interne Sample-Hold-Kondensator geladen wird) damit denn per sukzessiver approximation der A/D wert ermittelt wird. Meist kommt es natürlich auch vor das an der A/D leitung ein Kondensator außen hängt. Sonst sollte die Schaltung aber stimmen.
Mit A/D-Wandlung hat diese Schaltung nichts am Hut, ist höchstens ein Schalter. Macht also nur Sinn, wenn Du mehrere Spannungen nacheinander messen willst. Aber das geht einfacher mit nem Multiplexer (z.B. CD4051) Ertsmal alle Eingangsignale auf MC-freundliche Werte runterteilen (0..5V) und dann an den Multiplexer und dessen Ausgang an den AD-Wandler. Peter
Wenn ich das richtig verstanden habe, ist das ja gerade der Trick an der Schaltung: Erst den Schalter, und dann den Spannungsteiler, damit keine Verluste über den Spannungsteiler entstehen. Ich würde aber anstatt der oben gezeigten schaltung auch eher ein Analogschalter nehmen. Naja und dann auch mal durchrechnen, ob sich das Verlusttechnisch überhaupt lohnt oder ob man den Spannungsteiler nicht einfach nur entsprechend hochohmiger auslegen kann. Gruß michael
Der sparsamste AD Wandler den du Bauen kannst besteht aus 2 OP-Amps und einem R2R Netzwerk. Die am Netzwerk entstehende Gleichspg. wird über OP1 (als Impedanzwandler) dem 2ten OP-Amp am Minus Eingang zur Verfügung gestellt. Am Plus Eingang liegt der zu messende Wert an. OP 2 fungiert als Komparator. Auf das R2R wird nun ein "Treppensignal" gegeben, kippt der Komparator so stimmt der Ausgabewert mit dem Eingang über ein. Joe
Der sparsamste AD-Wandler besteht aus einem Widerstand zwischen Analogsignaleingang und einem Mikrocontroller-Pin, sowie am selben Pin ein Kondensator nach Masse. Zuerst ist der Pin als Ausgang geschaltet und legt den Kondensator auf Masse. Dann wird auf Eingang umgeschaltet und der Kondensator lädt sich auf, bis die Schwellenspannung des Eingangs überschritten ist. Die verstrichene Zeit wird gemessen, und ist nach einer e-Funktion mit der Eingangsspannung verknüpft. Die Schaltung "1.gif" ist schon die Komfort-Version, mit Konstantstromquelle, damit wird der Aufladevorgang linearisiert.
Habs neu gezeichent... und wollte nochmal fragen ob wer weiß welche Transistoren mann da wählt ?
BS170 und BS250 könnten gehen. Du musst aber mal schauen, ob Du die voll durchsteuern kannst, das weiss ich nicht auswendig. Ich verstehe aber nicht, wozu Du zwei FETs brauchst. Du könntest Q7 direkt vom Port aus ansteuern. Dann sparst Du R19, R20 und Q6. Beim Spannungsteiler R21, R22 und C5 musst Du darauf achten, dass dessen Impedanz wesentlich größer als der RDSon von Q7, und wesentlich kleiner als die Eingangsimpedanz des ADC ist, da sonst die Messwerte nicht stimmen. Gleiches gilt für die Zeitkonstante des Tiefpasses und die Frequenz des Messsignals.
Loric, ich schließe mich Ingo an. Du brauchst eigentlich nur einen Fet. Der sollte aber LL fähig sein. ( Logic Level ). Ich denke das der BS170 das nicht kann oder der RDSon bei Logic Level ausreicht. Ist denn die Quelle so hochohmig das der Spannungsteiler abgeschaltet werden muß?? Dann würdest Du warscheinlich noch andere Probleme bekommen. Der A/D vom Pic hat wenn mich nicht alles täuscht ca. 10K innenwiderstand !!!! Dann würdest Du eh noch ne Anpassung machen müssen oder nur Mißt messen !!!
Die Eingangsspannung muß auf jeden Fall die TTL-High-Schwelle überschreiten, sonst funktioniert der AD-Wandler nicht. Er fängt nicht bei Null Volt an.
Habe vollständige Unterlagen leider nur für den BS170. Der schafft aber bei Ugs=4V einen RDSon von ca. 20Ohm. Mit einem Teiler im bereich von 1kOhm solltest Du also zurecht kommen, sofern der Innenwiderstand des ADC wie von Stephan erwähnt bei 10k liegt. @Christoph: Warum funktioniert der ADC denn erst über TTL High?
Ich habe das doch richtig verstanden, der PIC hat keinen eingebauten AD-Wandler? Dann muß der digitale Eingang nach Überschreiten seiner High-Schwelle den Timer stoppen, der zusammen mit dem Startimpuls gestartet wurde. Also muß die Spannung amm Kondensator diesen High-Pegel, z.B. 2,4V überschreiten, damit überhaupt ein Ergebnis rauskommt. Je höher die analoge Eingangsspannung ist, desto schneller wird der C geladen und desto kürzer ist die gemessene Zeit. Der AD-Wandler funktioniert also zwischen etwa 2,4 und 5 V , den Spannungsteiler mal nicht berücksichtigt.
So wie ich das sehe funktioniert die Schaltung erst ab Uin = Uttl(R21/R22 + 1) Die Schaltung 1.gif ist übrigens nicht die Komfort-Version, da Q7 nicht als Stromquelle geschaltet ist. Würde auch keinen Sinn machen, da bei einer Stromquelle der Kondensator ja immer mit demselben Strom geladen würde, egal welche Spannung anliegt. Genau das will man ja nicht. 1.gif ist daher nur ein komplizierter Schalter.
Korrektur: Ist natürlich nicht nur ein komplizierter Schalter, sondern die AD Schaltung mit komplizierter Ein-/Ausschaltlösung.
Am einfachsten wäre eie Lösung, bei der der FET Q6 den Kondensator auf Masse zieht und beim Freischalten beginnt der Ladevorgang über den Spannungsteiler. Dann kommt man mit Kondensator, n-Kanal FET BS170 und Kondensator aus und den RDSon des FET muss man niergends betrachten. Dann kann man den Spannungsteiler ggfs auch niederohmiger auslegen.
Hallo zur AD-Wandlung kann ich nix beitragen, aber die Schaltung mit den 2 FETs wird bei 28V am Eingang wohl sterben. UGS !!!
Evtl. meinst du mit "sparsam" strom-sparend? Ich habe eine solche Schaltung, allerdings mit Standard-Bipolartransistoren, benutzt. Das ist ein einfacher Schalter, um die Ruhestromaufnahme zu senken (etwa so: alle 50ms aufwachen, für 500µs Eingänge zuschalten und messen, Ergebnis speichern, und dann wieder alles abschalten und schlafen gehen). Bei mir schaltet er 0..30V an den ADC. Fehler ist bei 8 Bit vernachlässigbar. Ahoi, Martin
>>Evtl. meinst du mit "sparsam" strom-sparend? sorry wenn bis jetzt alle Kostengünstig dachten ... nunja Stromsparend natürlich :) Also Martin wenn du mir deine Schaltung und Bauteil wahl mitteilen könntest wäre ich dir sehr verbunden! karadur: >>zur AD-Wandlung kann ich nix beitragen, aber die Schaltung mit den 2 >>FETs wird bei 28V am Eingang wohl sterben. UGS !!! wieso? könnte man das erklären ? >> Karadur hat recht! Ein weiteres Argument für die vereinfachte Version. irgendwie kann ich mir nichts unter der 'vereinfachten' Version vorstellen. wie sollte die den aussehen.
@Loric erzähl doch einfach mal genauer worums geht. Soweit ich das mitbekommen habe, brauchts nicht mehrere Eingänge und es geht auf einen PIC mit internem ADC. Wozu also der ganze Aufwand ? Einfach die max 28V auf 5V runterteilen und gut is. Und wenn das zuviel Strom ist, machst Du eben den Spannungsteiler entsprechend hochohmig. Peter
Es geht darum Das ich eine Spannungsquelle hab die 0 - ~28Volt liefert
und die git es zu überwachen. Möglichst ohne ständig nen Stromverlust
zu haben (egal wie Hochohmig es ist es ist doch mehr als der FET
Leckstrom ("Zero Gate Voltage Drain Current") oder?) Daher wollt ich
es Abschaltbar machen.
Ja es geht auf einen PIC mit interem ADC.
Mitlerweile hab ich denke ich auch herausgefunden was manche Mit
einfacherer Versoin, mit einem FET meinen, aber das wäre sinnlos wenn
die Spannung größer als die Versorgerspannung des PIC ist fließt Strom
über die Schutzdiode dieses Eingangs hinter dem Analog-Pin.
Daher 2 Fets.
Spannungsquelle an Spannungsteiler, so dim. wie Peter gesagt hat. Kann sehr hochohmig sein, mittels OP Impededanz wandeln und auf ADC. Spannungsteiler belastet deine Spannungsquelle nicht und du kannst trotzdem "genau" AD wandeln. Wieviel Strom kann deine Quelle? Gib mal Eckdaten, evtl. brauchst dann kein OP.
Wieviel Strom die Quelle liefern kann steht noch nicht fest. aber eines
ist klar, sie darf nix davon unnötig abgeben :)
>> mittels OP Impededanz
und versorgt mir den ? es darf nix was verbrauchen, das is der sinn
der schaltung :)
Hallo Loric ein MOS-FET hat eine typische Gatespannung von 10V der max. Wert liegt bei 15 - 20V. Bei 28V stirbt er.
Siehe Anhang, allerdings habe ich im aktiven Zustand genug Strom, und ich versorge zusätzliche Eingänge über diesen Schalter. Evtl. reicht es, die Gates via Spannungsteiler/Z-Diode vor zu hoher Spannung zu schützen? Ahoi, Martin
@Loric "Wieviel Strom die Quelle liefern kann steht noch nicht fest. aber eines ist klar, sie darf nix davon unnötig abgeben :)" Dann komm nochmal wieder, wenn Du es weißt. Man kann keine Schaltung dimensionieren, wenn man nichts weiß !!! Peter
@martin: Bei einer angenommenen Impedanz des ADC von 10k liefert Deine Schaltung keine richtigen Werte, da die Quellenimpedanz viel zu hoch ist. Bei 30V "sieht" der ADC 1.98V, obwohl der Teiler eigentlich auf 6.6V (100k/22k) runter teilt (mal abgesehen davon, dass Uce noch abgezogen muss, falls Du Vcc messen willst). Sparsam wird die Schaltung nur durch an und abschalten der Messspannung. Am besten mit einem FET, wie oben geschrieben, der einen RDSon im Bereich von einigen 10 Ohm hat und die Impedanz der Quelle sollte nicht größer als 1k sein.
Die Schaltung sieht gut aus. Ich würde allerdings die Widerstände eher so in der Größenordnung 3k8 und 680Ohm wählen.
Ich weiß ja nicht, was der PIC für nen Eingangswiderstand hat. Die AVRs (ATMega8) haben jedenfalls 100M. Daher würde ich den Spannungsteiler 1M/100k machen und mir den ganzen Schaltquatsch sparen. Die 28V / 1,1M = 25µA tun doch keinem weh. Peter
Du hast Recht, ich hatte Unsinn (10k) im Kopf. Bei 100M kann der Teiler natürlich erheblich größer sein.
Hallo Peter, aus dem ATmega 8 Datenblatt : "The ADC is optimized for analog signals with an output impedance of approximately 10 kΩ or less. If such a source is used, the sampling time will be negligible." Beim eingezeichneten Serienwiderstand im Datenblatt steht 1...100 KOhm!! Beim PIC sind es auch 10K wie ich es vermutet hatte. Also ganz normalen Spannungsteiler aus 2 Widerständen und gut !!! Für den Ernstfall kann ja noch ne Z-Diode rein. Ist doch warscheinlich die einfachste Lösung. Also.....bis dann. Ich installiere gerade Windoof. Was soll ich drücken ??? ..... beide Daumen !!!
Bitte melde dich an um einen Beitrag zu schreiben. Anmeldung ist kostenlos und dauert nur eine Minute.
Bestehender Account
Schon ein Account bei Google/GoogleMail? Keine Anmeldung erforderlich!
Mit Google-Account einloggen
Mit Google-Account einloggen
Noch kein Account? Hier anmelden.



