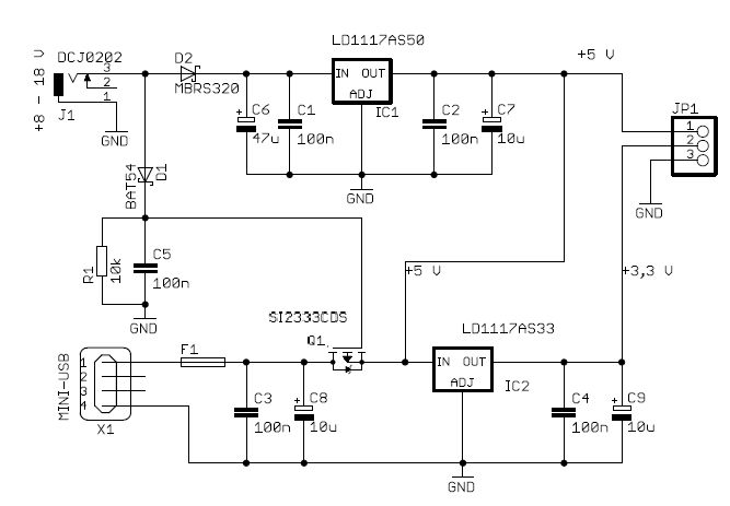
Hallo, auf wwww.netzmafia.de findet man unter dem Stichwort "Spannungsumschaltung" den angehängten Schaltplan. Wenn am Steckerer ein Netzteil angeschlossen ist und dieses mehr als etwa 8V liefert, soll die Spannungsversorgung über die USB-Buchse gesperrt sein. Fällt das Netzteil aus oder wird abgesteckt, soll der SI2333 leitend werden und z.B. ein PowerPack an der USB-Buchse kann die Spannungsversorgung übernehmen. So das Ziel. Jetzt mein Problem. Bei eingesteckten Netzteil und einem Uin von mehr als 5V gilt doch UGS >0V, z.B. bei 8V dann UGS = 3V. Nach Tabelle vom Datenblatt des SI2333 leitet der MOSFET dann. Aber gerade dann soll er doch sperren?! Oder? Und wenn das Netzteil ab ist sperrt der MOSFET SI2333. Und genau dann soll doch eigentlich Strom von der USB-Buchse Richtung 5V-Ausgangspin , bzw. 3,3V Spannungsregler fließen. Liege ich da falsch oder richtig? Ich verstehe es nicht. Mit besten Grüßen aus Limburg an der Lahn Marco Schramm
Das ist ein p channel, der leitet dann wg Gnd an Gate... Klaus.
Hallo, im Datenblatt vom SI2333 gibt es nur Kennlinien für positive UGS. Und nach Kennlinie leitet der bei UGS = 2V. Steht da Quatsch im Datenblatt?
Oder anders gefragt. In welchem Quadranten muss ein selbstsperrender P -Kanal-MosFET betrieben werden, damit er leitet. Darf man Drain und Source vertauschen?
Bitte melde dich an um einen Beitrag zu schreiben. Anmeldung ist kostenlos und dauert nur eine Minute.
Bestehender Account
Schon ein Account bei Google/GoogleMail? Keine Anmeldung erforderlich!
Mit Google-Account einloggen
Mit Google-Account einloggen
Noch kein Account? Hier anmelden.
