Hallo, Kennt jemand eine Software zum zeichnen von Schaltplänen? Quasi wo man die verschiendenen Komponenten auf eine Fläche ziehen, verbinden und beschriften kann? Bin nicht so ein Paintbrush - Fan ;-( Sollte natürlich Freeware sein.
Ich für meinen Teil mache das mit EAGLE (www.cadsoft.de). In der Freeware hast Du zwar nur eine Schaltplanseite zur Verfügung, diese aber unendlich groß.
eagle: http://www.cadsoft.de/ Target Kenn ich die Adresse net. Des Programm auch nicht. Weiss nicht mal sicher obs Freeware is. Einfach mal googeln. Und viele andere. Wie immer gilt: Erst mal googeln. Am meisten Hilfe hier im Forum gibts aber wahrscheinlich zu Eagle und Target.
Hallo, weis ja nicht wie weit du gehen willst. Für gaaaanz einfache Sachen tuts wie gesagt die Eagle Demo oder auch Sprint Layout. Wenn Du mehr machen willst gibts 123PCB !!!! Geniales Teil und kostenlos !!! Habs noch nicht getestet, macht aber nen ganz guten Eindruck ( rein optisch ). Preislich vertretbar ist noch Target von "IB Friedrich"...www.target.de. Allerdings sind die Ausdrucke nicht so richtig Maßhaltig. Muß angepasst werden. Dafür komplett in Deutsch. Eagle jetzt aber auch. Und die Unterstützung für Eagle ( Librarys ) ist besser als für die anderen. Gibt bei Cadsoft nen eigenes Forum. Ich hoffe es hilft. Stephan
Es heißt PCB123 und nicht 123PCB. Nur, damit sich andere nicht auch noch wundern, warum google nichts vernünftiges ausspuckt. Ich teste das mal, weil Eagle für mich nicht der Weisheit letzter Schluß sein kann.
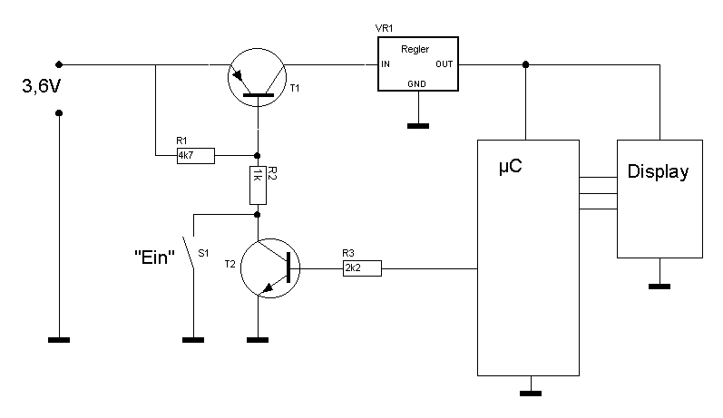
Es gibt dann auch noch SPlan (inzwischen 6.0), was zwar nicht kostenlos ist, aber sein Preis wird von der absolut einfachen Bedienbarkeit gerechtfertigt. Wenn es nur um das Zeichnen von Schaltplänen geht und nicht um´s Layouten, dann ist dieses Tool absolut zu empfehlen. Super ist die Exportfunktion i das GIF- oder BMP-Format. Damit kann man ruckzuck eigene Pläne in´s Netz stellen (siehe Beispiel). Das Programm gibt´s bei Reichelt oder direkt beim Hersteller
Bitte melde dich an um einen Beitrag zu schreiben. Anmeldung ist kostenlos und dauert nur eine Minute.
Bestehender Account
Schon ein Account bei Google/GoogleMail? Keine Anmeldung erforderlich!
Mit Google-Account einloggen
Mit Google-Account einloggen
Noch kein Account? Hier anmelden.
