Hallo, ich wollte mal fragen, ob jemand eine Idee hat wie man eine LED auch ohne Batterie zum Leuchten bringen könnte? Bis jetzt denke ich da an die ca. 25W Sendeleistung von Basisstationen. Eine Loop-Antenne in Verbingung mit einen Kondensator könnte man als resonanten Schwingkreis für 900MHz nehmen. Die LED in Verbindung mit dem Schwingkreis sollte eine Art von Hüllkurvendetektor darstellen und Hallo, ich wollte mal fragen, ob jemand eine Idee hat wie man eine LED auch ohne Batterie zum Leuchten bringen könnte? Bis jetzt denke ich da an die ca. 25W Sendeleistung von Basisstationen. Eine Loop-Antenne in Verbindung mit einen Kondensator könnte man als resonanten Schwingkreis für 900MHz nehmen. Die LED in Verbindung mit dem Schwingkreis sollte eine Art von Hüllkurvendetektor darstellen und hoffentlich die LED zum leuchten bringen?!?! Eine andere Energiequelle wären Hochspannungsleitungen, die ja auch ein erhebliches Feld abstrahlen sollten. Da müsste man den Schwingkreis dann aber für 50Hz bauen. Denkt ihr, dass eine der beiden Ideen klappen könnte?!?! Wenn jemand eine andere Idee hat wie man eine LED auch ohne Batterien zum leuchten bringen kann, würde ich mich über jede Anregung freuen :D MfG ulfhoffentlich die LED zum leuchten bringen?!?! Eine ardere Energiequelle wären Hochspannungsleitungen, die ja auch ein erhelbliches Feld abstehlen sollten. Da müsste man den Schwingkreis dann aber für 500Hz bauen. Denkt ihr, dass eine der beiden Ideen klappen könnte?!?! Wenn jemand eine andere Idee hat wie man eine LED auch ohne Batterien zum leuchten bringen kann, würde ich mich über jede Anregung freuen :D
Ich glaub du solltest den Thread erst nochmal neu schreiben, nämlich alles nur ein mal lol Ist ziemich Assi zum lesen! Aber sowas gabs schomal, weiß nur nicht mehr wo... Such mal... in der Suche"
Das war wohl ein Copy und Paste zuviel :/ Hier ist das Posting also nochmal: Hallo, ich wollte mal fragen, ob jemand eine Idee hat wie man eine LED auch ohne Batterie zum Leuchten bringen könnte? Bis jetzt denke ich da an die ca. 25W Sendeleistung von Basisstationen. Eine Loop-Antenne in Verbindung mit einen Kondensator könnte man als resonanten Schwingkreis für 900MHz nehmen. Die LED in Verbindung mit dem Schwingkreis sollte eine Art von Hüllkurvendetektor darstellen und hoffentlich die LED zum leuchten bringen?!?! Eine andere Energiequelle wären Hochspannungsleitungen, die ja auch ein erhebliches Feld abstrahlen sollten. Da müsste man den Schwingkreis dann aber für 50Hz bauen. Denkt ihr, dass eine der beiden Ideen klappen könnte?!?! Wenn jemand eine andere Idee hat wie man eine LED auch ohne Batterien zum leuchten bringen kann, würde ich mich über jede Anregung freuen :D MfG ulf
Vergiss es. Theoretisch ist es zwar machbar, aber a) nur mit miserablem Wirkungsgrad (wenn du auf >10% bei großen Entfernungen kommst, dann bist du dem Nobelpreis nahe...) b) nicht innerhalb der erlaubten Werte. Du wirst ziemlich schnell Probleme bekommen, da die dafür notwendige Sendeleistung um einige 10er Potenzen über den erlaubten Werten liegt.
Hallo, ich will doch garnicht senden! Ich will bestehende Sender nutzen. Wie gesagt sendet eine Basistation mit einer Leistung von 25W, da wären unter 10% Wirkungsgrad ok, da eine low-current LED eine Leistungsaufnahme von 0.4mW hat (wenn ich mich nicht irre). Die Frage ist nur wie man aus dem Empfangssignal 2V bekommt und wie nah man dann an der Basisstation sein muss um dann noch 0.2mA zubekommen. Das sowas geht kann man hier sehen: http://rabenhorst.blogweb.de/categories/12-Chips Der "RFID-Scanner-Detektor-Armreif" ist genau das was ich mir vorgestellt habe. Die Frage ist nun, wenn man das für 900MHz macht, wie weit funktioniert das dann? MfG Ulf
tja, denau wie beim rfid scanner, wenn du an der antenne vorbeigehst, dürfte bei gsm etwas schwierig sein, da die meist auf dächern sind...
Kannste ganz gut mit dem Freiraumdämpfungsmaß abschätzen: P(Sender)/P(Empfänger)=(4*pi*d/Lambda)² Obige Formel gilt für isotropen Rundstrahler, für 0.4mW (da leuchtet eine LED tatsächlich bereits sichtbar) und 25W und 900MHz kommen 6.6m heraus, du musst also aufs Dach klettern ;-) Wenn du dir eine Richtantenne baust, kannste vielleicht noch mal 12dB rausholen, die Sendeantenne hat auch noch ein paar dBi, ich könnte mir nach der Rechnung 25-50m vorstellen. Allerdings haste das Problem, daß 0.4 mW an 50 Ohm nur 200mV Spitze sind, du müsstest also irgendwie eine Impedanztransformation realisieren.
Ich kenne solche Experimente auch nur über Entfernungen von weinigen Zentimetern. Wir haben bei Amateurfunk-Vorführungen gelegentlich mal einen Sender im 23cm-Band (1240-1300 MHz also etwas oberghalb des D-Netzes) mit ca 1 Watt eine Taschenlampen-Glühbirne mit angelötetem Dipol aus zwei Cu-Drähten zum Leuchten gebracht, unmittelbar an der Sendeantenne sogar zum Durchbrennen. Schön sind auch Versuche mit Lecher-Leitung, um stehende Wellen mit Lämpchen anzuzeigen. Aber Mobilfunk-Leistungen sind wirklich nur auf dem Dach neben der Antenne so anzeigbar. Es gibt die bekannte Story aus den Zwanzigern oder Dreißigern, daß Kleingärtner direkt neben dem Berliner Funkturm ihre Hütten mit Mittelwellenenergie beleuchtet hätten. Eine Leuchtstofflampe direkt neben einem Großsender soll auch ohne Stromanschluß aufleuchten. 73 de db1uq
Wenn Du eindrucksvoll die verschiedenen Funksignale vorführen willst, die in der Gegend ausgesendet werden, kauf den "HF-Sniffer"-Bausatz der AATiS www.aatis.de der macht die Modulation hörbar, als Knatter- oder Pfeiftöne, je nach Funkdienst, damit kann man schön Schnurlostelefone, Funkkopfhörer, Wetterstationen Mobilfunk und andere unterscheiden, und mit Richtantenne auch anpeilen
Hallo Bernhard, so nah kommt man wirklich nicht an die Basisstation. Ich habe gelesen das ein Handy mit 2W sendet, wodurch man 0.4mW in 1,8m Abstand hätte. Die Impendanz Wandlung wäre aber wirklich hart, da man für 2V und 0,2mA ja 10k Ohm bräuchte :/ Ob das geht? MfG Ulf
Der HF-Sniffer ist mit einem Maxim MAX4000 aufgebut, ein breitbandier logarithmischer Pegeldetektor: http://www.maxim-ic.com/quick_view2.cfm/qv_pk/3264 Pegelbereich: -58dBV to -13dBV (-45dBm to 0dBm in 50) also maximal 1 Milliwatt(0 dBm), ich messe in der Wohnung höchstens so um die 1 Mikrowatt (-30 dBm) für benachbarte Sender. Die Impedanztransformation erhöht ja nicht die verfügbare Leistung, erklärt aber, warum hochohmige Lampen also Glimm- und Entladungslampen eher brauchbar sind.
Hallo Christoph, und wie sieht in der Nähe eines Handys aus? Da könnte die Leistung doch noch hoch genug sein? MfG Ulf
wilss du jetzt wissen ob dein passausgelesen werden könnte oder nen teil das arlamschlägt wenn du ner antenne zu nahe kommst Wenn du nur Deinen Pass schützen willst ,dann tu ihn in ein Metalletui. So werde ich das machen. ;-)
Hallo Ulf, 10k sind wohl aussichtslos bei der Frequenz. Vielleicht kann man es auf 300 oder 400 Ohm bringen, dann mit Dioden und Kondensatoren einen Spannungsvervielfacher aufbauen, und zumindest kurzzeitig eine LED aufblitzen lassen. Interessante Idee auf jeden Fall, nettes Bastelprojekt.
Christoph Kessler: gibt es zu diesem HF Sniffer[1] auch irgendwo einen Schaltplan? [1] http://www.bausatz.aatis.de/AS644_HF-Sniffer/as644_hf-sniffer.html
... man sollte die Schaltung in die Mikrowelle legen und einschalten, da geht was ! Statt ösiger LED aber gleich eine 8 Watt Leuchtstoffröhre nehmen (oder was halt reinpasst wegen der Länge) ; leuchtet prima !
ja im Praxisheft - Nummer weiß ich nicht mehr, oder bei dem Bausatz mitgeliefert, ist aber nicht viel mehr als der MAX4000. Ein 4fach-OP LM324 verstärkt noch das DC-Signal und der LM386 ist ein NF-Verstärker für den Lautsprecher. Ich kann das Schaltbild mal einscannen, das ist nicht sehr viel. Ich hab den Bausatz gekauft, das Gehäuse etwas verkleinert, jetzt passt alles in ein Multimeter-Gehäuse, incl. 4 Mignon-Zellen, Flachlautsprecher und Zeigerinstrument. Den 78L05 hab ich durch einen pinkompatiblen lowdrop-Regler ersetzt, damit die 6V reichen. Eine Skala für ein kleines Zeigerinstrument habe ich mit "Galva" gedruckt (ein Freeware-Skalen- und Frontplattenprogramm aus Straßburg), in Mikrowatt und dBm kalibriert. Leider war das Instrument viel nichtlinearer als der MAX4000, die Skala ist sehr unterschiedlich gedehnt.
Hallo, was ist eigentlich mit den Spromnetz? Wie stark strahlt das den bei 50Hz ab? Die "Sendeleistung" ist da ja sehr groß aber der passende Schwingkreis in meinen Augen nicht zu bauen :/ Am Besten finde ich bis jetzt einen 900MHz "Empfänger" dessen Spannung man vervielfacht. Man könnte diese Energie dann in einem Kondansator speichern und die LED dann immer bissel rumblinken lassen... oder so? Hat jemand vielleicht noch ne andere Idee wie man ohne Batterie ne LED zum Leuchten bringten kann? Vielleicht ne Zitornenbatterie :) MfG Ulf
z.B. Solarzelle, Thermoelement, ein kleines Windrädchen, ein kleines Wasserrad, ein Kurbelinduktor, ein Radioisotopengenerator
Oder wie wärs mit einem Piezofeuerzeug? Würde mich mal interessieren, ob die Energie des Piezodingens reicht, um die LED zum Leuchten zu bringen.
na nu mahl erhlich ? 1. wie dicht willst du rann an den sender .. 2. mit 0db antenne wird das sicher nix 3. antenne 30db sicher 4. wäre ca ein parabolspiegel von 3meter 5. eigentlich liesse sich das genau ausrechnen welche energie in welchem abstand bei welchen antennegewinn zu erwarten ist
Hochspannungsleitungen: Magnetisch wird da nichts gehen, evtl. könnte man einen Schwingkreis anregen, aber bei 50Hz fällt der ziemlich groß aus. Eher geht da was mit kapazitiver Kopplung. Einfach mal eine große Metallplatte (Auto? Räder sind wg. der dann geringen Spannung Isolatoren) unter eine Leitung stellen und eine LED mit antiparalleler Diode (oder besser 2 antiparallele LEDs) nach Erde. Könnte klappen. Ich sah mal LEDs mit ein wenig Schaltung drum rum, die man auf die Handy-Antenne steckt oder in deren Nähe bringt, bei eingehendem Anruf blinkt die LED deutlich vor dem Klingeln. Ob sie auch bei rausgehendem Ruf oder während des Gesprächs leutet, weiß ich nicht mehr. Beachte, dass in der Nähe von Sendern das Feld mit sinkender Entfernung plötzlich sehr stark (quadratisch) ansteigt. Eine empfindliche Schaltung könnte leicht überlastet werden. Da gabs doch hier im Forum mal einen Beitrag, der behauptete, man könne sogar eine LED als Mini-Solarzelle betreiben, damit einen C laden. Wenn der voll ist, wird die LED aktiviert, bis der C entladen ist.
Hier die erste Seitze der Bauanleitung zum HF-Sniffer. Es folgen dort noch ein Artikel mit Oszillogrammen üblicher Funkquellen, Handy, Feststation, Schnurlostelefon, Funk-Temperatursensor und Mikrowellenherd. Ein dritter Artikel zeigt das Ergebnis einer Meßfahrt mit Notebook, HF-Sniffer und GPS. Die aufgezeichneten Feldstärkedaten wurden anschließend farbcodiert in eine topografische Karte eingetragen
Hier meine Version, in ein viel zu kleines Gehäuse eingebaut. Die Antenne (Stichwort zum Googlen) ist eine "double ridged horn antenna", sehr breitbandig, wird gern für EMV-Messungen benutzt. Bauanleitung dazu im Buch "Praxis der Mikrowellenantennen" ISBN 3-9801367-0-1, erhältlich bei den UKW-Berichten. Die 8mm dicken Aluminium-"Flossen" waren ohne Spezialwerkzeug ziemlich umständlich zu fertigen.
Und noch der Blick ins Innere. Einige Bauteile auf der Platine mußte ich aus Platzgründen umsiedeln. Der 78L05 ist durch einen lowdrop-Regler LP2950CZ (Conrad-Nr. 175676) ersetzt, damit die Spannung reicht. Und der Lautstärkeregler ist ein teures Cermet-Poti. Der Einschalter mit Mittelstellung zeigt in der anderen Schaltstellung noch die Batteriespannung an. 73 de DB1UQ Christoph
@Profi: Meinst du vielleich: http://www.mikrocontroller.net/forum/read-1-154523.html#154523 (C aufladen...)
Mühsam nährt sich das Eichhörnchen... wenn zum Beispiel ein Mikrowatt an der Antenne ankommt, muß man 100 Sekunden sammeln, um es eine zehntel Sekunde mit einem Milliwatt aufblitzen zu lassen
Bittesehr, ich mache gern mal Reklame für die AAtis, obwohl ich kein Mitglied bin, aber sowas gehört einfach gefödert. Außerdem passen die Bausätze genau hierher in ein Forum auch für Anfänger. Zum Thema Lampe/LED via HF würde ich doch mal wie gesagt bei Google nach "Lecher-Leitung" suchen, das ist ein physikalisches Experiment, bei dem man gern mit Lampen arbeitet.
ROTOLAMPE am Samstag im Karstadt auf dem Grabbeltich für 10 Euro gekauft. Taschenlampe aus 3 weissen LEDs und einer grossen Kurbel. Innen drin eine wiederaufladbare Lithium-Batterie LIR2032 3.6V 35 mA. leut Packung soll ich bei 120 Umdrehungen/Minute < 1W produzieren. 1 Min. Kurbeln soll bei 3 LEDs 20 Min. leuchten! Zitronenbatterie oder Apfelbatterie oder Colabatterie ist auch nicht schlecht.
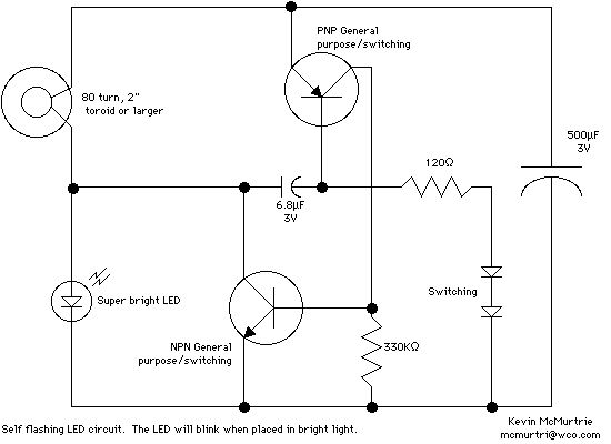
Dies ist eine coole Schaltung. Sie verwendet die LED als "Solar Panel". Habs getestet und funktioniert! Einfach die Schaltung in sehr heller Umgebung aufstellen und plötzlich beginnt die LED zu blitzen :-)
Wie funktioniert diese Schaltung ? Und welchen Zweck hat die Spule ? Falls das ein Step_Up Wandler ist, sollte die Form normalerweise egal sein, aber hier wird ja ein bestimmte Form benötigt, oder ?
Ist ja wirklich einfach. Die Schaltung ließe sich noch verbessern, ich glaube, ein beachtlicher Teil der Ladung des Cs verpufft in der Basis des unteren Ts, da dieser ja den oberen ebenfalls voll durchsteuert. Ob man die Energie mit einer weiteren Wicklung in der Drossel nutzen kann? @Johnny: wie lange dauert es, bis der C geladen ist? Auf welche Spannung entlädt er sich nach dem Blitz? Generell gefällt mir die Schaltung besser als die in http://www.mikrocontroller.net/forum/read-1-154523.html#154523 (danke Tal Umb!, genau den meinte ich), denn: 1. man müßte die LED (im Ladebetrieb) an die Last anpassen, damit die maximale Leistung genutzt wird (MPT- maximum power tracker). Das dürfte jedoch bei so geringen Strömen kaum (mit besserem Wirkungsgrad) möglich sein. 2. das Aufladen eines Cs über einen R (wie im "ewigen Blitzlicht) ist immer ein Verlustgeschäft, genauso wie das Entladen derselben über eine LED (wg. der Fehlanpassung). Da ist eine Drossel wesentlich besser. Da behauptete einer (Esoteriker? freie Energie?) mal, man könne einen C1 nicht (auch nicht nahezu) verlustlos in einen anderen (c2) umladen. Diese Aussage stimmt nur, wenn man einen R verwendet, die Hälfte der Enerie geht im R als Wärme auf. Die Cs haben danach die halbe Spannung, also beide zusammen die halbe Ladung. Nicht so, wenn man eine Drossel verwendet (und eine Diode, damit die Energie nicht mehr zurückfließt). Das ist wie im Schwingkreis, in dem die Energie ständig zwischen C und L hin- und herpendelt. Nur dass sie hier von einem C in den anderen "hinüberpendelt" und dann (wg. der Diode) nicht mehr zurückkann. Wenn die Cs gleich Werte haben, ist danach C1 leer und C2 voll. Das geht in zwei Schritten: 1. C1 lädt L und C2 - bis zur Hälfte seiner Spannung, und auch der Spannung von C2 - wie bei der Verwendung eines Rs. 2. Die Energie, die der R verbraten hätte, steckt jetzt in der Spule, welche sich nun entlädt und damit den C1 völlig leert und C2 voll lädt. Erstaunlich, nicht wahr?
Nutzt die LED wohl als Photodiode - ähnlich wie das hier: http://mrl.nyu.edu/~jhan/ledtouch/index.html :)
Das 12MB-.avi hätte leicht kürzer ausfallen können. Wie soll das denn funktionieren? Vermutung: die Leds werden zeilen- oder spaltenweise angesteuert und die jeweils benachbarte(n) wirken als Photodioden. Oder hat der nachleuchtende Farbe an den Fingern?
Ja, die Form der Spule spielt keine Rolle. Ich habs einfach mit ein paar verschiedenen aus der Bastelkiste versucht. @Profi Es ist schon länger her als ich das aufgebaut hatte, aber direkt unter einer Halogentischlampe dauerte es ca. 30 sekunden bis die LED das erste mal aufblitzte. Die LED blitzt selbst noch so ca. 5 bis 10 mal, wenn man das ganze aus dem Licht nimmt. Wenn ich die Schaltung noch finden kann, dann werde ich mal eine Messung durchführen am C.
Ich habe mal versucht die Schaltung mit der LED Matrix nachzubauen: Dazu lese ich mit einem AD Wandler nacheinander die 8 Zeilen ein. Seltsamerweise geht dies am besten, wenn ich die Spaltenanschlüsse des LED Displays offen lasse ! Anscheinend fließt der Strom über parasitäre Zweige im Display. Vielleicht sollte ich aber auch keine billig Displays von Pollin verwenden ? So kann ich zumindest schonmal die Helligkeit der 8 Zeilen getrennt lesen.
Habe nochmal ein wenig experimentier: Um auf eine ausreichend hohe Spannung zu kommen, kann man auch 2-4 LEDs in Reihe schalten. Wenn man alle bis auf eine kurzschließt, blitzt die eine LED auf (habe als C 100 µF LL (Low Leakage, niedriger Leckstrom) verwendet). Habe versucht, die Erkennung, dass der C genug geladen ist, mit einem Unijunction-Transistor(Doppelbasisdiode) 2n5480, 2n2647 zu lösen, ging aber wg. Ruhestrom nicht. Evtl. geht es mit einem 7555-Timer (CMOS 555) oder einem CMOS-Schmitt-Trigger. Werde weiter basteln und berichten...
also ich hab mal von nem bekannteb gehört, dass leute in einer schrebergartensiedlung ne leuchtstoffroehre zum leuchten gebracht haben, da neben der schrebergartensiedlung ein sendemast stand. na ja, die hams nach her dann en bisschen übertrieben, un noch mehr an ihre schaltung drangehängt, das hat der betreiber des sendeturms dann aber nachher rausgefunden, da das natürlich ganz schön energie abzieht. aber immerhin es hat gefunzt, nur da muss man glaub ich ganz schön heftige schwingkreise und schaltungen etc. bauen um dass zu bewerkstelligen.
In einem Heinz-Richter Buch "Neues Bastelbuch für Radio und Elektronik" steht auf Seite 21 oben "Rundfunksender als Betriebsstromquelle". Die Schaltung besteht, soweit ich das sehen kann, aus einem Schwingkreis, der über einen Kondensaator abgestimmt wird. Dann noch eine Diode, ein paar Kondensatoren und eine Spule. Laut dem Buch sollen da (als noch Mittel- und Kurzwellensender in den Orten waren.) knapp 4 Volt herausgekommen sein. Ach ja: Das Buch ist 1969 im Telekosmos Verlag erschienen und hat die Bestellnummer: 2693 G (ISBN gab es da wohl noch nicht) Gruß Anfaenger
Habe sowas noch von "damals" aus der koff hoff show in erinnerung. Das funktioniert wirklich ist aber verboten. Ich möchte aber mal behaupten, dass die sendeleistung mittlerweile immer weiter reduziert wurde....
Haha, weiter experimentiert, ging sehr gut:
CD4093 (quad schmitt-trigger-NAND) als Oszillator geschaltet
Led-Blitzer mit CD4093 (Quad 2Nand-Schmitt-Trigger) und 100µF
Zuerst Versuche ohne Solar-LEDs, ohne Spulen, mit Spannungsquelle und
Vorwiderstand.
Spannungsquelle
Vorwiderstand
durchschn.Spannung am C
durchschn.LadeStrom
Pause
Leuchtdauer
12,0V 330K -> 3,5V : 24,5µA 3,5s 9ms
5,0V 330K -> 2,7V : 6,7µA 4,2s 15ms
3,3V 330K -> 2,3V : 3,0µA 4,7s 22ms
3,3V 5,4M -> 1,6V : 0,3µA 7,0s 160ms
Sobald die Spannung größer als 2,7V ist, kommt der CMOS-Effekt: wenn
ein Eingang "floating" ist (der C des Oszillators bei ca.1-2V),
leiten beide Eingangstransistoren, das IC zieht etliche µA
Versorgungsstrom und entlädt den C teilweise wieder.
2,0 - 2,5V optimaler Bereich, LED leuchtet deutlich, IC selbst verbrät
keine Leistung.
1,5V ist absolute untere Grenze, die LED ist kaum mehr sichtbar.
Im Anhang die Switchercad-Simulation. Habe gerade wenig Zeit, es
schöner zu malen. Der Transistor ist nur für die Simulation da, die LED
hängt am letzten Schmitt-Trigger.
Die vier LEDs sind die Photozellen. Die Spannungsquelle simuliert die
Zellen.
Bitte melde dich an um einen Beitrag zu schreiben. Anmeldung ist kostenlos und dauert nur eine Minute.
Bestehender Account
Schon ein Account bei Google/GoogleMail? Keine Anmeldung erforderlich!
Mit Google-Account einloggen
Mit Google-Account einloggen
Noch kein Account? Hier anmelden.



