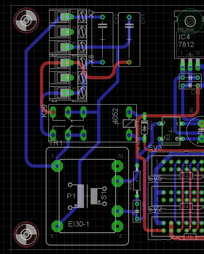
Hallo, Ich habe eine Netzteilplatine für mein Projekt entworfen, ein kleiner Trafo (unten Links auf dem Bild) bleibt ständig am Netz, bei Bedarf wird mit dem Relais K29 ein Ringkerntrafo mit 100VA und ein zweiter Printtrafo mit 10VA zugeschaltet. Hinter den Trafos hängen mehrere Gleichrichter (der RKT hat 6 Abgriffe) und anschließend dicke Siebelkos, der Einschaltstromstoß wird also heftig sein. Mir ist das beim Layouten nicht aufgefallen, die Leiterbahnen sind aber etwas mager dimensioniert auf der Netzspannungsseite, sie sind nur 1mm breit. Die Leiterplatte habe ich schon ätzen lassen, ist fertig bestückt. (FR4 1,55mm 35µm Kupferdicke + Stopplack) Dummer Fehler, mache mir nun etwas Gedanken das die Leiterbahnen irgendwann "verdampfen" wenn das Relais schaltet, meint Ihr die Leiterbahnbreiten sind noch zu vertreten? Danke! Gruß, Jan K.
Auf der Primärseite fließt doch eh ein geringer Strom. Der Einschaltstromstoß ist so grob 4A, das halten die locker fürn paar ms aus.
>Auf der Primärseite fließt doch eh ein geringer Strom. Der >Einschaltstromstoß ist so grob 4A, das halten die locker fürn paar ms >aus. Ich dachte bei RKT bis zu 50x Nennstrom? Wären grob 22A. Gruß, Jan
Da haste nen Punkt, ich hab nur mit x10 gerechnet. Aber die Leiterbahn hat trotzdem irgendwie n mOhm pro cm, die wird dann kurz lauwarm.
Ich würde noch ein paar Drähte auf die Leiterbahnen löten, wenn es ein Einzelstück ist. Das Relais wird so wahrscheinlich eh nicht lange überleben. Bei Epcos findest du passende NTCs, die den Einschaltstromstoss auf ein vernünftiges Mass begrenzen.
Danke für eure Antworten, >Das Relais wird so wahrscheinlich eh nicht lange überleben. Bei Epcos >findest du passende NTCs, die den Einschaltstromstoss auf ein >vernünftiges Mass begrenzen. Ich denke ich werde so eine Schaltung zwischen Trafo und die Platine hängen dann hat sich das Problem erledigt: http://www.elektronik-kompendium.de/public/schaerer/bilder/onilim_3.gif Auf der Leiterplatte mit Drähten arbeiten will ich ungern, wenn sich da was löst und auf die Sekundärseite kommt... Brauche aber sowieso noch die Leiterplatte für den 10VA Printtrafo, da kann die Strombegrenzung gleich mit drauf. Gruß, Jan
Bei einem 100VA-Trafo würde ich den NTC nicht noch zusätzlich überbrücken (da biste dann bei 2 Relais).
>Bei einem 100VA-Trafo würde ich den NTC nicht noch zusätzlich >überbrücken (da biste dann bei 2 Relais). Der Trafo wird nicht dauerhaft mit hoher Last laufen, manchmal auch ohne Last. Brücke ich den NTC nicht wird er dann vielleicht wieder zu hochohmig.
Jan K. schrieb: > Die Leiterplatte habe ich schon ätzen lassen, ist fertig > bestückt. > Dummer Fehler, mache > mir nun etwas Gedanken das die Leiterbahnen irgendwann "verdampfen" wenn > das Relais schaltet, meint Ihr die Leiterbahnbreiten sind noch zu > vertreten? Wenn du da ein Problem siehst, also selbst erkannt hast, warum fragst du dann hier? Ich finde solche Fragen nach Absolution hier immer extrem unpassend und die Netiquette sieht das genauso. http://www.mikrocontroller.net/articles/Netiquette#Klare_Beschreibung_des_Problems Ändern kannst du es doch ohnehin erst bei der nächsten Charge, sofern es eine gibt. Wenn dir die Leiterbahnen wieder erwarten weg brennen, wirst du nachbessern müssen. Andererseits sollte man auch den Strom im Kurzschlussfall betrachten und der ist nun mal von der Vorsicherung abhängig und nicht von der Nennlast.
Verstehe ich nicht. Der T0 hat ein Problem, das Forum soll helfen. Es geht hier nicht um Absolution, sondern darum, den Fehler in Zukunft zu vermeiden. Und festzustellen, ob es überhaupt ein Fehler ist, die Leiterbahnen auf Nennlast auszulegen.
Ich wollte auch mal wissen, bei wie viel Strom so einen Leiterbahn tatsächlich wegdampft. Also: alte Platine mit Leitungen 0.3mm genommen und eine kräftiges Labornetzteil angeschlossen. Ergebnis: bei Strömen so im Bereich 15A und mehr hat diese immerhin einige Sekunden durchgehalten. Bei 100VA hast du einen Nennstrom von <1A. Ich sehe da überhaupt kein Problem. Jan K. schrieb: > Ich dachte bei RKT bis zu 50x Nennstrom? Wären grob 22A. Selbst wenn das so ist (ich kenne diese Fausformeln nicht), dann hält eine 1mm breite Leiterbahn mit 35µ Cu auch diesen Strom locker für 1s aus, sicherlich mit einer spürbaren, aber unkritischen Erwärmung im üblichen Umgebungstemperaturbereich. Erst, wenn man das Ganze bei 100°C und mehr betreiben will, muss man nochmals darüber nachdenken ... Natürlich würde man bei einer Neuentwicklung die von der Platinenfläche vorgegebenen Reserven für einen erhöhten Leiterquerschnitt nutzen.
Sascha_ schrieb: > Verstehe ich nicht. Der T0 hat ein Problem, das Forum soll helfen. Der TO hat eben kein Problem, denn das hat er längst erkannt und gelöst bzw. muss er bei der nächsten Charge berücksichtigen. > Es geht hier nicht um Absolution, sondern darum, den Fehler in Zukunft > zu vermeiden. Und festzustellen, ob es überhaupt ein Fehler ist, die > Leiterbahnen auf Nennlast auszulegen. Doch, genau darum ging es. Der TO hat nur gefragt, was er selbst schon wusste und das ist ganz klar eine Frage nach Bestätigung, also Absolution. Genauso gut kannst du im Zweifel den Papst fragen, dass Gott existiert, obwohl du es wissen musst, sofern du Gläubig bist. HildeK schrieb: > Natürlich würde man bei einer Neuentwicklung die von der Platinenfläche > vorgegebenen Reserven für einen erhöhten Leiterquerschnitt nutzen. Ich habe so manchmal den Eindruck, dass einige nicht lesen können oder wollen. Also hier noch mal wiederholt: Bei der Dimensionierung einer Leiterbahn ist nicht nur der aus der Nennlast zu erwartender Nennstrom, sondern auch ein im Kurzschlussfall zu erwartender Kurzschlussstrom, der durch eine Sicherung im Stromkreis definiert und begrenzt wird, zu berücksichtigen. Ansonsten kann eine Leiterbahn selbst zur Sicherung werden und das ist ja wohl nicht Bestimmungsgemäß. Wenn ein 100W-Trafo den Stromkreis belastet und eine Sicherung von 1A den Stromkreis sichert, ist man bei der Leiterbahnbreite bzgl. diese Stromwertes stehts auf der sicheren Seite. Wer die Sicherung im Design vergisst und später mal einen Kurzschluss hat, wird sich bei normaler Netzabsicherung von 10/16A nicht wundern müssen, wo seine mickrige Leiterbahn bleibt. Da wären in dem Fall schon 4-5mm breite Leiterbahnen nötig. Ist doch logisch nachvollziehbar, oder?
Cyborg schrieb: > Andererseits sollte man auch den Strom im > Kurzschlussfall betrachten und der ist nun mal von der Vorsicherung > abhängig Seit wann begrenzt eine Sicherung den Kurzschlussstrom? Ok, wenn sie ausgelöst hat, wird er Null, aber vorher ist er so hoch wie es u.a. die Zuleitungen zulassen, in einem 230V-Netz mit guter Versorgung können das schon mal 10000 A sein. Georg
>Wenn du da ein Problem siehst, also selbst erkannt hast, warum fragst >du dann hier? Ich finde solche Fragen nach Absolution hier immer >extrem unpassend und die Netiquette sieht das genauso. Verstehe Dein Problem mal so garnicht, hätte ich erst fragen "dürfen" nachdem die Leiterbahn weggebrannt wäre? (angenommen sie wäre das) Ich bin jemand der im Normalfall nachdenkt bevor er was ausprobiert, aber auch mir passieren Fehler. Deshalb Frage ich jetzt nach bevor die Leiterplatte kaputt ist. "Sascha_" hat das schon richtig bemerkt: >Es geht hier nicht um Absolution, sondern darum, den Fehler in Zukunft >zu vermeiden. Und festzustellen, ob es überhaupt ein Fehler ist, die >Leiterbahnen auf Nennlast auszulegen. >Ich wollte auch mal wissen, bei wie viel Strom so einen Leiterbahn >tatsächlich wegdampft. >Also: alte Platine mit Leitungen 0.3mm genommen und eine kräftiges >Labornetzteil angeschlossen. Ergebnis: bei Strömen so im Bereich 15A und >mehr hat diese immerhin einige Sekunden durchgehalten. > >Bei 100VA hast du einen Nennstrom von <1A. Ich sehe da überhaupt kein >Problem. Danke für den Erfahrungswert, da bin ich beruhigt. :-) Es handelt sich um ein Privatprojekt bzw. um ein Einzelstück, auch aus Gründen der Lebensdauer vom Relais realisiere ich die Einschaltsrombegrenzung wahrscheinlich trotzdem noch. Auf die Paar € für die Bauteile kommt es nicht an. >Doch, genau darum ging es. Der TO hat nur gefragt, was er selbst >schon wusste und das ist ganz klar eine Frage nach Bestätigung, >also Absolution. Das ist Blödsinn >Bei der Dimensionierung einer Leiterbahn ist nicht nur der aus der >Nennlast zu erwartender Nennstrom, sondern auch ein im Kurzschlussfall >zu erwartender Kurzschlussstrom, der durch eine Sicherung im >Stromkreis >definiert und begrenzt wird, zu berücksichtigen. Sag mal, hast Du gelesen um was es geht? >Wenn ein 100W-Trafo den Stromkreis belastet und eine Sicherung von >1A den Stromkreis sichert, ist man bei der Leiterbahnbreite bzgl. >diese Stromwertes stehts auf der sicheren Seite. Wer die Sicherung >im Design vergisst und später mal einen Kurzschluss hat, wird sich >bei normaler Netzabsicherung von 10/16A nicht wundern müssen, wo >seine mickrige Leiterbahn bleibt. Wo steht denn das es sonst keine (Schmelz)Sicherung gibt? Meine 1mm Leiterbahn erwärmt sich bei 2,2A um ca. 10K. Bei mir fließen grob 500mA, das ist von der Dimmensionierung OK. http://www.mikrocontroller.net/articles/Leiterbahnbreite
Jan K. schrieb: > Verstehe Dein Problem mal so garnicht, hätte ich erst fragen "dürfen" > nachdem die Leiterbahn weggebrannt wäre? (angenommen sie wäre das) > Ich bin jemand der im Normalfall nachdenkt bevor er was ausprobiert, > aber auch mir passieren Fehler. Deshalb Frage ich jetzt nach bevor die > Leiterplatte kaputt ist. "Sascha_" hat das schon richtig bemerkt: Eigentlich hättest du bei Beachtung der Netiquette gar nicht erst fragen brauchen, denn du hattest praktisch keine Frage. Eine Frage setzt Unwissenheit voraus, nicht Unsicherheit. Jan K. schrieb: > Danke für den Erfahrungswert, da bin ich beruhigt. :-) Na, viel Glück, fachlich glaubt man immer dem der den eigenen Glauben stützt. Alle anderen sind dann nur Ketzer. Du kannst aber davon ausgehen das ich den Beruf bis an die Grenzen gelernt habe. Jan K. schrieb: > Das ist Blödsinn Und eine Beleidigung macht dich und andere Behauptungen per Se glaubwürdiger? Ich mache dich mal darauf aufmerksam, dass die wenigsten hier einen relevanten beruflich kompetenten Abschluss haben. Aussagen von anonymen Bastlern sind daher immer mit Skepsis zu betrachten insbesondere wenn die nicht fundiert sind und nur so dahin gerotzt sind. Jan K. schrieb: > Sag mal, hast Du gelesen um was es geht? Ist das jetzt ne Fangfrage? Ich bin auf den Sachverhalt doch sehr ausführlich sachlich eingegangen. Wenn du es ignorieren willst, weil dir eine Absolution, die deinen Glauben bestätigt, lieber ist, musst du damit leben. Ist ja deine Leiterbahn. Jan K. schrieb: > Wo steht denn das es sonst keine (Schmelz)Sicherung gibt? Meine 1mm > Leiterbahn erwärmt sich bei 2,2A um ca. 10K. Bei mir fließen grob 500mA, > das ist von der Dimmensionierung OK. Du schreibst weder das eine noch das andere, aber eine Sicherung ist nun mal Pflicht, vor allem bei Basteleien im Netzspannungsbereich. Ansonsten muss man eben sich den Gegebenheiten anpassen und bei Hausabsicherung auch seine Leitung entsprechend für den Kurzschlussfall dimensionieren. Eine Stehlampe oder ein Toaster brauchen keine extra Sicherung, weil die Zuleitung gewöhnlich fachlich korrekt ausreichend dimensioniert ist. Wenn du keine Sicherung in Höhe knapp über der Nennlast dimensioniert einbaust, dann wird dein Gedankengang über die Leiterbahnbelastung im Kurzschlussfall irgendwann für dich eine völlig neue Erfahrung sein. Allerdings sind die Chancen für einen Kurzschluss eher gering, aber nicht ausgeschlossen. Georg schrieb: > Seit wann begrenzt eine Sicherung den Kurzschlussstrom? Ok, wenn sie > ausgelöst hat, wird er Null, aber vorher ist er so hoch wie es u.a. die > Zuleitungen zulassen, in einem 230V-Netz mit guter Versorgung können das > schon mal 10000 A sein. Schon mal was von Auslöse-Charakteristika gehört? Da spielt nämlich auch der Zeitfaktor ein Rolle. In der Regel wirst du solche utopische Stromwerte kaum erreichen. Vergiss dabei nicht, es ist Wechselstrom und der folgt auch dem Spannungssinus. Unglaublich was du so für ein Geschwätz ablässt und das ohne jede Referenz. Du bist scheinbar nur auf Stress aus, aber fachlich hast du nichts beizutragen.
Georg schrieb: > Seit wann begrenzt eine Sicherung den Kurzschlussstrom? Wir wissen nicht, was deine Sicherungen können, aber die gewöhnlichen Haushalts-Leitungsschutzschalter machen das; kuckst du "Energiebegrenzungsklasse" https://de.wikipedia.org/wiki/Leitungsschutzschalter#Ausl.C3.B6sung_bei_Kurzschluss Das angehängte Bild stammt aus dem ABB-Prospekt "System pro M".
Bitte gib einen Link zum "System pro M" (Quellenangabe) an. Evtl. ist es hier: https://library.e.abb.com/public/7368200c84b92309c12572eb0031cc69/2CDC002071D0102.pdf Ich denke mir mal, man sollte die Größenordnung im Auge behalten. Gewiss begrenzen die modernen Automaten den Kurzschluss-Strom. Aber ganz sicher nicht auf 16A, sondern eher auf ein Drittel (siehe Diagramm) des "prospektiven Kurzschlussstoms". Und wenn der bei einer neuen Installation in der Nähe der Trafostation 6kA ist, wird der Strom auf 2kA begrenzt. Damit ist eine 1mm Leiterbahn in wenigen ms in Kupferdampf und -oxid umgewandelt. Schau mal weiter unten im PDF, dort sind in den Diagrammen KS-Ströme bis 30kA. Auf S.20 ist auch ein Beispiel angegeben: Ein S201-B16 löst bei einem 600µs langen 201 Ampere-Impuls garantiert nicht aus.
eProfi schrieb: > Bitte gib einen Link zum "System pro M" (Quellenangabe) an. > Evtl. ist es hier: > https://library.e.abb.com/public/7368200c84b92309c12572eb0031cc69/2CDC002071D0102.pdf fast getroffen; aber in deinem pdf steht sogar noch etwas mehr drin, z.B.: > Schau mal weiter unten im PDF, dort sind in den Diagrammen KS-Ströme bis > 30kA. > Auf S.20 ist auch ein Beispiel angegeben: Ein S201-B16 löst bei einem > 600µs langen 201 Ampere-Impuls garantiert nicht aus. Ich hatte das Bild aus diesem pdf: https://library.e.abb.com/public/3a05ecae3178f697c125705e00487a83/2CDC002053D0101.pdf noch ein anderes interessantes: https://library.e.abb.com/public/cb55bc645d4ab271c12579c200283b3c/2CDC400002D0104.pdf
Bitte melde dich an um einen Beitrag zu schreiben. Anmeldung ist kostenlos und dauert nur eine Minute.
Bestehender Account
Schon ein Account bei Google/GoogleMail? Keine Anmeldung erforderlich!
Mit Google-Account einloggen
Mit Google-Account einloggen
Noch kein Account? Hier anmelden.

