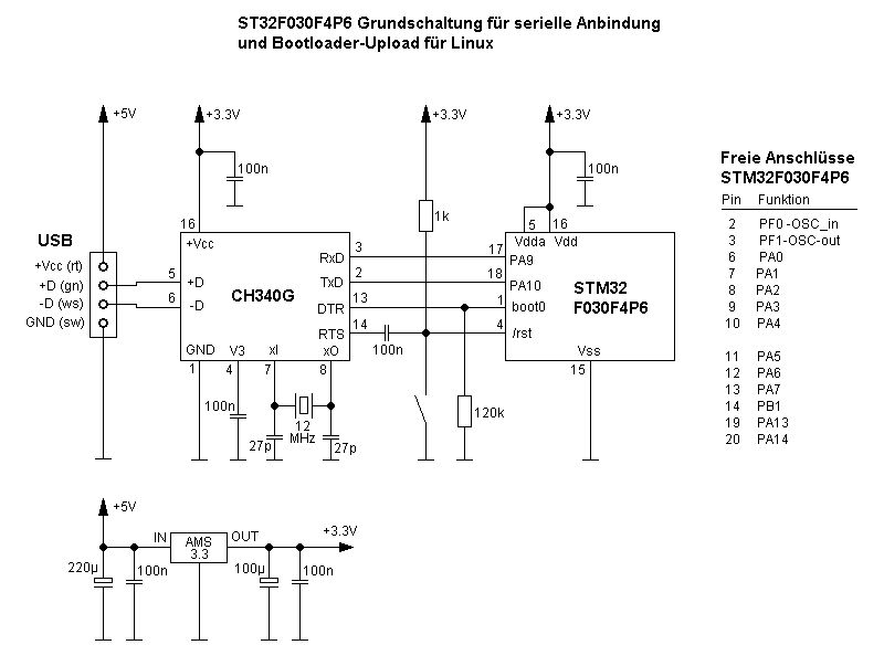
Ich bastle mir gerade eine extreme Billiglösung für ein ARM Board mit einem Bootloadermechanismus ähnlich dem Arduino Gedöns. Die Hardware ist denkbar einfach (und ultrabillig, weil nur China): - AMS1114 3.3V Spannungsregler - CH340G RS232-USB - STM32F030F4P6 Somit kann ich mir beim Aufbau einer Schaltung den ST-Link "sparen". Hardware funktioniert und auch das Flashen unter Linux funktioniert. Weil mein Porteuslinux die "Geschichte" mit /sys/class/gpio/export nicht mag hab ich die Source von stm32flash "quick and dirty" erweitert, damit bei einem Upload zuvor der Bootloadermodus des STM32 eingeschaltet wird. Wie gesagt: funktioniert ! Nun wollte ich dasselbe auch unter Windows können (damit ich die Schaltung an befreundete Windowsnutzer weitergeben kann), und wie befürchtet bekomme ich Schwierigkeiten, stm32flash auf Windows zu portieren. Grundsätzlich bin ich in der Lage, wenn der Bootloadermodus von Hand über Taster gesetzt wird, den STM32 auch unter Windows zu flashen. Nur mag ich eben genau einen weiteren Taster für boot0 nicht haben (und nicht vor jedem Uploadvorgang auf den Controller Hand anlegen). Kennt jemand eine Source von stm32flash für Windows (hab ich lange nichts mehr am System gemacht) bei der RTS und DTR aus dem Programm setzbar ist? Ralph PS: Für alle die, die das unter Linux nachvollziehen möchten: im Anhang die Schaltung des Minimalsystems und das veränderte stm32flash (das nach einem Make-Aufruf eine Datei stm32chflash erstellt). In Linux ist der vorhandene Treiber für den CH340G Chip bzgl. Parity fehlerhaft und im Zip-File ist ein Patch, der das behebt).
Bei STM32FLASH 0.5, das du als Vorlage für deine Version genommen hast, ist doch der RTS/DTS-Support schon eingebaut? Das fertig compilierte Windows-EXE mit Manual in PDF ist zu finden unter: https://sourceforge.net/projects/stm32flash/files/ Im Manual steht jedenfalls unter "-i GPIO_string" (Seite 3, Mitte): Specify the GPIO sequences on the host to force STM32 to enter and exit bootloader mode. GPIO can either be real GPIO connected from host to STM32 beside the UART connection, or UART’s modem signals used as GPIO. (See below BOOTLOADER GPIO SEQUENCE for the format of GPIO_string and further explanation). Und weiter: The format of GPIO_string is: GPIO_string = [entry sequence][:[exit sequence]] sequence = [-]n[,sequence] [...] The value "n" can either be the GPIO number on the host system or the string "rts", "dtr" or "brk". The strings "rts" and "dtr" drive the corresponding UART’s modem lines RTS and DTR as GPIO.[...]
Bitte melde dich an um einen Beitrag zu schreiben. Anmeldung ist kostenlos und dauert nur eine Minute.
Bestehender Account
Schon ein Account bei Google/GoogleMail? Keine Anmeldung erforderlich!
Mit Google-Account einloggen
Mit Google-Account einloggen
Noch kein Account? Hier anmelden.
